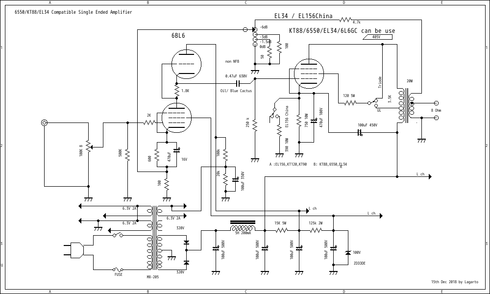
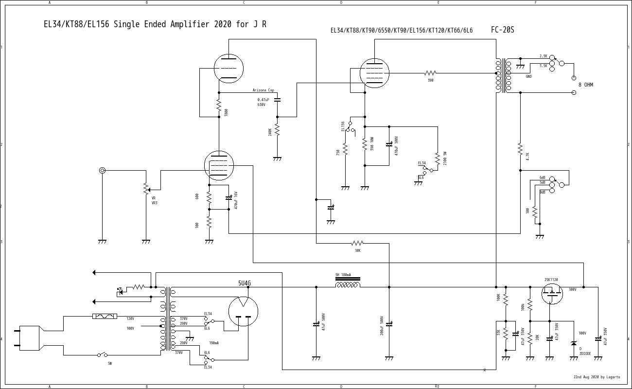
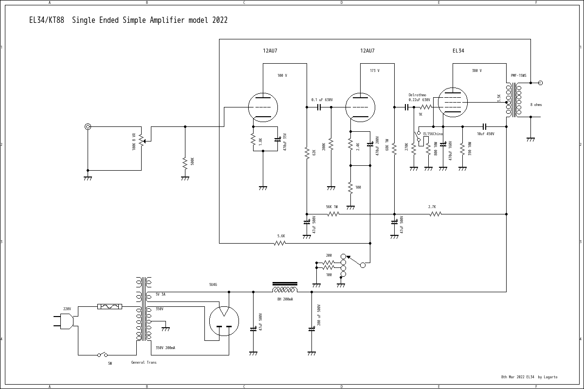
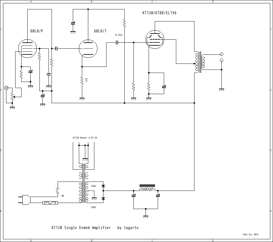
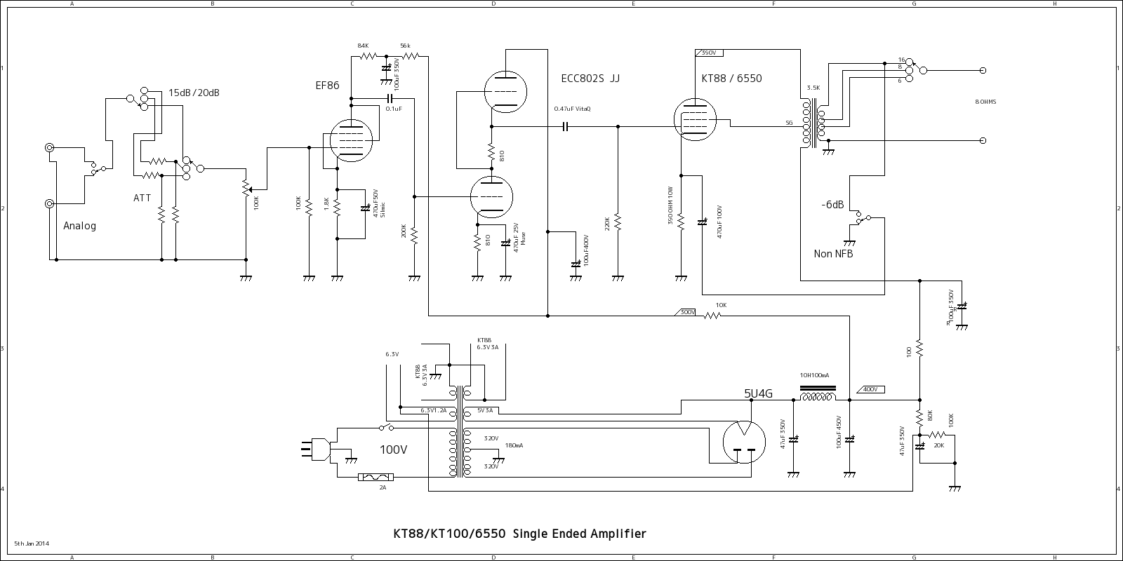
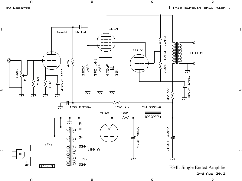
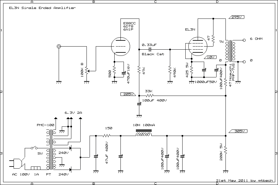
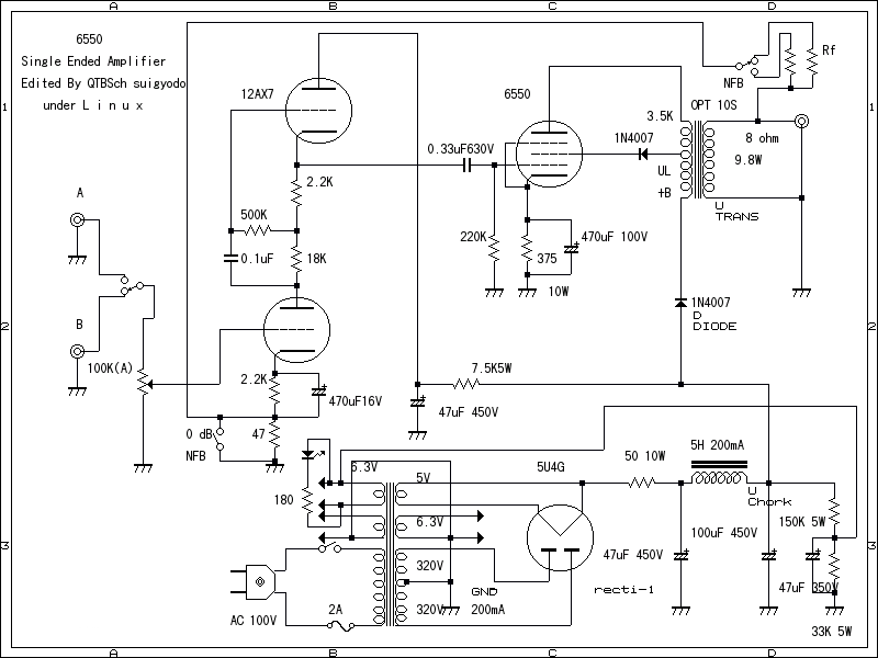
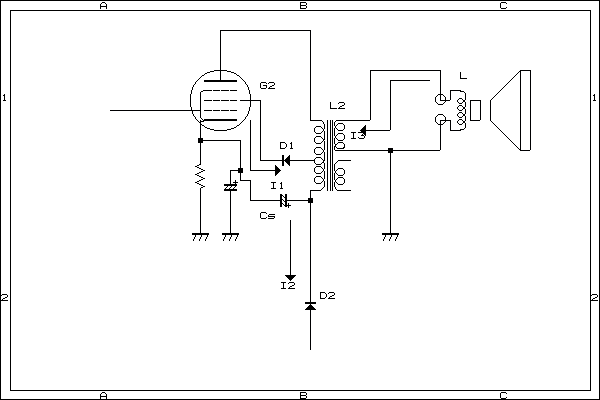
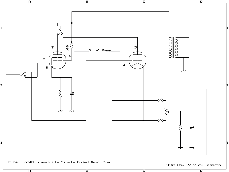
6550/KT88/EL34 Single
Ended Amplifier |
|
|


























location by Google







































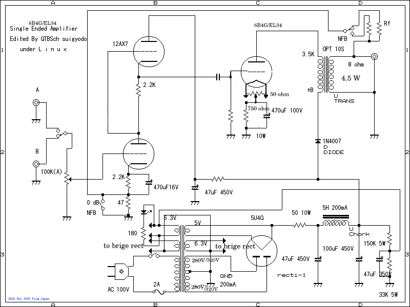
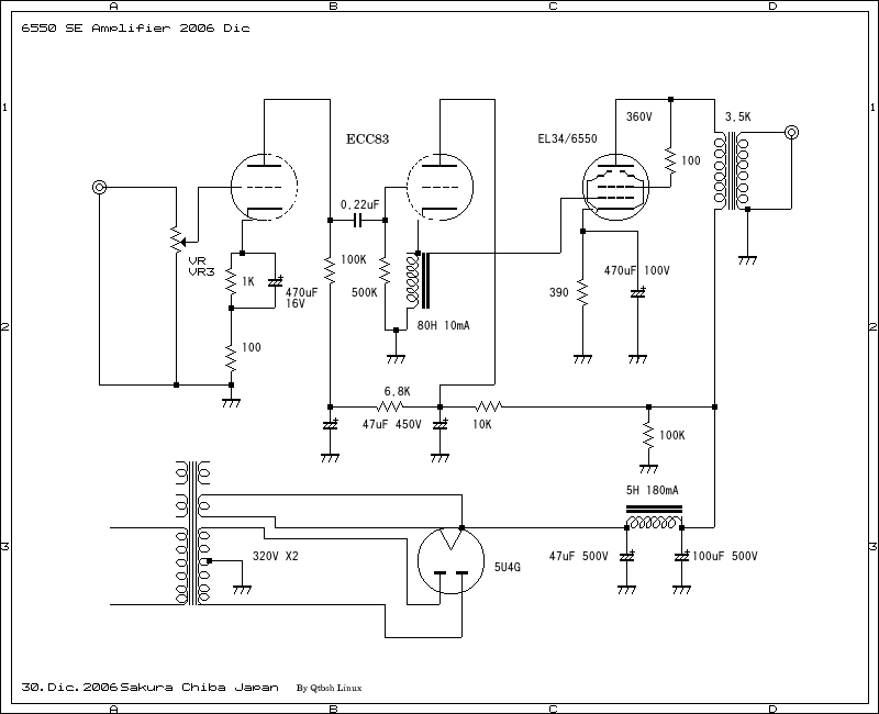
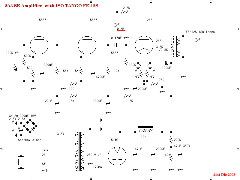
300B Amplifier with SRPP on march 2006




























| Name | Cin type or Lin type | Ef ----- If filaments | Max Plate Voltages Ep | Max Currents Ip | C | L |
| 5U4-G direct |
full wave C input L input |
5.0 V 3 A | 450 V 550 V |
225mA 225mA |
32uF - |
- 10 H |
| 80 direct |
full wave C input L input |
5.0 V 2.0 A | 350 V 500 V |
125mA 125mA |
10uF - |
- 10 H |
| 84/6Z4 indirect |
full wave | 6.3 V 0.6 A | 350 V max | 50 mA | ||
| 5V4-G indirect |
full wave C input L input |
5.0 V 2.0 A | 375 V 500 V |
175 mA 175mA |
10 uF - |
- 4 H |
| 5AR4/GZ34 indirect |
full wave C input L input |
5.0 V 1.9 A | 450 V 550 V |
200 mA 225 mA |
60 uF - |
- 10 H |
| CV 378 same as above indirect |
||||||
| 5Y3 GT direct |
full wave C input L input |
5.0 V 2.0 A | 350 V 500 V |
125 mA 125 mA |
10uF - |
- 10 H |
| 274-B direct |
full wave | 5.0 V 2.0 A | 500 V | 175 mA | ||
| 5X3 direct |
full wave C input L input |
5.0 V 2.0 A | 350 V 500 V |
125 mA 125 mA |
10uF - |
- 10 H |
| Name | Cin type or Lin type | Ef ----- If filaments | max Plate Voltages Ep | max currents Ip | C | L |
| 5R4 -GY direct |
full wave C input L input |
5.0 V 2.0 A | 750 V 850 V |
250 mA 250 mA |
4uF - |
- 5 H |
| 5Y4 -G direct |
full wave C input L input |
5.0 V 2.0 A | 350 V 500 V |
125 mA 125 mA |
10uF - |
- 10 H |
| 6X4WA indirect Miniture |
full wave | 6.3 V 0.6 A | 325 V | 70 mA | max 40uF | - |
| 6CA4/EZ81 indirect Minuture |
full wave | 6.3 V 1.0 A | 350 V | 150 mA | max 50uF | - |
| 5T4 | full wave | 5.0 V 2.0 A | 450 V max | 225 mA | max 40uF |

| Name of tubes Single Ended |
impidance |
| 6AC5 |
7 K ohm 4W |
| 300B |
2.5K 2.6K 2.7K 3.5K 5K
7W |
| 2A3 6B4G 5998 |
2.5K 3.5K 3.5W |
| 71A |
5K
0.79W(1.5W) |
| 45 |
5K
2.0W(1.6W) |
| 205R |
8K 10K 2W |
| VT52 |
5K 3W |
| WE275A |
3.5K 3W |
| 50 |
5K 4.5W |
| SV811-3 |
5K 9W |
| 801A |
3.5K 8W Positive Grid +16V |
| Name of tubes |
|
| VT-4C |
10K 20W |
| 811A |
3.5K +Positivegrid +24V
12W |
| DA30 |
5K 8W |
| 838 |
3.5K Positive Grid +24V 35W |
| DA60 |
3.5K 10W(at 580V) |
| EL34 |
3.5K 7W |
| 6L6GA |
2.5K 6.5W |
| KT88 6550 (triode) |
3.5K 8W |
| 6V6 6AQ5 7C5 |
5K 4W |
| 6BM8 |
5 K 3W |
| 6EM7 |
8K 4W |











KPLU Seattle WA USA/Good Jazz Music
KSJN Minnesota Radio/ Classic
Classical WEB Cast

-Special BOX-



Last Up date 27th May 2024 Yachiyo Chiba Japan Edited by Linux FC26 Blue Fish
©Single Ended Amplifier D.I.Y 2003 - 2024 By JH1DAS ex WB4ACI