High Reso Audio Nanopi Neo2 DAC DIY
*  Nanopi Neo2 for Sound source (Music Server)

Your+OS is

Your OS of PC is ssl

If shoe X11 and U,Linux,BSD means Linux or UNIX family using
Smartphone are all of UNIX family.

Nanopi-neo2 DAC I2S/SPDIF DIY

Nanopi-neo2


nanopi- only

Nanopi only music server but this model is discontinue model but good.



Raspberry music server

Raspberrypi Music server good for you



naopi-neo

This one using as SPDIF out to external DAC, ricently using with extenal DAC with SPDIF.you can use with USB DAC too as default.


naopi-neo streamer

Music Stremar by Nanopi-neo 32bit mpd 0.23.25 complied by source



nanopi-neo 32 bit


Problem by Pyhton 3.11 does not get sound because alsa using python 2.7


Be sure to add the SWAP area to install. Compilation will be much faster.

As of October 2023, due to a python problem, there is a possibility that the sound will not be output when updating embedded Linux devices. It uses alsa which is developed in python 2.7.
That's why there is a problem. Also, I cannot compile mpd properly. The impact of Python 3.11 has been felt in a fairly wide range of areas. It probably worked with a patch up to Python 3.9.
Python error. Programmers are just idiots who don't think ahead when developing applications. It's egoism. A few months ago I got an error while compiling
A fatal error has occurred. I can't install Ninja. Ninja uses Python. Many applications use Python. alsa also requires python3.11 or higher
The time has come to build. alsa phthon 2.7 version is no longer usable. I'm sorry. end of 2023 alsa is updated so we got sound from alsa 1.2.8
python is now 3.11.1 so will be get sound. if would like to use Nanopi or Nanopi-neo2 please use Dietpi latest version. ArmV8 Dietpi Bookworm for Nanopi-neo2
Arm Dietpi ArmV7 Bookworm DietPi v8.25.1 .you can use for music server.
install instruction is next
how to install OS as Music Server

🇯🇵
日本語版

music server

all of music source is using nanopi-no2
or nanopine music server



Song by Singer Sydney Maria Christmas Tomorrow for Marlhori



this demo was play by Nanopi-neo2 music server but nanopi-neo can be use same as music server


This sound is definitely the sound of a vacuum tube amplifier, but it is originally the sound coming from the Nanopi-neo2. The black box on the left is a SPDIF 24bit 196Khz ⊿Σ DAC.It is a cheap DAC made in China.It is high resolution.
The sound of cicadas is included, but this is the sound that was added when the photo was taken. You can choose from several music selections from myMPD. Originally on the hard disk mounted on RaspberypiZero's simple NAS.
This is a scene where stored music is output from a music server. In the case of Nanopi-neo, the USB DAC is enabled by default, and you can play the USB DAC without any difficult settings.
If you use Dop, you can automatically play DSF and there will be no sound dropouts. For Raspberrypi, you will need a SPDIF hat if it is not I2S.

Although you can use Raspberrypi in the same way, the way it produces sound will be slightly different.
config.txt in /boot is the setting. For Nanopi-neo2
This is the setting of dietpiEnv.txt in
/boot. Env.txt comes from Armbian. Nothing is the same, but basically the same.


nanopi-neo

spdif

pine64

Pine64 Music Server DIY pine64



mympd

go to menu
my site

for smartphone


we can not get one board PC any more like raspberrypi and nanopi-neo2 because discontinue model now even still we can buy nanopi-neo 32bit .OS has new one



It is important to add SWAP


One-board PCs do not have a built-in SWAP area, at least in the case of Armbian, so errors may occur during compilation due to the absence of this SWAP area.
There is . In the early compilations of mpd, the application occupied only a small amount of memory, so there is no need to worry, but in the latest compilations of MPD, the application may freeze or
It stops with an error. Errors can be avoided by using the information obtained to save SWAP space. It took half a day to compile.
The compilation will be completed in just a few hours. There are no errors at all. So, we will make money in the SWAP area. external site
There is, so I will link it. I've also saved it so it doesn't get lost. I think this will reduce compilation errors and hurdles.
Compilation speed is several tens or even 100 times faster. Compilation that used to take half a day is now completed in a few hours.

 

hint

nanopi-neo

Nanopi-neo mpd 0.23.11 and myMPD by BookWoarm for Dietpi on 20th Jan 2023




Knowledge of Linux is required to master this Nanopi-neo2. We will build a music server by command operation from the terminal using ssh.
You can build a good quality music server with a simple operation from the knowledge of Linux. It's a very performant 64-bit single board computer.
It is a board that you can experiment with anything if you have knowledge of Linux. Has the highest cost performance.

If you have installed Dietpi and Armbian, please ignore the installation method of your own application. This is as Debian or Ubuntu
I recommend building. Sound relations will be left to the method that Armbian builds. It's actually a U-boot method. Now you can run as Debian.
Please note that if you install the application using Dietopi or Armbian's original method, a conflict will occur and the function as a server will be damaged.

If you have music files stored on your hard disk, be sure to disconnect the hard disk first. Hard disk mounting and mounting
Please mount and install at the very end after the construction is completed. Not limited to Dietpi.Armbian, the hard disk will be initialized without knowing it when building.
Please be careful. Important music files that have been saved will be initialized in an instant. In other words, all music files will be deleted.

I have a CD but I don't have a CD player long time and the only players are the Nanopi-neo2 music server and my DIY DAC.
I have poverty, but this is enough for me. I sometimes listen to vinyl, but most of the time I use a CD ripped sound source.
I don't use Raspberrypi 4 either. I use Raspberrypi as a NAS. The player uses two Nanopi-neo2s alternately.
About 20,000 songs are saved on the HDD of 2Tera.Most of the saved music is Flac, ogg, mp3, mkv, wav, etc. m4a is also increasing. It will be AAC.
A player using mpd can play music sources with any extension. You can also play music that has been zipped. And DSF can be played as PCM without any problem.

Players using mpd can play music sources with any extension. You can also play music that has been zipped. And DSF can be played as PCM without any problem.
Control uses a smartphone or PC. For smartphones, the M.A.L.P application is useful. Of course, you can also use an internet browser,SkyMPC ,cantata etc
However, in order to use these easy-to-use myMPDs, you have to install the basic music server and sharing application yourself.
You have to, and that's the premise. Please understand that you cannot install myMPD unless you can build the MPD music server on your own.



raspberrypi


You can translate the content of this page by selecting a language in the select box.



Your OS of PC is
If did you see X11 means family of UNIX and Navigator.



musicserver

Dietpi Music Server by Nanopineo2 New Site for Nanopi new site above


These SBCs require Linux knowledge. People who don't know the knowledge and operation can't build OS or mpd, and they can't even make sound.
Start by learning Linux. Since there is no HDMI output, it is necessary to remotely operate Linux from the host PC with SSH.
You have to move freely inside the OS and build it. You will need to compile the source or install the binaries using Linux commands. For that you need to freely manipulate Linux commands.
This PC is excellent. Even if it's small, it's 64bit, and the LAN is 1GBPS. Nanopineo2 has been discontinued, but you can do the same with Nanopi-neo. Nanopi-neo is a 32bit PC.




cat

Short Cut Menu

DIY Dac  DIY Dac


driver


bulseye

  Dietpi





Flag Counter

this counter started on 27th Oct 2017






Since there is no suitable OS, please try only those who can use U-Boot and those who know how to operate Linux that can use Armbian and Dietpi.


real size of Nanopi

Real Size of Nanopi-Neo2 very low cost PC and good termination of board 40mm x 40mm



Neopi2


control by ncpmc

myMPD control by ncpmc



Just Started by LAN ,Nanopi-Neo is very small and does not have Monitor output so very light hardware

Must use with HeatSink of Nano before when start Nano.and Nanopi is not same means of Raspberry pi. Nanopi is
using Python so Pi= Py Python.few model are present from them ,Nanopi Neo and Neo2 different CPU using so farm ware(OS)is
not same each other. small one board PC does not have hdmi (grafic interface like hdmi)therefor only can use for kind of server.
Note: friendlyARM said PI nothing mean so not same as raspberrypi .NanoPi means Nothing mean.they said.I asked to them.
If does not use heat sink temp reach to around 100 Deg C.so be careful to this unit.even using long time hot surface.
and summer time will be over 70 deg C.so must use with some small cooling fan.

Linux Audio Foundation

In addition to installing Dietpi, please refer to this site for installing myMPD and nginx. You can definitely do it, anyone can do it



small fan 1 inch x 1


Please note: I am an elderly audio equipment repairman who was hung out to dry after the Corona fiasco.
I can't write C, though I can understand it, and I'm a UNIX user who only operates the Linux OS.
You will need to have some knowledge of Linux, so you will need to teach yourself at least as much as I do,
but if you don't have any knowledge of Linux, you won't be able to get any sound out of this little board.
You can get great sound from a board costing around 3000 yen and a homemade DAC

Fixed IP on the music server, that is, IPV6 may not produce sound, please add bind_to_address "0.0.0.0" to mpd.conf

Official Images of NanoPi-Neo2 Shared by John Smith

if does'nt work Mr John Smith arcives please use original old file as
# wget http://www.single-ended.com/rasp/archive/UN-offcial-zip/nanopi-neo2_ubuntu-core-xenial_4.11.2_20170909.img.zip

New version of archive does not function by I2S (defaults)so need compile of Kernel.
nanopi-neo2_FriendlyCore-Xenial_4.11.0_2017.img is fine. Xenial_4.14.....2017 are not for novice.
you can find 3's family and 4's family. 4's family archive is less temp than 3's family archive.they said.

How to use SSH : <----this part translate by google-->
Data exchange with NanoPi - Neo 2 or one - board PC without HDMI output requires a workstation (Windows, Linux, MAC - OS and other BSD system) connected to the LAN. I used UART
There are communication methods, but I will use SSH in this world. I've been using "terminal" because the workstation is using Linux for a long time. kterm, xterm, gnome-terminal, xface 4-terminal
Anything with a terminal name is possible. Putty is relatively famous on Windows, but I think that Teratum (Tera Term) is good. It is a terminal that the Japanese developed and is very cheap terminal.
Tera Term download link This tool is very much useful.
Communication with ssh First open the terminal,
# ssh root @ 192.168.5.6 (IP on the left is an example) Enter from the command line. IP depends on the situation of home LAN. IP needs to be examined by some means. If you are using Linux
You can tell by # arp. Is it foolish for people using Linux? :) I will do it this way. If you do not have a monitor as well as NanoPi you need to communicate with SSH.
General users default to fa, pi. Enter this as "root". Although you can enter pi separately, it is troublesome, so enter "root". Please hit "fa" as you will be asked for the password.
I have logged in with this. From here, first of all
# apt-get update
# Please do # poweroff. # reboot or # shutdown - r now, but this NanoPi can not reboot, so please turn off the power. The AC adapter has a switch
It is convenient to use things. It is convenient to use an adapter with a switch on the outlet or an adapter with a switch on the USB connector so you can get it at the 100 yen shop. In the case of NanoPi
I think that it will be impossible to announce the application of the regular version because the ribs can not be done. Armbian and others can do these but # npi-config can not be used or use manufacturer recommended OS.

Please hit # apt-get install apt-utils after apt-update. This will speed up the installation apt-get a little faster. In case
# apt-get upgrade
Then localize it and localize it with # npi-config
as follows. Installation of the OS is easy so please try again no matter how many times it fails.




Nanopi-Neo is 32 bit CPU 
and Nanopi-Neo2 is 64bit CPU.Ether Net is 1000M and using Cortex A53 quad core.both can be use server and controller ,etc.
reboot is shutdown then no reboot work, this Nano Neo2 Neo version but # shutdown -r now can do not reboot
is problem restart power supply Switch
Note:NanoPi-Neo 2 as a minimum knowledge if you would like to use something you need to have the ability to master and use Linux freely.
But, let's challenge it is not so difficult.but you have to do
# npi-config before what to do.then you can configure mpd etc.

original archive (OS)are slightly old so you can use recently OS as Armbia and Dietpi for Nanopi-Neo2


Dietpi

Armbian


By the way, Dietpi is an OS created by editing Armbian. The origin is the OS created with reference to U-boot.
Dietpi may be better for ease of use, but since it basically uses Armbian
Both operations are the same. The file built in Armbian is used as it is for the configuration file in Dietpi. I think you can use either.
Debian cannot be installed directly, so you need to install an OS suitable for these CPUs.



Armbian OS down load by Wget

Armbian

Arm

Arm OS for any Arm PC 1



Arm

Arm OS for any PC


About npi-config



Whenever used as a music server,
# npi-config Please execute
. With this, localization, setting of I 2 S will not produce sound, and even if equipped with LCD, it is the same.

Npi-config

# npi-config Setting before using NanoPi-Neo 2


Although this setting can be done after installing various applications, I think that it is better to first set the locale, that is, set the country, time, language format, and so on.
I2S setting and H3 setting can be done later.
Since installation starts with apt-get afterwards, first when you start up, first
# apt-get update
# apt-get upgrade
# apt-get install apt-utils
# apt-get install emacs
default mpd is mpd 0.19.12. You can also install them with # apt-get and you can use it enough, but when you compile the source you need to upgrade your knowledge as it is. But since it's not so difficult, please try it. Anyone can do it.



DIY-DAC



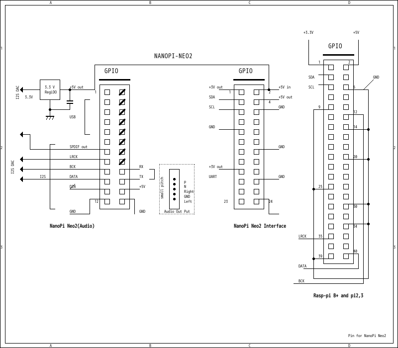
pinout diagram

GPIO assignment

ssh

ssh Ubuntu for 64bit on 18th Sep 2016 and setup by npi-config same as rpi-config


pine64 play of file of Nanopi

Pine64 + USB DAC doing play of file of Nanopi-Neo2 Music files 


I2S DAC

I2S DAC PCM5201A DIY DAC take out from Raspbberypi+B Server.must be change connection for Nanopi


I2S DAC with NanoPi

Instead of 24 pin base using 40pin base raspberrypi .I2S is DIY DAC for Raspberrypi


wave form

Wave form show above from NanoPi-Neo2 I2S signal using Ubuntu Xenial took data by HITACHI V-1560



from DAC incoprated

incorporated DAC on Nanopi-Neo2 just show getting audio from Pi

Audio Out of Nano

5 pin hole show as audio out ,pitch is small size



assignment

Right side is Assign of PCM5102a .as you know does not need Master Clock


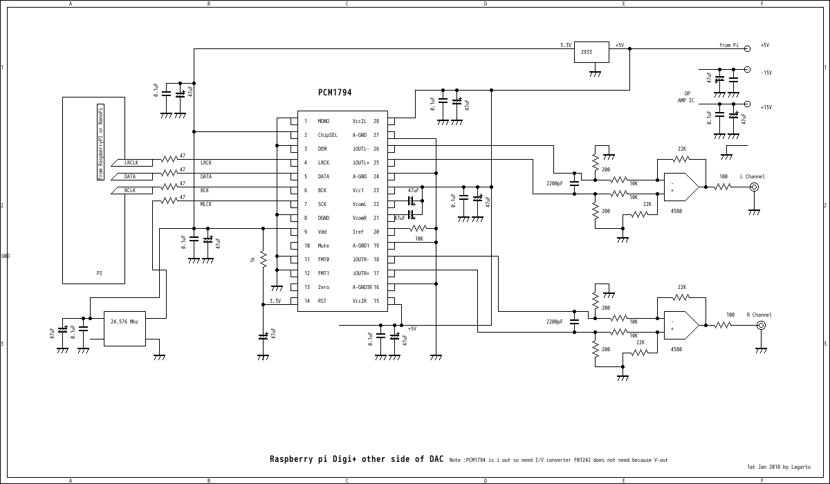
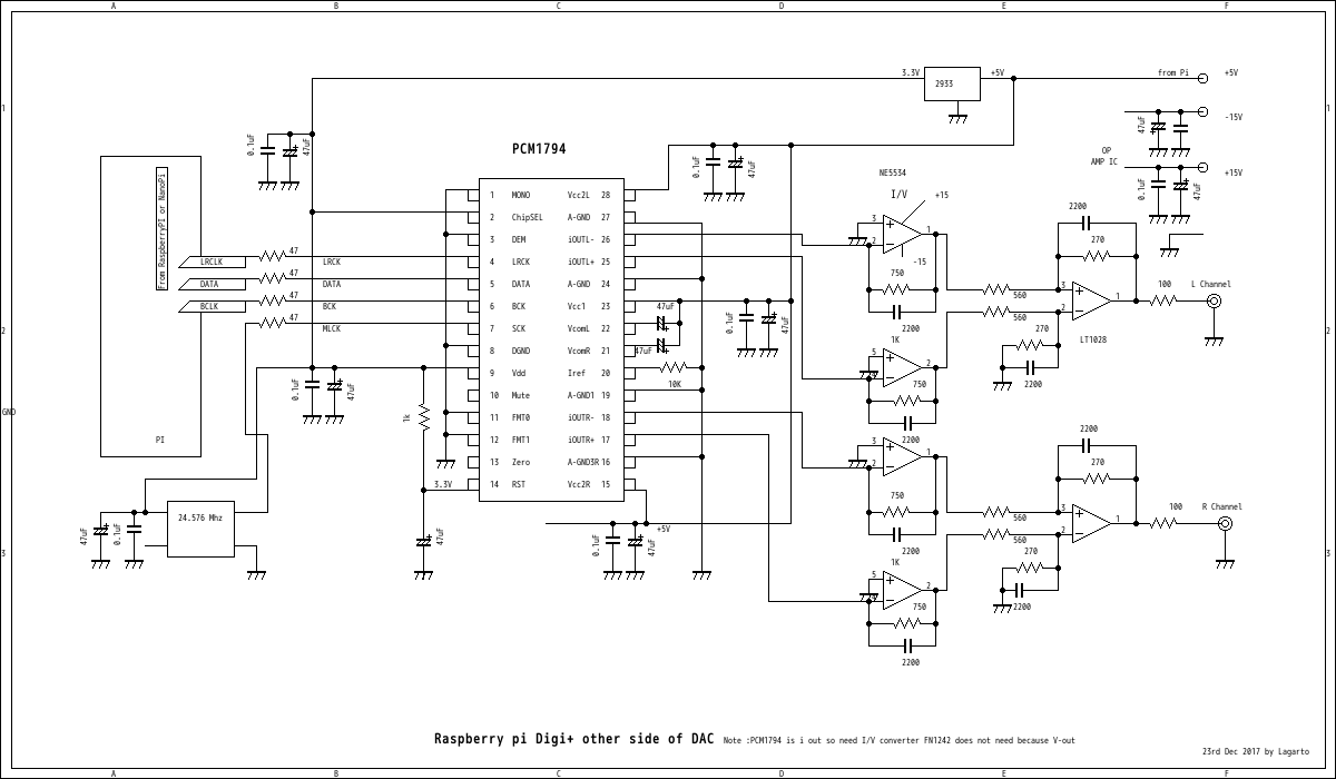
I2S DAC for NanoPi Neo2

Scematic Diagram show above only 2 IC works fine



USB memory mount even micro SD +USB mounter if would like to use with NanoPi-Neo2 ,does not mount default condition.so

what to do...
# apt-get update
# apt-get install usbmount

automatically can mount USB Memory.by NanoPi-Neo2.
so, I can listen Music from USB ,show next.

from USB

NanoPi-Neo2 can read data of USB,depend on mpd.conf and smb.conf



play test

Play Test by terminal with mplayer(paluse audio,ffmpeg mplayer by apt-get)


root@NanoPi-NEO2:/home/kenji/Music/BillyChilds-HisAprilTouch# aplay -l
**** List of PLAYBACK Hardware Devices ****
card 0: sndsun8ii2sdac [snd-sun8i-i2s-dac], device 0: sun8i-i2s-dac pcm5102a-hifi-0 []
Subdevices: 1/1
Subdevice #0: subdevice #0
card 1: Codec [H3 Audio Codec], device 0: CDC PCM Codec-0 []
Subdevices: 1/1
Subdevice #0: subdevice #0
so, $ aplay -l is show above.OS is nanopi-neo2_ubuntu-core-xenial_4.11.2_20170909.img

flac 96Khz

play 96Khz flac by mplayer

Aitendo DAC

Lazy low spec 16bit 48Khz DAC (USD$9 Doll)but works fine for Test


DSF play Nanopi-neo2

DSF play by Nanopi-neo2 with USB DAC and PCM5102a I2S DAC :)



mpd control

can control by android even iphone too



stream ripper

# apt-get install streamripper
you can record webradio inside of memory ,,much better make holder then make
streamripper http://89.16.185.174:8000/stream
you can record Linn Jazz by streamripper inside of NanoPi-Neo2 's holder.even other micro SD too

And if do you have enough memory please try to use WEBRADIO
add next line into last line of smb.conf
comment = WebRadio Folder
path = /var/lib/mpd/music/WEBRADIO
read only = no
public = yes
follow symlinks = yes
wide links = yes
---
and # mkdir /var/lib/mpd/music/WEBRADIO

wget http://www.single-ended.com/rasp/archive/WEBRADIO.tar.gz
# mkdir tmp
#cd tmp
tmp# wget http://www.single-ended.com/rasp/archive/WEBRADIO.tar.gz
tmp# tar xvzf WEBRADIO.tar.gz -C /var/lib/mpd/music/
so you can get more than 1000 Internet Radio Station at WEBRADIO.
off course you can add any station from Itune ,Cantata, GMPC, Ario,etc.etc.

Volume control by alsa

alasamixer and cantata ,adjust volume level by alsa


in general ,I'm using olasonic DDC , just USB to SPDIF converter under 24bit 96Khz. and DAC is DIY DAC using FN1242A single.
slightly feel like more clear sound than by using Volumio2 + WN8804+ SPDIF with DIY DAC.both are same DAC using.
if would like to use SKyMPC as client of MPD please installby Google about here to get files
Sky MPC is good for Client and put together with Cantata much better.

If some one can not start mpd please try to write file of /etc/hosts as
127.0.0.1 localhost.localdomain localhost
192.168.1.28 NanoPi-NEO2

this is one example. IP is your Host IP and Name of Host.then reboot.
MPD.conf isMY MPDthis is
just my case of mpd.conf .this is only my case of mpd.conf so can not use anyone.possible to help this text for you.USB DDC is Olasonic small PCB
24bit 96Khz connected with DIY 24bit 198 Khz DAC.(3 digital input ,1 analog input with Valve buffer)
Note : Down load CantataCantata down loadpresent for Linux ,MAC ,Windows.
if would like to access by $ssh root@nanopi-neo2.local please install Avahi daemon.then edit mpd.conf about set up of Zeroconf .then easily to access
name of IP(host.local)=Avahi.

$ sudo apt-get install mpd avahi-daemon
can use with zeroconf by ssh.if does not use zeroconf. is not need install.

NanoPi Neo2 + DIY USB DAC by YouTube



NanoPi-Neo + USB

NanoPi-Neo2 as Smallest Music Server


Note:how to make DSD file for Hi Res

http://www.2L.no can get dsd File but this is just sample. so please try to make dsd file from PCM .then use TASCAM Editor TEAC TASCAM DSDthis is Link ,would you visit TEAC TASCAM SITE.

Tascam Editor

So easy to get DSF file from PCM



https://github.com/np1/mps-youtube
youtube player by command line ,can down load music.too enjoy,
#apt-get install python-pip mplayer
# pip install mps-youtube
# pip install --upgrade pip
# mpsyt
try to test first,,,install


Install YMPD on NanoPi Neo2

Ympd see from Fedora Core 22 x64 Linux

doing watch ympd by Fedora Core 22 Linux x64 ICEWM


apt install cmake
apt install libmpdclient-dev
apt install libssl-dev
apt-get install gcc
apt-get install g++
------
cd /usr/lib
git clone https://github.com/notandy/ympd
cd ympd
mkdir -p build
cd build
cmake .. -DCMAKE_INSTALL_PREFIX_PATH=/usr
make
make install
------
then write command line /usr/lib/ympd/build/ympd &
nano /etc/rc.local then edit, add above line /usr~
therefor automatically start ympd when reboot Nanopi-neo2 server.NanoPi-Neo2 smallest server can control by ympd instantly by other PC.
" http://nanopi-neo2.local:8080 " can see NanoPi small server. NanoPi-Neo2 is depend on which did you made server name ever.
can reproduce any kind of format as dop= PCM ,even dsd 5.6Mhz 2.8Mhz too but must be upgrade mpd 0.20 because this version is 0.19
but be careful to make update mpd.
Note : must be add additional command is write before "exit 0 " at /etc/rc.local

from Youtube Diy DAC + NanoPi Neo2 micro server



Internet radio virginia radio by NanoPi Neo2

cantata(gmpc too) can do listen Music by Virginia Music and all of WEBRADIO pls VMVirginia Music's pls



Testing I2S DAC 15th Oct 2017

work fine as I2S DAC on 15th Oct 2017



play test

PCM5102a I2S DAC DIY Testing SkyMPC with Cantata



Testing I2S DAC

No more USB DAC, Sound is quite good ,play DSF is nothing problem with 5.6 Mhz as DoP :)


Hat ?

Large Scale Just need Master Clock same as Raspberry pi


raspberrypi Zero

Raspberry pi Zero with I2S DAC





Analyze

root@NanoPi-NEO2:~# cat /proc/asound/card0/pcm0p/sub0/hw_params
would you enter this command above line.. probably indicated 16 bit so you are listen music 16 bit.not dsd even High Reso,
if indicated what to do......?
NanoPi-NEO2:~# cat /proc/asound/card0/pcm0p/sub0/hw_params
access: RW_INTERLEAVED
format: S16_LE
subformat: STD
channels: 2
rate: 44100 (44100/1)
period_size: 4410
buffer_size: 22050
This is I2S out put by PCM5102a so 16bit sound.problem of alsa.
But sound is quite very good.please try build up one of NanoPi-Neo2 or other version.


By YouTube,,,up loaded on 5th Nov 2017 ,PCM5102A I2S DAC



into the 100 Yen Shop Box

into cheap plastinc box but enough to use as Music Server


still not get images

with LCD Monitor


recording classic

using streamripper and doing save webradio around 15 hours less than 5 Gbyte use..internal memory



ES9023 SPEC ESS 9023>

Sabre DAC DIY


DIY Sabre DAC

DIY Sabre DAC ES 9023 Going build up DIY DAC



Plan for DAC Sabre ES9023
just plan for DAC ES9023


About ncmpcpp ,,, just install by Nanopi-neo or Nanopi-neo2 .
$ sudo apt-get update
$ sudo apt-get upgrade
$ sudo apt-get install ncmpcpp
then you can use ncmpcpp right now show next


NCMCPP

Can control volume control,music etc by CUI


cantata


ES9023

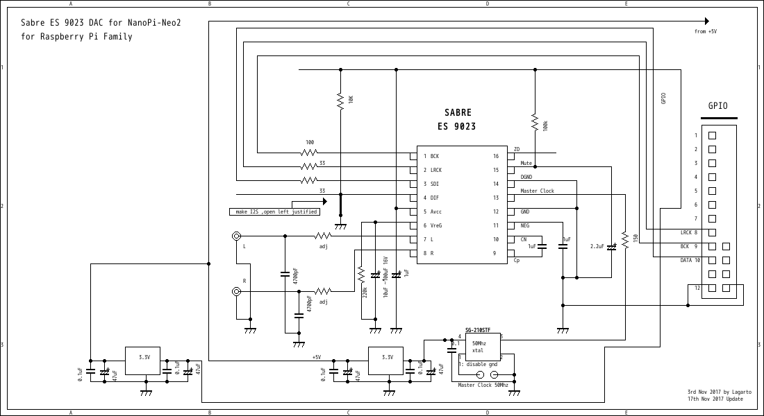
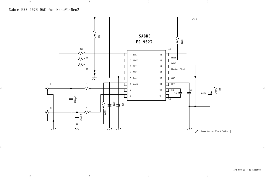
new I2S DAC for Nanopi-Neo2


50Mhz Crystal

Master Clock 2mm x 2.5mm very small Xtal by SeikoEpson SG-210STF


mount.cifs //192.168.1.12/NAS /mnt/NAS -o iocharset = utf 8
Let's also access volumio 2, it is mount first. Please make mkdir /mnt/NAS in advance. I get the file below the NAS of volumio 2, but this does not work very well,
NAS The following is a shared file of micro servers connected to other LAN. This will not work. I can see the directory, but I can not get permission.
Although you can read the file that exists in Volumio 2, it does not work very well, although a small music server is connected in the room separately, the purpose is to listen to the music throughout the year
Since it is used as a spare or file server when somewhere goes down unless it is running multiple times, multiple servers are required. Output selector by music category
Switch by. I am doing such usage.

Note: The above mounting method must be mounted each time it is started up, but there is also a way to put it in /etc/fstab, this practice is also dangerous on x86 Linux and will not start up.
Since this is a fatal defect in this server without X, we think that it is a good idea to start up each time if possible. There is no better way to relieve. People who are confident of Linux should try it.
Although this is also an experience, it is a drawback of a server that can be accessed only by SSH.

Access to other samba files
NanoPi-Neo2 access samba file

The control recommends SKYMPC, it has very useful control function.

There are functions such as "update" and "MPD connection" among the functions of SkyMPC. If an error occurs, use ssh to repair the Nanopi Server.
If there is no error in SkyMPC
It is OK. Then use other clients to monitor, select tunes and select songs. I think Cantata is very good




# apt-get install cifs-utils
then
# mount.cifs //192.168.1.12/NAS /mnt/NAS -o iocharset=utf8 This is the address of the Volumio 2 in the house, but you can see inside, but to extract
I can not, Volumio 2 contains thousands of music on hard disk of 1 Tera HDD USB (SATA) attached to Volumio 1.55 (192.168.1.6), but this Volumio 1.55 can be accessed directly Without
It is a library of Volumio 2 (192.168.1.12). So I would like to access from NanoPi - Neo 2, but I can get permission, but I can not see the inside.

root @ NanoPi - NEO 2: ~ # ln -s /mnt/NAS/Music /var/lib/mpd/music/Music
root @ NanoPi - NEO 2: ~ # ln -s /mnt/NAS/USB_Music /var/lib/mpd/music/Music

After doing it, if you symbolically do it, the contents are visible and it comes to the image shown above.
Because I keep it all the year round, I think that mounting should be done when starting up manually. Automatic startup
I think that it is good manually because there is a possibility that it will not move.
With this you can read thousands of songs of music with NanoPi - Neo 2. 64G Byte of music is enough, but the information on the hard disk is
We recommend this method because it will not erase by mistake.
Note:this part use Google translation,from Japanese to English.I am so sorry about lazy thinking... :)
From the long experience of Linux on NAS information in etc /fstab If you put mount information on NAS side there is something wrong Linux will not start up.
Therefore, it is safer to input the mount information from the command line as necessary.
If there is a problem on the NAS side, it will be displayed as an error, so you can solve it by setting up the NAS side. Most are errors on the network.
In the case of NanoPi-Neo2  I think that it is better to repair errors in this way because there is only repair means for SSH.
(translation by google English from Japanese,translation is something odd by google but enough to understand for people who would like to know....I guess)

volumio 1.55 file play H Hahn

Now Can do play Music of other side of files by NanoPi-Neo2 ,Hilary Hahn plays



es9023 DAC Play

Sound is Normal,mcuh better PCM5102A 's sound charactor,




Evaluation: Well, an ordinary sound came out, the DAC of the PCM 51XX family is also the same,
but it is more intuitive to remove the 4700 pF capacitor for the output filter.
How about DSD 2.8 Mhz 5.6Mhz are normal but DoP as PCM.
Crystal use has default specification.in my case need to use 50 Mhz crystal unit.
PCM 5102A also uses the output capacitor and uses it, but my ears feel that PCM 5102A is better, apart from S / N.
The sound of the PCM 512X is also PCM5102A .It is the same tendency sound.
If you set the capacitor (capacitor) that drops to the ground to a large value,
there is a tendency that the sound will be muffled.
If you need CR there, increase the series resistance and increase the value of the capacitor
We recommend you to reduce the size. Since this is also considered to determine the frequency of cutoff,
it is usual that the frequency is determined by F = 1 / pi x C x R. If it is made smaller, the cut frequency becomes
We will go up so let's consult with your ear and decide the value here. After all it seems that deletion is the best.
Equipment without a capacitor in the output is internally complementary, so to be differential
It is normal to have it, and if the balance collapses, the minus or plus voltage comes out to this part,
so there is a possibility that the amp attached to it will break down.
These are digital stores .This is the DAC and preamplifier I thought of. Let's attach a coupling capacitor.
In the world of vacuum tube amp it is a general design not to use fixed bias when using an expensive vacuum tube.
It is also common that the input circuit contains a transformer or a condenser. When there is a CR,
be sure to calculate and decide the value. DAC such as PCM5102A is enough for me, but I made it before
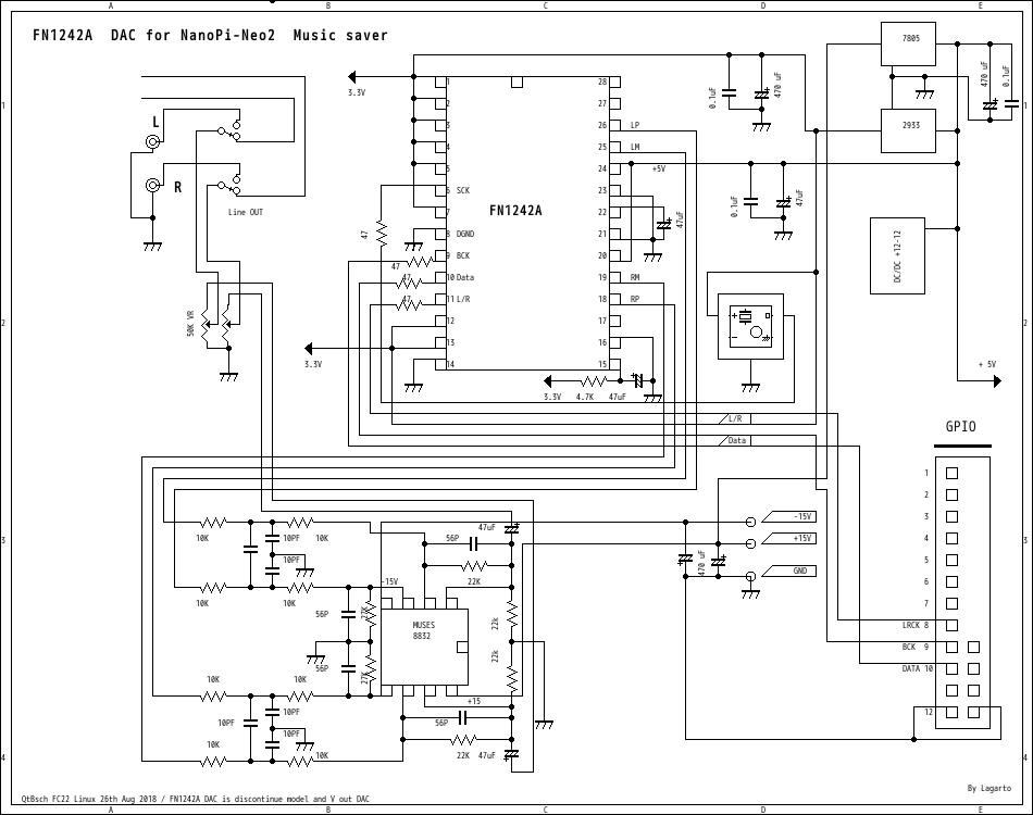
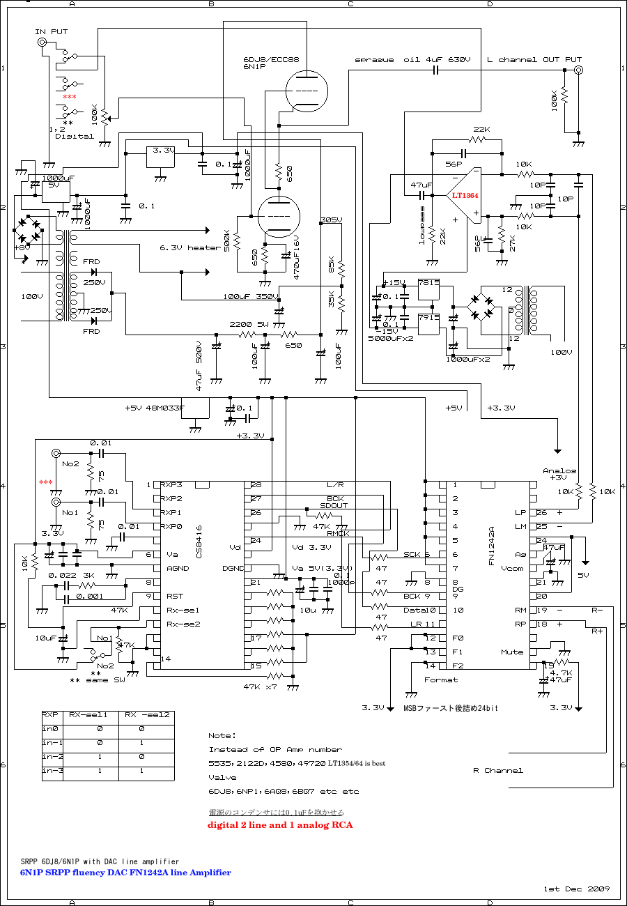
The DAC with SPDIF input using FN 1242A is the best, you can listen to it calmly.DSD are play as DoP .(this part translated by Google)
If do you have I2S DAC by PCM5102A like HAT.does not need special set up for this I2S DAC.
If you make your own, you can make one with the same performance as HAT on the market with less than USD 10 dollars.
Looks are not so good, but the performance is the same. :) !
About ES9023 and FN1242A are just same kind of sound .very similar.just need audio_out for es9023 for mpd.let' me know.if correct wrote
audio_out suppose will be get good sound.I have to test.



I used it for several hours In the case of a vacuum tube ES9023 is like a 300B single-ended Amplifier
and PCM 5102A is like a 2A3 single-ended Amplifier. How about that? It is such feeling.

few days later I could'nt make contact with the other Music server after update and upgrad.. then some site said have to add option vers=1.0
After that, communication began to catch from around mid-November 2017, it got caught and it became impossible to link with other servers. Soon there will be no sound, just a file server
I got it. I installed smb.conf mpd.conf in front of another server's HDD before installing it again. It was also several degrees, I thought, mpd is difficult. that too
Up Date, Up Once we grade it, we are no longer standing up. I installed it again, but other servers could not recognize it. There was a reference example when looking at Qiita.com.
If you add version = 1.0, for example, mount.cifs //192.168.1.12/NAS /mnt/NAS -o vers = 1.0 iocharset = utf8
[vers = 1.0 is] additionally entered.NAS after IP is one of directly of other Music server.please use SKYMPC for seach other Music server and Windows Share.

audio_output {
type "alsa"
name "Sabre ES9023 "
device "hw:0,0" # optional
mixer_type "software" # optional
dop "yes"
}

Ympd ES9023

ES9023 I2S DAC and Ympd



LP Diana Krall

Plays by LP to flac,can play 5.6Mhz DSF as DoP too



Sound is, slightly low frequency are strong than PCM5102A I2S DAC



By YouTube,,,up loaded on 25th Nov 2017 ,ES9023 I2S DIY DAC


Note: be careful for update and up grade often after apt-get upgrade system ,does not work correctly mpd and samba.so do not care
if indicated need upgrade server.but be careful to make apt-get upgrade.


detail of mpd


#id3v1_encoding "UTF-8" # after mpd 0.20 does not use id3v1
volume_normalization "yes"
audio_output_format "44100:24:2" # if use 24 bit family of DAC
#samplerate_converter "Fastest Sinc Interpolator" # after 0.20 no use
audio_buffer_size "8192" # 8192 is high so must be choose other number like 4096

# Audio Output ################################################################
#
# MPD supports various audio output types, as well as playing through multiple
# audio outputs at the same time, through multiple audio_output settings
# blocks. Setting this block is optional, though the server will only attempt
# autodetection for one sound card.
#
# An example of an ALSA output:
#
audio_output {
type "alsa"
name "Saber ES 9023"
device "hw:0,0" # optional
mixer_type "software" # optional
# mixer_device "default" # optional
# mixer_control "PCM" # optional
dop "yes" # optional
}

# and add final of file

decoder {
plugin "ffmpeg"
enabled "yes"
}

decoder {
plugin "audiofile"
enabled "yes"
}

decoder {
plugin "dsdiff"
enabled "yes"
}

decoder {
plugin "dsf"
enabled "yes"
}

# ######################################################## #any kind of DAC can play next script at all.

audio_output {
type "alsa"
name "DIY PCM5102a"
device "hw:Pcm5102a,0"
mixer_type "software"
format "*:32:2"
replay_gain_handler "software"
dop "yes"
}


audio_output {
type "alsa"
name "NanoPi-NEO2 LineOut"
device "hw:Codec,0"
mixer_type "software"
}

audio_output {

type "alsa"
name "Output"
device "hw:0,0"
mixer_type "software"
dop "yes"
}

these script are only mpd version until 0.19.xx and can not use mpd 0.20.xx
#Please edit by keyboard ,"no copy and drag" because format of letter is different each country language so often does not work mpd.
micro SD is 16 G Byte class 10 and not good to use large size of micro SD like 64 G Byte.

Bill Evans from NAS

Piano play by Bill Evans from NAS


Volumio 2 for NanoPi-Neo2 will coming soon ???


Volumio2 for NanoPi-Neo2

Coming soon ,,,I guess... Not GNU but ???,,,,,



Nanopi-neo2 by Volumio2

Still No Sound from USB(SPDIF) and Saber ES9023 any mode,and no reboot and shutdown ***REF*Volumio for Nanopi2




then

We are not going to struggle, but in this forum there is a comment that thinking that switching databases sounds. The last ZIP is about to enter. Download the previous Volumio 2-NanoPi-Neo 2
Burn to micro SD. Please set this so that it matches the environment once it is set up. I will reboot. In the case of NanoPi-Neo 2 I am not steady here and will not reboot, so please switch off.
take out the micro SD and look at the boot on the main PC. I think that you can see sun50i-nanopi-neo2.dtb. Unzip the newly downloaded file sun50i-h5-nanopi-neo2.zip to this
Rewrite this file with the same name. So, it is the current state that I started up. Sound from DIY's Saber ES 9023 came out. It is a very good feeling. This made the threshold very low. I can not do ribs etc
I think that trouble will somehow come about. About switchable This one-board PC does not have a power switch, so a USB adapter with a switch or an AC socket with a switch etc
Currently available anywhere at a very low price. Use this as a power switch. Self-made Saber ES 9023 made a powerful sound.
(Traduction by Google from My bad Japanese)
So, you can do these without needing special Linux knowledge apart from launching. Volumio sounds bad
I am told, but this is enough for me. The sound is the destination of the DAC, the general theory is that it is an amplifier or a speaker.
I listened to lots of high-end machines with very good sound even with 16 bit DAC.I knew.

NanoPi-Neo2 Volumio2

Getting Good Sound from NanoPi-Neo2 by Volumio2 on 3rd Dec 2017



DIY I2S DAC ES9023 with 300B Single Ended Amplifier



Then ....

Edited mpd.conf of Volumio NanoPi-Neo2....a part of audio_out is empty escript
format "*:*:2"
so replaced "*:24:2" then reboot I got sound of DSD, DSF ,,,very clear sound.can play any kind of Music from NanoPi-Neo2 by Volumio2 now.
still on 30th Dec 2017,Volumio2 for NanoPi-Neo2 is un-stable.

audio_output {
type "alsa"
name "alsa"
device "softvolume"
dop "yes"
mixer_device "SoftMaster"
mixer_control "SoftMaster"
mixer_type "software"
format "48000:24:2"
}

It is the world's smallest music server, you can get high-quality sound with a good DAC. Much lower price.

DSF by NanoPi-Neo2 Volumio2

Sound is very clear and very good musical sound getting from NanoPi-Neo2 by Volumio2


How to add other webradio by hand at Volumio2:just open vi or nano, /data/favourites/my-web-radio
[{"service":"webradio","name":"Smooth Jazz NYC","uri":"http://streaming308.radionomy.com:80/SmoothJazzNewYorkCity"}]
[{ data }] {data} is web-radio-data just like above.off course you can add on gui volumio menu.

######################################################

Finally I got volumio2 Nanopi-Neo2 latest version Just install and detect ES9023 DAC .nothing problem this version is Volumio2.0-2017-11-26-arm7-nanopi2.img.7z
from same forum link.please read and get new archive.show next demo.but if your house has optic line, please use 1G speed of hub for connect Music Server.
as Very nice mini Music Server you can build up and not expensive.is Volumio2 by NanoPi-Neo2 .but un-stable


Volumio2 by  NanoPi-Neo2

Volumio2 by NanoPi-Neo2 Volumio2.0-2017-11-26-arm7-nanopi2.img Froze when DSF play ,flac ,mp3 are fine



Volumio2 NanoPi-Neo2 plays flac by Diana Krall

some friend send me LP to flac file by google strage ,,flac,mp3 even mp4 sound are fine and very clear



from Cantata ubuntu xenial

Watch from Cantata under Ubuntu Xenial by Rasp P3



Sky MPC + Cantata

From the viewpoint of operability, Ubuntu that installed mpd seems to be the best. If you use cantata or skympc you can quite go back to the library and WEBRADIO etc,
If you use the function in Cantata you can choose music and tuning freely. The sound also improves considerably by editing mpd.conf. The archive underlying any distribution
Since it is mpd, the things to do are the same, so I think that it is good to refer to the editing sample of mpd.conf of the other distribution. SKYMPC can see a fine extension
I can do it, and you can play DSF, DFF etc. I think this is enough.

Step by Step install mpd Music Server into NanoPi-Neo2



(1) get Ubuntu Xanial for NanoPi Neo2 nanopi-neo_ubuntu-core-xenial_4.11.2_20170605.img.zip
(2) nanopi-neo_ubuntu-core-xenial_4.11.2_20170605.img.zip roast by 16G Byte micro SD under roast tool same way with Rapberrypi.etc
(3) then ssh root@192.168.1.28
depend on your IP(LAN),then this is just Ubuntu Server program.must know LINUX.but a little bit. any one can do.
(4)apt-get update
(5)apt-get upgrade
(6)apt-get install mpd
(7)apt-get install samba
(8)apt-get install g++
(9)apt-get install cifs-utiles
(10)apt-get install ncmpcpp
(11)install ympd
(12)apt-get install avahi-daemon
almost these things can do build up Music Server.not difficult to do make good Music Server.then setup mpd.conf and smb.conf after npi-config
each install application some time need reboot.then Switch turn off this mini server because NanoPI does not function reboot correctly.so
manually turn off mini server by power supply switch.
add :added smb.conf [Music] add Music holder on Server.
########################################################
[Music]
comment = Music Folder
path = /var/lib/mpd/music/Music
read only = no
writable = yes
browseable = yes
guest ok = yes
wide links = yes
create mode = 0777
directory mode = 0777
follow sysmlinks = yes

right now you can get sound from your NanoPi-Neo2 then up grade of MPD 0.19.12 to MPD 0.20.6


Depend on you mind.how about update of mpd. Xenial's mpd is a little bit old now .mpd 0.19.12 is original mpd of Ubuntu Xenial.so going up grade mpd.
from 0.19.12 to 0.20.6 (any version can install if would like to install into your NanoPi-Neo2).first please install as apt-get install mpd then setup
mpd correctly and get sound.then do up date mpd. first make some tempolary directly like tmp . $mkdir tmp in your home directly.home direcrly means
have to add "USER". if your name is "Ben". please add your home directly. as
sudo adduser ben ~ PC asking data of you. finally your PC(Nanopi-neo2 )has home directly of "Ben". /home/ben is your directrly.so login into
your PC have to login as "ben".ssh access is $ssh ben@192.168.x.x or if enable to use Avahi-daemon. $ ssh ben@nanopi-neo2.local can do access
Music Server. then $ su passwd of root "xxxx".
# apt-get install build-essential dpkg-dev autoconf automake libboost-dev libicu-dev
for new mpd install.
# apt-get build-dep mpd
so to do ,,above line can install archive for install new mpd.,source file(archive)to get from
>Music Player Daemon (MPD)from Main Site of MPD then have to compile source file
by "step by step" with command line.please choose mpd source file from above MPD site.first move to /tmp or /usr/src or home directly's tmp.any where.
cd /usr/src
src# wget https://xxxxx.com/mpdxxxxxxxx.tar.gz or tar.xz etc.....any file do you like but same version do you like to install.
src#tar xvzf mpdxxxxxxxx.tar.gz
cd mpdxxxxxxxx
mpdxxxxxxxxx# ./configure
if does not get any problem please to do # make
take time.....then no problem ,, " you get this ""MPD is ready for compilation, type "make" to begin" final of "make"
as root. # make install
will be get new MPD into your NanoPi-Neo2 Server.from 0.19.12 to new version of MPD.then
new mpd is installed at usr/local/bin/mpd
so have to replace path of binary.edit by nano or vi or emacs.
# sudo service mpd stop
nano /etc/init.d/mpd
inside of mpd file ,"watch",,,a part of mpd.. DAEMON=/usr/bin/mpd
replace to DAEMON=/usr/local/bin/mpd then save file then re start mpd daemon.
# sudo service mpd start
#mpd -V
right now you can get now version of MPD into NanoPi-Neo2 Music Server. just do it's.but if does not work I can not insure.
I do not care when does not work correctly.just so sorry but many time I did ,,nothing problem to install new MPD.
if install correct version of mpd please and change path of setup(configure)Ubutu 16.04 with mpd 0.20~ version .
about /etc/init.d/mpd to /lib/systemd/system/mpd.service and mpd.conf setup is /etc/default/mpd so have to read doc where
can got.
Just say Good Luck!! :)

MPD update...

MPD 0.20.6 right now,,,probably sound is a little bit good than before ?????? :)


Giga Speed Hub

Cheap Hub but very good work for Pine64,Nanopi-neo2 if you have optic line/



I2S DAC diy


PCM1974 DAC for Pi I2S

24bit 192Khz I2S DAC Diy for any Pi



R I/V DAC

1 x R  I/V Converter Ref some copy from internet



No2

NanoPi-Neo2 No2 Machine will start



New archive nanopi-neo2_FriendlyCore-Xenial_4.14.0_20171208.img.zip does not get sound from I2S ,H3 sound is OK ,so what to do ?
have to try compile of Kernel.
nanopi-neo2_FriendlyCore-Xenial_4.14.0_20171208.img.zip
https://drive.google.com/file/d/1uKLMqeOzB63dVj6j6A1JCmd_oGqVeND0/view

https://drive.google.com/file/d/1NsYXCbyz3yjW-rX4GDmfN0bYNr2jtZCM/view
this is kernel

some archive is here to add
Git is https://github.com/friendlyarm/linux
and
very important add this one
https://github.com/blue777/NanoPi-NEO2-I2S_MCLK/tree/master/linux_4.14.0_20171212
into new one. but I m not sure ,,,build .have a good luck.and zip file is
https://github.com/blue777/NanoPi-NEO2-I2S_MCLK/archive/master.zip <--------this zip file add to linux kernel// then compile.
Ref site : links from Qiita.com

doing compile

doing ,,,, compile of kernel


SKymPC rp3

Sky MPC on Raspberry Pi3 Ubuntu xenial


Out of Music Server of NanoPi-Neo2


Gaming by NanoPI by ssh

Gaming NanoPi-Neo2 by SSH bastet and pacman4console can get apt-get



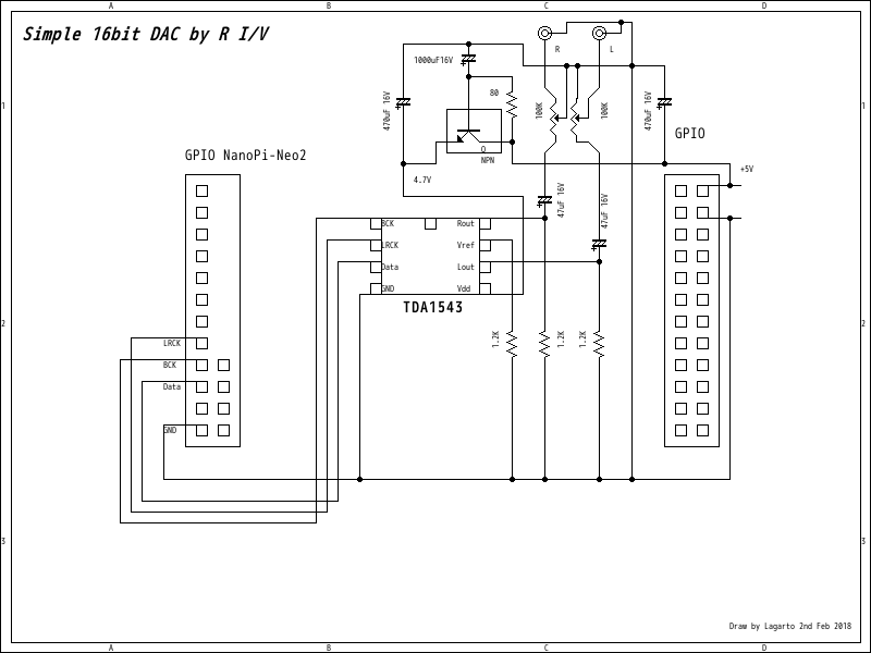
Using NOS 16bit DAC for Hat


16bit DAC

NOS 16bit DAC for I2S, these kind of DAC does not need Master Clock

will build up one of NOS I2S DAC as soon as possible.this DAC is I out so need I/V converter, but this time using
one resistor R converter.then result is Ok will use I/V converter by one of OPE IC.one thing ES9023 DAC getting heavy Noise sometime.
must add output capacitor of out put terminal.and much better up grade mpd to 0.19.9 .

TDA1543 16bit DAC

I/V with One of OP-AMP ,but first try R converter I2S DAC


After Dec 2017 archive is does not work good from official of FA.............Archives of 2017.Sep are work fine but after these one are
does not work fine from FA.Be careful to buy these kind of one board PC very much risky.they does not make good support.

Volumio2 Again



volumio2 for NanoPIby Volumio forum
can get new Volumio 2 for NanoPi-Neo2. please visit Volumio site forum.carefully read this forum some day can get update files.




Volumio2 NanoPi Neo2 2018 Feb 5

Volumio2 NanoPi-Neo2 Feb 6th 2018 and works very fine :)WorkStation is RP3 Ubuntu Xenial



volumio2 5th Feb2018 + NOS DAC

Quite Good Sound get TDA1543 I2S R I/V DAC



Volumio2 + NanoPi-Neo2

Play Test Volumio2 + TDA1543 I2S DAC by NanoPi-Neo2

But Still Volumio2 Can not play DSD/DSF as DoP when using PCM5102A and ES9023 DAC , MPD Ubuntu Xenial can do Play DSD/DSF as DoP same condition.




Sound Test with TDA1543 I2S DIY DAC !!! :) I/V is only one R using

OS is Volumio2 5th Feb 2018 version for NanoPi-Neo2



Nanopi-neo2 volumio2<

DSF-->>> DoP by Volumio2 NanoPi-Neo2 7th Feb 2018 Version / I2S PCM5102A Very Good Sounding

Can play by 24bit 176.4Khz set up with PCM5102A I2S,DSF and flac. anything can play why ? I don't Know.very fine.

24bit 176.4 Khz setup then can play 352.8 Khz 32bit,24bit, .aiff
88.2Khz aiff,2.8Mhz dsf and mp3,ogg,flac,wav,wv,mp4 close all of file are fine.by volumio2 NanoPi-Neo2
finally :I built up 3 of I2S DAC.PCM5102A I2S DAC, ES9023 I2S DAC and TDA1543 NOS DAC. 3 are work fine.no specially need configuration.


Volumio2 I2S DAC

I2S DAC with Volumio2


I2S DAC PCM5102A DIY

DIY I2S DAC PCM5102A



setup volumio2 Nanpo Pi2

Setup Volumio2 + ES9023 DIY DAC on 24th Feb 2018//choose snd-sun8i-i2s-dac

Note: snd-sun8i-i2S-dac or H3 ,2 of them. you can use TDA1543 ,PCM5102A and ES 9023 DIY DAC.

Volumio2 unofficial version image by 5 Feb 2018. DAC is DIY ES9023



Play Jazz on 2nd Mar 2018.I2S DAC PCM5102A D.I.Y by Volumio2



Note : If your home LAN using both of IPv6 and IPv4 please rewrite /etc/mpd.conf a part of
# For network
#bind_to_address "localhost"
bind_to_address "0.0.0.0"

then #reboot or
#systemctl stop mpd
#systemctl start mpd
for connectively under IPv6 and IPv4.have to choose IPv4 for Music Server for sometimes stop Music Server.
so have to edit /etc/mpd.conf of any mpd server like Raspberry Pi etc too.

play 352Khz PCM by volumio2

Can play 352.8 Khz aiff by Volumio2 NanoPi-Neo2 (PCM5102A DIY DAC) MPD is 0.20.6 Ver

Volumio2 Version update can do from WebUI



Play DSF

MPD 0.19.13 but play DSF ,DSD as DoP ,very fine Music Play NanoPi-Neo2





I2S DAC DIY show you, easy to build up


PCM5102A

PCM5102A I2S DAC



ES9023 I2S

ES9023 I2S DAC with Master Clock 49 Mhz



ES9023 DAC back side

ES9023 DAC back side



TDA1543 I2S DAC

TDA 1543 I2S DAC for Nanopi-neo2 :Sound is good from 16bit DAC



service broowser

Service Browser/Androido you can find IP in your home LAN


Smooth Jazz NYC was gone and any more play in text play by mpd.
But We have bunch of Smooth Jazz around USA. all of free.
http://94.75.227.133:8000/ Smooth Choice.com
http://144.217.158.59:5024/stream Smooth Jazz MIX NYC
http://192.99.35.215:5294/stream Smooth Jazz Tampa Bay
http://144.217.158.59:5105/stream Smooth Jazz florida HD
http://144.217.158.59:5120/stream Smooth Jazz florida
http://199.180.75.116/stream Smooth Jazz Global
http://144.217.180.30:8099/ Smooth Jazz and more
http://64.95.243.43:8002/stream Best Smooth Jazz UK London
http://185.33.21.112/smoothjazz_mobile_mp3 Bay Smooth Jazz(Japanese)
http://158.69.7.149/stream SmoothJazz.com Global
http://listen.streamonomy.com/sjfplus Smooth Jazz florida Plus
http://149.56.183.178:8020/stream Smooth Jazz Radio KJAC.DB
http://listen.shoutcast.com/smoothjazzcd1019newyork Smooth Jazz Cd101.9 New York
http://listen.radionomy.com/lovesmoothjazzcom LoveSmoothjazz.com
http://listen.radionomy.com/SmoothJazzBox SmoothJazz Box
http://streamingV2.shoutcast.com/SmoothJazzNewYorkCity?lang=ja%2cjv%3bq%3d0.8%2cen-US%3bq%3d0.5%2cen%3bq%3d0.3 Smooth Jazz NYC
Smooth Jazz pls<<<<---- Smooth Jazz tar ball zip
My Radio List<<<<---- InterNet Radio List tar ball zip
2018 Radio List<<<<---- InterNet Radio List tar ball zip
Virginia Music was gone but right now find just like same station Name is Satin Jazz / broadcasting from Torontocast

Satin Jazz

satin Jazz

mpd 0.20.xx Started


Please prepare micro SD of 16 G Byte or more. # apt-get install Please do not mpd. Other libraries you need are # apt-get installed. Since the mpd installed with the
repository is mpd 0.19.12, it is conflicting with the mpd installed at source so the path is incorrect and installation is accurate
It is not possible. The binaries installed by source come from / usr / local / bin. I will introduce the OS first and use old ones. The OS is as follows.
Ubuntu 16.04.4 LTS 4.11.2 Please use this because there is a link somewhere on this site. It is the OS recommended by the manufacturer. AC adapter for large capacity Pi 3 I think that the adapter of
is good. I do not care about I2S DAC, but I think that one using PCM 5102A is good. Please make your own.D.I.Y //translate by Google






mpd 0.20.6

Ubuntu 16.04 LTS with MPD 0.20.6 sound is very fine with ES9023 DIY DAC on 1st July 2018



MPD 0.20.20

Ubuntu 16.04 LTS MPD 0.20.20 very stable and getiing fine sound so back to mpd 0.20.20



NanoPi-Neo2 MPD 0.20.20

compile again for mpd of  NanoPi-Neo2 ver mpd 0.20.20 7th July 2018


Compile is not difficult for one. please try to compile mpd archive get from musicpd.org
and" how to" are ,you can find same pagempd
first step is ,to get archive which do you like from "downlod " at left side of view then .ssh access your pi-server # cd /usr/src or any where do you like.
# wget https://www.mpd xxxxxx.tar.gz enter then tar xvzf xxxxxx.tar.gz then you have to compile.
this one of example ./configure --with-systemdsystemunitdir=/lib/systemd/system
end of configure said right now " something like "make".... then you can make then can install mpd into your pi-server.please see instruction of www.musicpd.org.
Note: musicpd.org recently (2018 Aug) seems to have rewritten the install page for beginners. It became easy to read for any one.


for detail: and my mpd.conf is MY MPD just example.
music directly is same as mpd until mpd 0.19.xx and make sure you have to make mkdir #.mpd and mpd.conf have locate at ~/.mpd/mpd.conf and music lib is from
# /mnt/MPD and /mnt/MPD have to link from " /var/lib/mpd/music".mount of NAS and other music server using cifs-utils same as mpd 0.19.xx family.
I can play DSF ,AIFF,any DSD archive as Dop and flac, ogg ,mp3 and any other format.no noise. if did you get noise many case get from communication line .LAN etc.
prefer to use only LAN.if do would like to get good sound without pumping noise from DSD and high sampling music.and if good quality of sound would like to get,please
use analog power supply .do not use AC/DC digital power supply.or Battery is best. and summer time temp is going over 35 dgree C (more than 100 F) inside of room.
if does not have a kind of FAN. probably to get some pumping noise and same noise of scratch noise of Vinil player.please use some kind of FAN. USB FAN is good for cool.
and still you got noise please use good power supply for NanoPi and Raspberry Pi. no use small AC/DC paluse power supply.
Although it is such a cheap music server, you can use the built-in DAC H3 which can use USB DAC and I2S DAC all at once.
Note 1: musicpd.org recently (2018 Aug) seems to have rewritten the install page for beginners. It became easy to read for one.
Note 2: and my smb.conf is MY smb.conf
Note 3: ./configure --prefix=/usr --mandir=/usr/share/man --sysconfdir=/etc --localstatedir=/var --enable-experimental --with-systemdsystemunitdir=/lib/systemd/system --with-systemduserunitdir=/usr/lib/systemd

mpd dsf

doing DSF play show by GMPC





mpd 0.20.20

Sky MPC / Cantata by Fedora Core 22 and right now working mpd 0.20.20 can play DSF and any type of Music



Raspberry 2 pi Mate Ubuntu

Watching by Mate Ubuntu RP3 ,Doing play by mpd 0.20.20



Stream Ripper how to use

#apt-get install streamripper
just install by ssh
if can not install # apt-get update then StainJazz 2 then you can get one directly of StainJazz 2 inside of Music.
#streamripper http://144.217.253.136:8539/stream -u 093800 -r -R 2 144.217.253.136:8539
access bu ssh then #cd /var/lib/var/music/Music
Music# streamripper http://144.217.253.136:8539/stream -u 093800 -r -R 2 144.217.253.136:8539
same way can save music other webradio Station world wide.

stream ripper

Streamripper on Nanopi-neio2 by Fedora Core 22 Linux 64bit x86



M.A.L.P MPD Client


M.A.L.P MPD

M.A.L.P MPD Client for Android --Google APP--



This application is a bit dangerous, if you have any plan, please use with caution. It is also possible to drop the server, sometimes inadvertently erasing the file.
Since it is an android, it can be considered to erase the data of the server after hardening. In my case I deleted the application.



# apt-get install usbmount
Now you can create a USB port under /media/. You can listen to what you recorded on an external PC. First of all we will create a link.
Since usb can be seen with cd /media/, I will link this to the server. This is an example, so the link is different depending on the person.
# ln -s /media/usb /var/lib/mpd/music/Music from the command line. Shared parts can be shared. I explained this above as well.
translate by Google. shown which add USB memory on Nanopi-neo2.

Add USB memory

Add USB Memory


This tool does not work fine in this server when using NAS and other server work with together.please remove this application. as #apt-get purge usbmount
be careful to use.when if would like to use usbmount. # apt-get purge usbmount .be carefully to use.sometime does not work fine NAS.




MPD 0.20.90 by NanoPi-Neo2

Play DSF by mpd 0.20.90 on 12nd Aug 2018 ,sound is very fine and clear.getting more bass.


Note :mpd 0.20.xx or higher installation is an image of Ubuntu Xienial and installs nothing yet. Please never install with apt-get.
You can install with apt-get mpd 0.19. Since these are different paths, they can not be mixed with 0.20 series.
The above-mentioned MPD of English from this site
Please refer to the installation method. Anyone can use mpd 0.20.xx. mpd 0.20.xx series can play DSF and the setting is simplified.
I think that the sound also gets better. Due to differences in these paths and differences in settings, the 0.19 series archive can not coexist.
I think mpd 0.20.xx is very good and getting good sound from any DAC and it is very stable. :)



2 I2S DAC

Left is FN1242A DAC for RPI and Left is PCM5102A DAC for Rasp I2S but can use as NanoPi-Neo2



Nanopi-neo2 I2S DAC

Right now using I2S DAC DIY for NanoPi-Neo2 ,sound is very natural and very fine.

Nanopi-Neo2 does not need doing configure kernel. get sound just write alsa at mpd.conf




FN1242A DAC

This circuit(schematic) is just testing for NanoPi-Neo2 24bit 198Khz DAC but discontinue Model IC



Install of NetData "can watch Data Server around conditon from so fa way"



By installing NetaData you can see the status of the NanoP - Neo 2 mpd music server remotely. There are introductions on other sites such as this, let's install first.
I think that installation is possible relatively easily because I use git.
----------------------------------------------- -----------------------------
$ sudo apt-get install zlib1g-dev uuid-dev libmnl-dev gcc make git autoconf autogen automake pkg-config
$ git clone https://github.com/firehol/netdata.git --depth = 1
if did you get error, just $ git clone https://github.com/firehol/netdata.git
$ cd netdata /
$ sudo ./netdata-installer.sh
------------------------------------------------------------------------------
then you can see http://your music server IP:19999 from your local PC
for ex: http://192.168.1.28:19999

NetData on Nanopi-Neo2

I can understand the state of the CPU, but this does not mean I know the state of the sound, but if it is remote, it may be useful for management etc.


Installing last fm

First of all, please register last fm.
Next, access it with ssh and install the next application.
$ sudo apt-get update
$ sudo apt-get install mpdscribble

Then edit /etc/mpdscrobble.conf and /etc/default/mpdscrobble
Edit mpdscrobble.conf file
[last.fm]
url = http://post.audioscrobbler.com/
username = lagartXXXXX
password = xxxxxxxxxxx
# The file where mpdscribble should store its Last.fm journal in case
# you do not have a connection to the Last.fm server.
journal = /var/cache/mpdscribble/lastfm.journal Please edit and save as above. For music servers that do not have WEBUI, register and edit them all in the same way.
/etc/default/mpdscribble file editing
# Whether to enable system wide daemon
MPD_SYSTEMWIDE = 0 "0" to "1" please.
# Whether to enable system wide daemon
MPD_SYSTEMWIDE = 1
I will do as above. Then start with $ sudo /etc/init.d/mpdscribble start. after reboot.automatically started mpdscribble.
If you are worrying about it, you can check it with $ /etc/init.d/mpdscribble status. This will upload the list to last fm,
It may be a dangerous application depending on viewpoint, but it is very useful application. If it is not on the list, it is recommended that you listen to such a song.
just like show next on Last fm site.

login last fm

login last fm can see history of listen music past days from Music Server



MPD is down .so no sound again from mpd 0.20.09

re-install again mpd 0.20.9 , one thing mpd is going change other system.new mpd version is mpd 0.21.3 and they change how to install mpd.no configure Linux known.
so does not have ./configure and make .acutally I do not understand how to install mpd 0.21.3. some day I will tell you here.
so mpd 0.20.9 install again Nanopi-Neo2.just get Ubuntu Xenial into microsd.just same way used be.
setup file located at /etc/mpd.conf I am using as root.get mpd-source and compile then make and make install.same as before.then
#systemctl start mpd for start mpd after install mpd by hand.
then check status of mpd show next.

mpd start and status

show mpd start after install mpd from source.if does not get active means show as inactive means not function mpd . so edit /lib/systemd/system/mpd.service
[Service]
Type=notify
ExecStart=/usr/local/bin/mpd --no-daemon most case does not find mpd.conf file so have to add place of mpd.conf show next.
ExecStart=/usr/local/bin/mpd --no-daemon /etc/mpd.conf
then re start mpd or reboot system NanoPi-neo2 music server.if fine work mpd. add next comand for auto start mpd when reboot system.
# systemctl enable mpd from auto start next reboot.
any time you can check condition of mpd.by
# systemctl status mpd

I installed various applications from source, but finally I do not read DSF. After all it became reinstallation of mpd. Stop the root's home directory and save the configuration file as /etc/mpd.conf
That's it. A new mpd 0.21.3 was issued. Instead of compiling with Linux knowledge, this is a method of installing Git or a third party like mpd. Make and install method is 0.20.9
It seems to be until
. I have tried several times, but I do not understand at all, I will wait for someone to install with a pillar. 0.21.3 has many wonderful things written. It is the next generation MPD.


How to use Nanopi-Neo 2 in my case

Because NanoPi - Neo 2 does not have image output(HDMI), it is a one - board PC that is very hard to use stand - alone. It is very convenient to prepare another one. Another one is to install Volumio 2 and use that music server as NAS.
There is no need to be another Nanopi-neo 2, RaspberryPi Zero can be used, even an old personal computer that does not need to be used It is used as a server for step-up in order to be stable. Sound does not go out there
I will put a good quality sound from Nanopi-Neo 2. NAS for NanoPi-Neo 2 which has been sold cheaply recently also does not matter. In a sense I think that it is good to install Volumio 2 on NAS for Nanopi - Neo 2.
in this case using Nanopi-neo2 with Volumio2 and this micro Music server using with other Music Server like moodeaudio and runeaudio music server.In my case Volumio 1.55 is installed in raspberrypi B + as mentioned earlier.
There is 2 Tera USB connected, so I am sharing the archives there.and inside of HDD is separated each category of Music and Artist.off course I can play music saved on my wife's PC 's share.
even google strage music too.
this MPD Music server does not have WEBUI so must be use SKY MPC and Cantata. I am using mpd 0.20.9 and using DIY ES9023 I2S DAC getting good sound.

What should I do? Installing new mpd

Meason builder seems necessary. It seems that these are usually executed by GUI, and how do you install it on a PC without HDMI like this server? The project has been on for quite some time
It seems there was a problem, but. First you need to click on the link below to study.Why did that happen? That's because the MPD currently present depends on Debian, as the Debian package moves to Meason Builder.
mpd is built with Debian's package. The archive depends on Debian Linux, saying the source, which is the cause.

meason builder

The Meson Build system


Install Subsonic on NanoPi-Neo2


Instll subsonic

Install Subsonic on Nanopi-Neo2


Actually if one's would like to install into Ubuntu this Music server need install Jave .but terminal said
add-apt-repository does not have...so getting error. then have to install repositry for java before "software-properties-common"
$ sudo apt-get install software-properties-common python-software-properties
$ sudo add-apt-repository ppa:webupd8team/java
$ sudo apt-get update
$ sudo apt-get install oracle-java8-installer
you have repositoy in your Ubuntu so can install java.
any way , Madsonic and Subsonic need Java, both are using Java.which is best I do not know depend on you like.one thing can not use with mpd.
This will install Oracle - Java 8. The problem is to change from Subsonic to Madsonic. Unsubscribe Subsonic unnecessary.
I think that it is better to use purge, but since you can not delete the directory you created yourself, you can delete it entirely by setting $ rm -R / directory. Both subsonic and Madsonic are relatives.
The installation method is exactly the same with exactly the same structure. I do not think you can use either, but you can not put in two, MPD can not mix. When sound is output with MPD, the load is heavy and the sound is interrupted. It is positionally close to MDDA
It is existence. Just to be sure, if you compile the source you can UN-install. For Ubuntu uninstallation, use # apt-get purge xxxxx 1 or # apt-get remove. In the case of Madsonic
Please use
Ver6. Archive in 2016 and two years ago, I think that it is the most stable. If you have a host PC, please download the file to Windows, Mac, Linux.
After that, will create a shared folder on Ubuntu side of Naonopi-neo 2. Drag it to the shared holder using samba. will install from that holder. That is, wget is affected by protect etc.
Since I can not download the archive, that is where saved this is Google's archive server, so can not use WGET here, so let's install it like this. I hope wget can be done
This is because downloading of files from this like google server can not be done.doing #apt-get then stop install terminal said $sudo apt-get -f error ,,,,,please try (run) $ sudo apt-get -f
then re-install resoisitory java. after $ sudo apt-get update.

Madsonic v6

Madsonic v6 on Nanopi-Neo2


Madsonic

you can choose laungage --this version is Japanese


How to use Streamripper

streamripper http://62.210.75.134:8000/stream/5/ - u 093800 -r -R2 http://62.210.75.134:8000/stream/5/ Write from the command line like this.
There are cases where the $ streamripper URL is good and not so. If you can not get in there, please put in the middle and the scoop.
$ streamripper URL -u 093800 -r -R 2 URL starts ripping, but if you are in the middle of a song, skipping will be entered. Ripping starts from the beginning of the next song.
For Debian series you can install with # apt-get install streamripper. For Fedora Core you can install with # dnf install streamripper.
You can record songs on any Internet station. In the case of Nanopi-neo 2, it is good to create a recording directory of the shared directory and enter it in command within it.
I think that SKYMPC is good for IP acquisition, but any Internet radio application can do it. In my case I am using Nightingale installed on Linux.
Nightingale
It is a very excellent application.

When ripping CD started using Linux, I used Asunder recently with grip

CD ripping

CD :Krystian Zimerman's CD


Sometimes I can not rip it. I can do ripping this time, but it stops on wav many times on wav. I managed to rip it somehow by changing the extension. It is not NAS or rip the body PC
If you copy to other Music Server, you will get an error. Only 2 songs in 6 songs were copied and the other songs were not completely copied. I tried ripping with ripping taken to the NAS side
While ripping is possible, although playback on the NAS side is possible, playback on the other Music Server side can not be done, the CD player has failed a few years ago and he is not using the CD player and then the PC The attached Rector
So, I listen to ripped sound source as Flac. Although it is Zimerman's piano that I purchased, why can not I listen, why? And wav extension has disappeared except in the holder. So I will add extensions.
I think the filer is good. Add the WAV extension to the songs existing in the shared part. Then use local VLC to play and see. If you can play it I think that you can play through NAS.
Put the 6 songs in 1 to 6 folders and transfer the file. I converted it to DSF but it was able to save it well. When you copy it the extension will be deleted. So I could not recognize it as music.



I2S DAC DIY


I2S DAC  ES9023

I2S DIY DAC ES9023 Sabre for NanoPi-Neo2



schematic diagram ES9023 Sabre

Schematic Diagram ,very simple and get good sound



claudio arrau


This CD UCCD - 51088 is a CD of Claudio Arrau 's piano. It is a label of DECCA.
Recording is on 1970 in Berlin. I think that the way to play the piano is alive with his recording at the young age.
I did not know that Liszt's songs are so romantic. I have several Liszt CDs, but I listened to this song and recognized it again.
It's a very good recording. I think that I bought a good CD. Please ripping with Asunder by Linux to wav. flac will generate an error.
often get error of Name of album so please use to try Rythmbox for ripping.you can get good results.
Track names and album names may not appear in Asunder. It does not appear unless a list is registered in CDDB, but in Linux case Amarok has an example to read, so if you do ripping with Amarok
It might be good. This may also be read or not read. If you do not read album names with Grip or Asunder, try using Rhthmbox.

volumio 2 for NanoPi-Neo2

Just update from WebUI volumio2 for NanoPi-Neo2 2019



MINIDSP is displayed, it is no longer Volumio 2. In other words, this OS is thought to be developed by MINIDSP. Searching for MINIDSP will hit orphaned manufacturers. Manufacturer called MINIDSP company
Displayed. This company sells applied products of one board PC. You can find out by searching. There is also a branch office in Japan. However, it seems to be only this site.
Like this corporate pick-up company, the operating system is charged. That is, it is suggested that it will not provide Nanopi-Neo 2 OS. Volumio is supposed to be responsible. To say that you are charged development slows down
It is suggested that there is a possibility of extinction as it is. Volumio 2 Volumio 2 of Nanopi - Neo 2 has become MINIDSP. If a problem occurs, please reset it to Factory reset.
Nanopi - Neo 2 It is hard not to update on volumio 2. With the version of MINIDSP, reading of files does not go smoothly. Since various troubles will occur, be careful.
Please note that updating Nanopi - Neo 2 Volumio 2 will force it to MINIDSP.

back to Volumio2 Nanopi-Neo2

Back to Nanopi-Neo2 Volumio2 un offcial



net work works

indicates <---> is .very low consumption load when using internet radio



MPD is root @ NanoPi-NEO2: ~ # mpd-V
Music Player Daemon 0.20.9
So I am using MPD 0.20.9 final version of mpd.of version 0.20.XXX family.
The controls are SKY MPC and Cantata. The album information is displayed in Cantata, so I use these two MPD Clients.
The Internet can be selected by Cantata, and SKY MPC is indispensable for the selection of fine music. Enjoy high-quality music with the NanoPi-Neo2 and the ES 9023 DIY DAC. There is no need anymore
You can enjoy music by listening to music very much by using a combination of NAS and other Music Server in the home LAN.
There are almost no extensions that can not be played back. You can play DSF beautifully as DoP.

Cantata on Rasbian

MPD by NanoPi-Neo2 Music Server show by Cantata of Rasbian Raspberry Pi3



SKY MPC on Fedora Core Linux

Control can SKY-MPC under Fedora Core Linux 22 for NanoPi-Neo2 Music Server.



spdif


About SPDIF of Nanopi-Neo2


How good is TKZ for putting out a good archive, but the output other than I2S is somehow an open collector? I realized that to say. To something site
It was written. Although there is a pull-up resistor on the RX pin of pin GPIO11 next to SPDIF by remote control, it does not come out in any state because it is not attached in this nano pie
If you attach a pull-up from + 3V of 3K ohm to this pin, that is, the pin next to the pin of SPDIF, a dirty waveform appears, so let's apply this pull-up resistor.
I think I will add a waveform shaping circuit to this output with an inverter. You will now be satisfied with the output of SPDIF. Of course, let's use Volumio2 which can do SPDIF of TKZ. The following is
Circuit and waveform. To be precise, it is far from the SPDIF waveform, but I think that I will try.I made a sound when I connected it directly,
but I think that it is correct to shape and connect the waveform as well because the level drops.SPDIF was made with NanoPi-Neo2. :)
The pull up resistor is a 10K resistor(painted ) connected from the + 5V of the SPDIF output. One resistor is enough. Has added a buffer just in case. I use an inverter, but can be use NAND,


pullup


TKZ SPDIF Volumio2 image

SPDIF Test by Nanopi-neo2


then ,, out put is a little bit not enpugh level so can not drive to SPDIF DAC, so added TTL buffer by SN7404 inverter . same as above schematic. wave form show next and
small TTL unit.and got good result.TTL out is around 4v pp.wave form is quite good.

 


SPDIF out added TTL Buffer



My Mistake Pull Up Resistance

I thought something was wrong. First of all, the sound is strange. The position of the pull up resistance. I didn't write anything on the schematic, so I could get some hints from the temperature sensor's schematic. It is a position of pull up resistance.
As it is an open collector, it seems correct to put a pull-up resistor on the output. The need for the invar circuit has been eliminated. So let's bring it directly. The pull-up resistor can be connected by connecting resistor 10K to + B3.V as shown in the circuit diagram.
There is a very beautiful hide pattern like below. By the way, if the load is connected, the Peak to Peak will still fall, so it is safer to leave this inverter attached. You can play DSF DoP without any problems.
If you don't mind, you don't need a buffer circuit, but the load is heavy and Naopi-Neo2 may be broken. The buffer circuit just changed the position of the pull-up resistor as it was.
With Volumio 2 SPDIF,
Above all, I think it's great that you can use your own DAC close to you. Thank you very much, Mr. TKZ. As Volumio 2 has no freedom, I think MusicServer only with MPD is good. In my case, DAC uses FN1242A
So the sound is very similar to the ES9023. This is a feature of the 24bit DAC, it feels very good. I'm listening to Satie now, but it sounds good and it sounds great.

RF

It is a very beautiful waveform. Waveform from SPDIF of NanoPi-Neo2


when does not use ssh by volumio2


Note: If you have more than one Volumio on your home LAN running, you can not access it if you try to access a new Volumio 2 with ssh, or you can not pass the password.
if can you see by Browser like firefox etc. first enable ssh where is volumio.local/dev
click ssh one time.then you can access by ssh.

ssh root @192.168.1.12 -l volumio

I think you can now connect. IP is each person different IP depend on condition of Modem.

SDPIF

My DAC made on 1st Dec 2009 connected with Nanopi-Neo2 from SPDIF



Demonstration SPDIF By Nanopi-Neo2

As a result, I added an inverter. Even if the output from Nanopi-Neo2 GPIO is connected, the waveform will be disturbed, but playback is possible. I think it is better to put a buffer. Add an additional circuit in the Rapberry Pi experience
Because there was an experience that power was not turned on when there was a risk of high temperature due to the burden on the main body, if it was possible with only one resistance, I added a buffer with one IC. The waveform is beautiful. The image is attached below.
I have uploaded the operation status to YouTube.

Just add inverter IC

add inverter SN7404 for clean wave form



SPDIF

show SPDIF DAC DIY



6DJ8 DAC

6DJ8 SRPP 3 digital input(SPDIF) + 1 analog input



Demonstration SPDIF By Nanopi-Neo2

As a result, I added an inverter. Even if the output from Nanopi-Neo2 GPIO is connected, the waveform will be disturbed, but playback is possible. I think it is better to put a buffer. Add an additional circuit in the Rapberry Pi experience
Because there was an experience that power was not turned on when there was a risk of high temperature due to the burden on the main body, if it was possible with only one resistance, I added a buffer with one IC. The waveform is beautiful. The image is attached below.
I have uploaded the operation status to YouTube.


NanoPi-neo2 SPDIF out and using DIY DAC



Use or utilize this DTB


People who use
Nanopi-Neo2 may also use Music Server. In other words, since there is a shared part, various drivers can be experimented by rewriting /boot/sun50i-h5-nanopi-neo2.dtb.
Copy all Volumio2's / boot / database from above to INTERNAL. Copy these *. Dtbs to the workstation. It is good to rewrite this *. Dtb when necessary. Copy to the shared part of that OS
Rewrite /boot/sun50i-h5-nanopi-neo2.dtb. You can copy it with the cp command. This *. Dtb is important, so save it in some important folder. Thank you, Mr. TKZ.

Although the TOS link was invented by Toshiba, the meaning of TOS is also a meaning of throwing. Transmission method of optical fiber has jitter etc.
Also, the transmission speed is not fast, and metal cables are generally considered to be faster. The TOS link also differs depending on the device, but at best it will be up to 98Khz.
We recommend using metal cables.

SPDIF plays Natalie Cole



volumo2 pine 64

Volumio2 for Pine64 64bit Single Board PC and low cost



How to make Pine 64 sound with little information


When I searched internet, it was described that SPDIF works from Volumio 2, but it was unclear how to connect. ... Well, I think you all know that there is an Euler port.
I made a drawing, so please try it by referring to it. I think it is finished with one resistor and one capacitor. Please experiment to see the value of the capacitor. A beautiful hide pattern is output.
The output of SPDIF is available, so it can be connected to an external DAC. I was able to put out the sound normally. I have uploaded to youtube. More if you can use MoodeAudio or RuneAudio
It's useful, but it has increased usage considerably because only USB DAC can be used. Other I2S seems to have come out. The waveform is very beautiful.
Raspberry pi 3 feels faster than before. The sound has also changed.
It is actual feeling to say
. I think that the waveform of the SPDIF is also very beautiful and influences the sound. I also feel that there is less jitter. For a long time, the sound was not satisfactory except for the USB DAC, but I saw the waveform by looking at this Euler port.
The I2S waveform is also beautiful, and it seems that the master clock is also out. Although it is necessary to analyze, it became a very favorite board. If you have a good DAC, you should try it.
It is good point that power consumption is low. However, this is only possible on Volumi 2 OS. Listen to the sound all day long, the sound is good, the sound is clear. RaspberryPi 3 does not have SPDIF, so if you do not connect HAT
These operations can not be done, but in case of Pine 64 SPDIF comes out from the body as it is, so it is very convenient. I think the jitter is also less.
If you replace the latest version of Volumio2's mpd binary, mpd will be the latest. Copy and use the latest version of rapberrypi 3 mpd. Copy to Pine64's volumio2 /usr/bin. under ssh .
then Music Player Daemon 0.20.18 (d3559e8-dirty) to Music Player Daemon 0.20.6 then easy to replay DSF as DoP.
PINE 64 It can be connected to any DAC with a little processing like one sheet.
There are DACs without USB, some with an SPDIF input, and some older receivers have a DAC input attached. They come alive.
You can enjoy music with Music Server and external DAC. Of course you can also receive internet radio. However, a LAN is required, and a line to which the LAN is connected to the Internet is required.


Pine 64: About Music Server
1) I2S signal is emitted.
2) get a Master Clock.
3) get SPDIF.
4) Dedicated OS is Volumio 2

This allows you to get sound with any I2S DAC or SPDIF. It also has a built-in DAC.all of get from Eluer Port.

I am not sure if it is used properly, but I think it is correct usage that SPDIF will produce a beautiful wave.

You can get the signal from SPDIF. We recommend that you try to validate on your own. I2S is also out, so I think it can be used normally.

Pine 64 uses I2S I2C DAC, and SPDIF uses Euler port. This solves everything.
Shematic Diagram of Pine64<---Circuit Diagram 
I do not know if the circuit diagram is correct, but if you
You can get the signal from SPDIF. We recommend that you try to validate on your own.

assignment of Pine64

SPDIF /I2S out from Pine64 on 23rd APR 2019



Euler

Euler Bus Assignment of Pine 64



Pine64 Music Server by 300B Single Ended Amplifier


6DJ8 DAC

6DJ8 SRPP 3 digital input(SPDIF) + 1 analog input


After compiling for a long time, the temperature of the main body exceeds 120 degrees, and finally I can not start. You have to bring time-consuming source to compile.
It is the fate of a small one-board PC. Nanopi-Neo2 was dead.


mpd 0.21.6 update

For now, it was mpd 0.21.6 for Nanopi-Neo2. Installation of this wonder is 0.21.8, but the display is 0.21.6.


Sorry, I feel like I'm getting a sound, but I can't get a sound, and I think it's possible to install it in the Xenial version as well.
After compiling for a long time, the temperature of the main body exceeds 120 degrees, and finally I can not start. You have to bring time-consuming source to compile.
please turn off leave alone 1 day then turn on probably start again. However, compilation of mpd 021.8 in Ubuntu Xenial is at high risk, as it is likely to break micro SD during compilation.
DietPi can be upgraded, but upgrading with Ubuntu Xenial can break the OS. I made three micro SD cards unrecoverable.



 Friendly Electronicd


Application for NanoPi friendlyarm is a lazy maker. The support system is not good. This is true for all the products made by Chinese. Even Chinese-made, English-speaking country's support is required.
In short, Chinese products are at risk. I think it would be nice if there was a support group in English-speaking countries other than China. There is a company called MINIDSP, which makes applications and products for a fee.
I think that I can not discharge the application free of charge because of this kind of relationship. It's always a dirty Chinese way. Still, Pine 64 would be better. The NanoPi-Neo2 is small and attractive, but has a limited operating system, but there is no point,
MiniDSP is an introduction to AboutUS with a picture of an Anglo-Saxon, but this is a fake and just a homepage for a show.they should be use a dirty Chinese face photo.


NanoPi-friendlyarm的應用是一個懶惰的製造商。支持系統不好。所有中國製造的產品都是如此。英語也需要中文支持。
簡而言之,中國產品面臨風險。我認為,如果在中國以外的英語國家有支持組織會很好。有一家名為MINIDSP的公司需要付費開發應用程序和產品。
我認為申請不能在這種關係中免費解僱。這總是一種骯髒的中國方式。仍然,Pine64更好。 NanoPi-Neo2體積小,極具吸引力,但它的操作系統有限,但沒有辦法實現。
DSP介紹了AboutUS並且有一張盎格魯 - 撒克遜人的照片,但這只是一個虛假的主頁。你應該用臟的方式使用中國人的臉部照片。

NanoPi-neo2 becomes ICECast Server

ICECAST

Use NanoPi-Neo2 as something else. A file server is available. A music server is also possible.
Since the OS is limited, it was the ICECAST server that wanted to look for something. Reference image
Attached. Please go to see the reference link yourself. My site restricts access from IP in Japan. Sorry if you can't see it.


icecast

Would you like to install with Ubuntu Xenial? Anything is fine, this is the startup screen



ICECAST

IceCast Start by Nanopi-Neo2 on 11st Aug 2019



Mopidy installation

mopidy

Initial screen with Mopidy installed on Ubuntu Xenial


First, let's install pip.
Save get-pip.py with wget.
#python get-pip.py: Hit the left command in the same directory.
# apt-get install curl
#curl -kL https://bootstrap.pypa.io/get-pip.py|python
Please make sure you have root privileges. Enter ssh as root. Change the root passwd.
#pip -V
You can install with pip. You can install mopidy on any version of Ubuntu. Refer to the links below
Please install it yourself. This makes Mopidy possible with Nanopi-Neo2. From now on, I will report along with the experiment. Sure first
# apt-get update
# apt-get update
Please do
#sudo wget -q -O /etc/apt/sources.list.d/mopidy.list https://apt.mopidy.com/xenial.list
The last .list is stretch.list on the introduction site. Please change it to xenial.list.
Please install referring to Installing and using mopidy .
This site is explained using Raspberrypi, but in principle it should work on any PC.

Smooth Jazz NYC

Sound getting but not good sound .better sound getting mpd normal


Smooth Jazz NYC

Music and Internet radio in the

file can be received normally, but the sound is not good, but it sounds. I2S DAC is used.



Jazz Play

Samba is used to send out music, save it and play it, the sound is getting better.



mount.cifs //192.168.1.5/NAS /var/lib/mopidy/media -o vers = 1.0 iocharset = utf8
Link to Rasspberrypi3's Volumio2 music server. Then it becomes as follows.
Dop does not sound, but you may hear a sound by setting. How will the cover image come out? Playback of WAV, Flac, mp3, etc. is possible.

volumio2

You can listen to music from a simple NAS through Volumio2.


cover

show small cover picture at left side by mopidy



Display of Cantata on Fedora Core 26 Linux

Cantata on FC22 Linux or later does not display the cover as expected, so I installed an old version, but the result is the same
It seems to be related to libraries and QT on workstations. It seems that the best result is obtained by compiling with git by supplementing the library.
Here, I tried git installation. First, install git on the OS. Once you get the source URL with git
$ git clone in a suitable holder https://github.com/CDrummond/cantata.git
Run this way. This will create a cantata directory, then $ mkdir build after $ cd cantata and then $ cd build
Compile in this. How to compile is described in INSTALL, please read carefully and compile. Because we use QT5
QT5 needs to be installed.
If you use Raspbian, you don't need to compile, you can get a nice display with a nice display.



>help for FC Linux cantata source get from git
and Cantata git is nextsource Cantata git git is have to learn
Cantata git

doing show by cantata 2.4 by FC26 linux .mpd is Nanipi-Neo2 mpd 0.20.9 version


at all


Nanopi-Neo2 by Volumio2 music server on 2019 Nov



Nanopi-neo2

Nanopi-Neo2 2019



Out of Volumio now New Music Server for Nanopi-Neo2 and Raspberrypi family


PiCorePlayer

for Nanipi-Neo2 by git



Archlinux for Nanopi-neo2 install

Arch linuc for Nanopi-Neo2

Just say try good luck on 24th Nov 2019



installing Nanopi-Neo2 archlinux

installing Archilinux by Nanpopi-Neo2



mpd 0.21.26

mpd is 0.21.16 by archilinux Nanopi-Neo2 on 24th Nov 2019



Volumio 2の mpd update Volumio2 update mpd

Volumio2 for Nanopi-Neo2

DL

New for Volumio2 for Nanopi-Neo2 update version on Dec 2019 please check often ,to get new version



AS


Audio Science Review forum



mpd 0.20.9

mpd 0.20.9 MPD Server built up



mpd 0.20.9

By Cantata 2.4.0 version git mpd 0.20.9



Install Dietpi Music Server mpd 0.21.5

Basically, it is the installation of MPD server. Sound is relatively easy if you have a USB DAC. Raspbian Buster's mpd was 0.21.5, so DietPi Buster's mpd is 0.21.5.
Dietpi seems to be built on Armbian, and sound can be produced with a solid operation. First, let's install the basic application. How to install is the same as Ubuntu Xenial.
mpd does not need to be compiled, you can install binaries and install the latest mpd. DSF can be played easily with DoP. If USB DDC is inserted in USB, it is automatically recognized at the time of installation
makes it easier to install applications. There are many media server applications available, so it's a good idea to select and install them.
The sound setting uses Dietpi-config and Alasamixer. alsamixer cannot be installed, but the configuration image appears in Dietpi-config, so you can use it to configure the driver.
In my case I used Dallas's DDC, but I chose it because it appears in the driver list. Make detailed settings in /etc/mpd.conf. Same as the item set in xenial, but m
I wrote and set it referring to /etc/mpd.conf of moodeaudio. moodeaudio's mpd is 0.21.xx or more, so I think it should be written in the same way. The setting is different for mpd less than 0.20.18
Please be careful. DSF DoP playback can be played without any problem. We provided a small server for Raspberry Pi and Nanopi-Neo2, but say that Nanopi-Neo2 sounds better.

#systemctl restart mpd.service
#systemctl status mpd.service


dietpi



dietpi install


If you get an error, edit it little by little, Use Dietpi-config and Alasamixer for sound settings



Ympd

ympd by Dietpi for Nanopi-neo2



cantata with Dietpi by Nanopi-Neo2

Cantata show very fine by Dietpi mpd Music Server


setup file MPD and SAMBA

Dietpi Step by Step



compline 0.21.9

Todaye started compile mpd 0.21.9 by hand on Nanopi-Neo2 Music Server with Dietpi on 27th Feb 2020



mpd 0.21.9 compiling

compiling mpd

mpd is now 0.21.9. An error occurred in this state, so I copied mpd.conf locally and it was OK.

The details are OK after copying to root/.config/mpd/mpd.conf and restarting the MPD.

play dsf as Dop 0.21.9

Play DSF as DoP


mpd 0.21.9 on 1st Mar 2020 I compiled and installed the source with Mason and ninja, but it is unknown from this version, but only one Client is allowed
You cannot open two on the same LAN, this is important. It is not possible to launch a client with Cantata. Apparently, there is only one Client for versions over 0.21.xx
However, since it can be done with MoodeAudio, the operation is up to 0.21.16. After that, there is only one Client. The reason was to reduce the load.
The display on Cantata can be done in detail. The same goes for sonata.Then I installed it again this year. dietpi Buster. it has more than one Client.
Even if I run two or more Client, it does not freeze, I can use this.
I don't know whether it became because I was careful at the time of installation, or because I added max_connections "128".

mpd client can use 2 more of them. nothing promlem to use 2 more mpd clients


Cantata

Cantata with Nanopi-Neo2 Dietpi Buster mpd



Smooth Jazz Mix NYC

Play by Nanopi-Neo2 Music Server Dietpi buster




Dietpi buster


alsa

Alsamixer can do adjuted sound



mpd 0. 21.22

MPD ORG


mpd brings the latest applications from the site above. Download with wget to the server opened with ssh. Compile the source. When I compiled 0.21.09
Since the necessary libraries are installed, there is no need to install them again. If this is the first time, install the necessary libraries and Boosts, ninja, meson.
must have. Compile, remove the previous version, and then install the binary you just compiled. You may be able to overwrite it.
This time, it became mpd-0.21.22. It will be the latest in 18th April 2020. This will update.takes about 4 hours for compile.
Toroa, I uninstalled as $ ninja -C output / release uninstall. All the files have been deleted and it says that it is complete, so this is OK. next
ninja -C output / release install Enter the specified directory and install. Now the mpd is 0.21.22, as shown in the image below.
Let's test now. sound is good than before ,so nothing problem . right now Dietpi using mpd 0.21.22 .mpd client permit only one.same before.
update mpd install before uninstall old mpd.

mpd 0.21.22

mpd 0.21.22 on Nanopi-neo2 on 18th April 2020



Gina Saputo ByeBye Black Bird

Gina Saputo ByeBye Black Bird with mpd 0.21.22



herbie hancock by mpd 021.22

Harbie Hancock by mpd 0.21.22



mpd update

mpd up date on 24th April 2020 Dietpi Buster Nanopi-Neo2 .mpd 0.21.23



mpd update

mpd update 0.21.23


mpd when disi you install mpd from sorce please keep old arcive, old archive can use install and uninstall so right now mpd is 0.21.23 .then adjust alsa mix by
dietpi-config.


Ympd dietpi

Dietpi Ympd is dietpi.local:1337 or 192.168.1.XXX:1337 automatic install dietpi



Dietpi mpd

mpd 0.21.23 self compile installed mpd and Cantata is new version from source mpd



Dietpi Buster Nanepi-Neo2

Easy to install Dietpi Buster Music Server on 9er May 2020



Dietpi comes with MyMPD already compiled as SoftWare, install it from the installation menu. Then set /etc/mympd.conf.
myMPD Dietpi

Settings still remain. Dietpi myMPD UI. IP: 13333


DietPi Archive for Nanopi-Neo2

newbox1 2020

into new plastic box ,looks very fine



into new box Nanopi-neo2 Volumio2 DAC is ES9023 24bit DAC


I'm using Dietpi's music server, Dietpi Buster. mpd is 0.21.5. I think the sound is good. This depends on the DAC, the DAC is a home-made FN1242A 24bit 198Khz DAC.
I use a USB DDC to receive and play back music with a DIY DAC from the SPDIF output.


mpd server

I'm using Dietpi's music server, Dietpi Buster. mpd is 0.21.5. I think the sound is good. This depends on the DAC, the DAC is a home-made FN1242A 24bit 198Khz DAC.
I use a USB DDC to receive and play back music with a DIY DAC from the SPDIF output. presentation is Cantata and control by SKY MPC using.


Attention! By default image use i2s in slave mode and without external clock source will not work! .txt" just replace
user_overlays=sun8i-h3-i2s0-slave
to
user_overlays=sun8i-h3-i2s0-master
This item is an excerpt from the Volumio forum. These are the same structure for Dietpi, Armbian and Volumio2 Nanopi-Neo2 modded versions respectively, which I think you can utilize.


I2S Volumi2

I2S is now displayed. :)

.

I2S Nanopi-Neo2

Play by ES9023 I2S DIY DAC by Volumio2 this problem is mpd is 0.20.18



All about Nanopi-Neo2 by Dietpi and Volumio2

Nanopi-Neo2 Volumio2

Volumio2 Nikkov Version 2020 Oct 29er



Voluimio Nanopi-Neo2

Volumio2 play Jazz



Dietpi SPDIF sound is low



Extracting DTS from TKZ's Volumio2

First, extract the SPDIF driver for TKZ's Volumio2, just the SPDIF of the DTS extension. Copy it into Dietpi's /boot/dtb/allwinner/. This Dietpi uses Buster, so mpd 0.21.5. Volumio for Nikkov and TKZ version of MPD cannot compile MPD, it's not possible to compile MPD from old Ubuntu.
I'm using it, so I can't compile the library and install a new MPD. The sound is satisfactory enough.
The Nikkov version of Volumio2 has mpd version 0.20.12. Edit the ArmbianEnv.txt and it will recognize the driver. It's not automatic, you need to rewrite the file.
You can set it up by ssh, but when you write to the microSD, you need to add an empty ssh file and edit this file outside Nanopi-Neo2.
The MPD is also 0.21.5 and the playback of DSF will not be a problem.

file

Edited file


Nanopi-Neo2 Volumio2

Volumio2 Nikkiv Version for Nanopi-Neo2 I2S and DAC is ES9023 DIY



show driver for DAC


ArmbianEnv.txt




config

Edited file



Dietpi

Play By Dietpi Nanopi-neo2



light mpd

Light mpd down load Nanopi-Neo2



BZ31NOTE to get sound

Note using TKZ Driver into Nanopi-Neo2


First, extract the SPDIF driver for Mr. TKZ's Volumio2. Extract only SPDIF with DTS extension. Copy it into Dietpi's /boot/dtb/allwinner/.
Copy only the sun50i-h5-nanopi-neo2-spdif.dtb file. Then edit armbianEnv.txt. When you restart with reboot, the sound changes and the sound becomes deeper.
This Dietpi uses Buster, so it's mpd 0.21.5. You can play the DSF without any special work. Volumio for Nikkov and TKZ MPDs can't compile MPDs, it's old Ubuntu
I'm using it, so I can't compile the library and install a new MPD. The sound is quite satisfying.
The Nikkov version of Volumio 2 has a version of mpd of 0.20.16. Editing ArmbianEnv.txt will recognize the driver. You need to rewrite the file, not automatically.
You can set it with ssh, but when you write it to the micro SD, add an empty file ssh and edit this file outside Nanopi-Neo2.
Of course, I think Dietpi Buster sounds better. MPD is 0.21.5, and DSF playback is no problem. It cannot be compared with MPD 0.20.12.
The Nikov version of Volumio2 can be played with either SPDIF or I2S by adding a driver. The method is the same as Dietpi.
Note) I wrote above that I will copy the TKZ SPDIF archive, but this uses Share on another PC and first copies it into it. After that, access with ssh and use the CP command to copy the copied file in / mnt / INTERNAL.
Copy it into
/boot/dtb/allwinner/. Now the sound will come out normally.I am using very fine sound TKZ driver .



TKZ'SPDIF Driver

file

Edited file



config

Edited file



Mopidy by Dietpi


mopidy Dietpi

Mopidy by Dietpi


So you can use Mopidy by Dietpi

Dietpi Buster mpd Control by SKY MPC


control by Sky MPC

Control by SKy MPC



SPDIF

sound getting spdif out then using FN1242A 24bit 198Khz DAC DIY


Dietpi has problem and Dietpi Server has problem so can not install and cannot down load archive :attention on 2020 Nov 17th


Dietpi Error

Dietpi Error FTP server is bad what's matter ????? poor OS



Nanopi-Neo2 Music Server 2019

Just one years ago ,I made it's Nanopi-Neo2 Music Server 2019



Nanopi-Neo2 Music Server 2020

Dietpi Buster still using as Music Server Dietpi Buster 2020



maicro SD Formatting




Format Micro SD in this case on Linux. In this case, it is for Linux.
----------------------------------------------------------------------------
[root@2A3single kenji]# fdisk /dev/mmcblk0


What you set up here will be kept in memory only until you run the write command.
When using the write command, please run it with caution.


Commands (help with m): p
Disk /dev/mmcblk0: 58.3 GiB, 62562238464 bytes, 122191872 sectors
Unit: sector (1 * 512 = 512 bytes)
Sector size (logical / physical): 512 bytes / 512 bytes
I/O size (minimum / recommended): 512 bytes / 512 bytes
Disc label type: dos
Disk Identifier: 0xf30082bb

Device Startup Start Position From Last Sector Size Id Type
/dev/mmcblk0p1 * 40960 163839 122880 60M c W95 FAT32 (LBA)
/dev/mmcblk0p2 163840 4882431 4718592 2.3G 83 Linux
/dev/mmcblk0p3 4882432 122191406 117308975 56G 83 Linux

BR>Commands (help with m): d
Partition numbers (1-3, default 3): 3
.
Removed partition 2.
////// and below omitted
Commands (help with m): d
Select partition 1
You have deleted partition 1.
/////// is interactive, so please run it when you hear it. Finally, confirm with p. Then, go ahead and cut the partition interactively as follows.
Command (help with m): p
.
Disk /dev/mmcblk0: 58.3 GiB, 62562238464 bytes, 122191872 sectors
Unit: sector (1 * 512 = 512 bytes)
Sector size (logical / physical): 512 bytes / 512 bytes
I/O size (minimum / recommended): 512 bytes / 512 bytes
Disc label type: dos
Disk Identifier: 0xf30082bb

Commands (help with m): n
Partition Type
p Basic partition (0 primary, 0 extended, 4 free)
Select (default value p): p
Partition numbers (1-4, default 1): 1
First sector (2048-122191871, default value 2048): 2048
Last sector, + sector number or + size {K,M,G,T,P} (2048-122191871, default value 122191871): 122191871


New partition 1 created with type Linux, size 58.3 GiB.

.
Commands (help with m): p
Disk /dev/mmcblk0: 58.3 GiB, 62562238464 bytes, 122191872 sectors
Unit: sector (1 * 512 = 512 bytes)
Sector size (logical / physical): 512 bytes / 512 bytes
I/O size (minimum / recommended): 512 bytes / 512 bytes
Disc label type: dos
Disk Identifier: 0xf30082bb


Device Startup Start Position From Last Sector Size Id Type
/dev/mmcblk0p1 2048 122191871 122189824 58.3G 83 Linux


Commands (help with m): w
The partition information has been changed.
Call ioctl() to reload the partition information.
Failed to reload partition information. Device or resource busy.


The kernel is using old information. To use the new information, reboot the system or run partprobe(8) or kpartx(8).
------------------------------------------------------------------------------------------------------------------------------
Here, if the above sentence appears at the end, your PC will not be able to read the partition information, so restart your main PC at this point.
and the partition information is successfully written into the microSD, please continue with fdisk or format it with # gparted. It will be a new micro SD.
That's all, but if you don't reboot your PC, the partitioning information will not be written properly, so formatting with # gparted will result in an error.
Formatting the microSD in two steps, fdisk and gparted, is useful.
Please make sure it is
before formatting. Make sure it's not a hard drive in your PC by mistake. If it is on your hard drive, it will be gone in a second.
You will lose your data. This is fatal for workstations, so be very careful. Never do this when you are sleepy, drunk or tired.
I have initialized my hard disk many times by doing this. If you have a workstation, be sure to take a backup.

.
gparted

doing make gparted



Archlinux for Nanopi-Neo2


Nanopi-Neo2 Archlinux get down load new version of Archlinux for Nanopi-Neo2 then make image into maicro SD
$ ssh alarm@IP
then passwd alarm then as root and passwd root.
pacman-key --init
pacman-key --populate archlinuxarm
pacman -Syu
then install mpd , samba, avahi , cifs-utils then edited smb.conf and mpd.conf same as the other mpd Music Server.

mpd

mpd Archilinux Nanopi-Neo2 start



Nanopi-neo2 Archlinux install hand by hand


archlinux nanopi-neo2



ssh alarm@192.168.1.5 /// This is a different IP depending on your environment.
The login will be alarm. Then $ su to become root.  You will see root@alarm alarm# at this stage, which is the way to install archlinux in general.
Please refer to the relevant sites to get started. This image is a 1.6 G byte, so once you are logged in, #poweroff and shut down. Then take out the micro SD and run
pacman-key --init
pacman-key --populate archlinuxarm
pacman-Syu
Now, let's install mpd. Here is Music Player Daemon 0.22.3 (0.22.3), which allowed me to install the latest version of mpd. But I'm not sure if this will be the server.
At this stage it is unknown. I couldn't get samba to work when I did it before because I didn't have smb.conf, so I have to download it from the arch site.

mpd


Dietpi Music Server SPDIF




Cantata

Dietpi Music Server Buster





root@DietPi:~# mount.cifs //192.168.1.7/a4C0-f0f0 /var/lib/mpd/music/Music2 -o vers=1.0 iocharset=utf8
Password for root@//192.168.1.7/a4C0-f0f0: **********
I am using Moodeaudio Raspberrypi4 as a NAS, so we link the data on this HDD to Dietpi, using samba.

Installing Python and Ninja
.

I was able to get it to work at first.

I was able to get it to work at first, but I brought the source and installed it, but the compilation method has changed so that Ubuntu (Debian) can install it conveniently.
Python and pip can now be installed using apt-get install, and Python can be installed by specifying the version.
Ninja takes a very long time to install, and I remember that it was faster to use git.
#apt-get install #apt-get install #apt-get install #apt-get install #apt-get install
#apt-get install python3.7
#python3 -m pip install ninja
#python3 -m pip install meson
Now we will compile and install mpd. As usual, you will have to download the mpd source and compile it. The method of compiling and installing has been changed.
This is a change in the method of installing mpd from source since 0.21.XX. In the case of Dietpi, there is only root, so please add a general user. In this state, use
In this state, use #. sudo is not recognized. Please install git,g++, C++, C++17 ,C++11,C++20 cmake,ffmpeg,curl,avahi-daemon,sox etc. before you do the following.
Please note that it will take a very long time to compile.In my case, I downloaded boost_1_75_0.tar.gz
I downloaded and compiled it. The following is an almost common method. If you are an office worker, you go to work in the morning, and when you get home, you are still compiling.
Note: compilation takes time, so please do it in winter or use forced air cooling like add small fan.
Please check the location of mpd.service. In this case, it is in /usr/local/lib/systemd ~, so you may need to copy it elsewhere. In some cases, you may need to copy it elsewhere.
In this case, it is in /usr/local/lib/systemd ~.
Boost ORG to get boost new one

# apt install build-essential libicu-dev
# apt install build-essential
Use the following command to download, compile and install the Boost package.


# cd boost
# . /bootstrap.sh
# . /b2 headers
# . /b2 -a
# . /b2 install
  

mpd

mpd 0.22.3 right now new mpd into Dietpi then setting mpd



Dietpi new mpd

mpd 0.22.3 by Dietpi Buster on 22nd Dic 2020



The number of clients in /etc/mpd.conf is
connection_timeout "30"
max_connections "128"
max_playlist_length "16384"
max_command_list_size "2048"
max_output_buffer_size "8192"
filesystem_charset "UTF-8"
#id3v1_encoding "UTF-8"
-------------------------------------------------------
max connections "128". If you run multiple mpd Clients, only one mpd Client will work, so please set it to 128.
-----------------------

Download Mr TKZ's SPDIF driver from the link below, unzip it, and save it in the shared part (Music) of Dietpi. Then copy this DTB into your Boot.
Copy it to /boot/dtb/allwinner/.

Narah jones is good


I think the sound is just fine. The DSF playback is very good with no abnormalities. There is no skipping.


mpd.conf sample

SPDIF OUT setup . driver data base using TKZ dtb file and must edit boot file same as above.



gina Saputo

Gina Saputo with Nanopi-neo2 Music Server 22nd Dic 22nd 2020



Nanopi-Neo2 ssh on 24th Dic 2020


driver




Xmas version

24th Dic show Xmas version of ssh Nanopi-Neo2


TKZ SPDIF Driver



Can control by M.A.L.P but not recommendable


Listening to Internet Radio

The best way to listen to Internet broadcasts is using the mpd Client with mpd.

The best way to listen to Internet broadcasts is to use the mpd Client with mpd. mpd Music server does not use the WEBUI, so you need to create a holder on the server to store the list of stations.
You can save the station data of PLS extension in the holder and select the station from there. The data is shown below. The data is shown below, unzip it in a specific holder and use it.

.
WEBRADI-DATA

Liesten Radio LinnJazz

Listen Linn Jazz by Nanopi-Neo2



Nanopi-Neo2

Nanopi-Neo2  Muisc Server using  ES9023 DAC



By Cantata

In the case of Nanopi-Neo2, there is no WEB GUI, so if you use Cantata, you can use Nanopi-Neo2 quite conveniently. You have to build the mpd yourself, by using Cantata
You can also access pay sites such as Icast, PodCast and Spotify, and listen to music from now on.



mpd 0.22.4

Dietpi Buster is same as Runeaudio mpd 0.22.4 configure from source archive sound like a rAudio (RuneAudio)



mpd 0.22.6

mpd 0.22.6 by compile version sound seem like runaaudio 0.22.6



The tendency of the sound is exactly the same as the sound of rAudio. The sound is very bright and the low range is solid. This is Dietpi. I also updated to DietPi v6.34.3.
Compiling mpd is from 0.22.4. I downloaded the source and compiled it. At 0.22.4, the path was changed and there was no sound, but this time it is smooth
The sound came out. The sound I heard is the same as the RuneAudio RP4 version. It is a bright and pleasant sound. The sound changes so much with the update of mpd, right?
Unzip and leave the compiled file and Tree. If you do not leave it, you will not be able to uninstall it, and when you need the library, the library and path will be
I will leave it as it will not be usable again. The installation is the same halfway, so only the final stage compilation is done in a different holder. Reinstall the library
You don't have to , so the installation time will be significantly reduced, but it will still take an hour or so. How to compile is on mpd.org
Please refer to the item in the document. You can enjoy the different sounds like a new MPD DAC.



application


DIY-DAC



That's all for my system. The trace requires a DAC that can receive your favorite SPDIF

The application has the sources installed as shown above. These are in root in this case, but if possible, work in the general user's holder.
If you do not install these applications, you will not be able to update mpd, so search for these sources, wget the sources, and save. How to compile
Since it is different each time, read and understand the DOC in the source and install it. I think you can update it every time.

circuit

There is nothing special in the circuit diagram, only one capacitor and a good non-polarity capacitor Muse is good and only a pull-up resistor. Cut the universal board into small pieces and header Attach
and you're done. The hardware is only Nanopi-Neo2 and RCA connectors. I attached an IC for the buffer, but the sound gets worse, so one capacitor is enough.
I don't think this capacitor is necessary either, but it's not good if there is a transformer on the DAC side, so I put in a capacitor for the time being.
After that, please make a good DAC. I think you can buy it. Since the master signal is output, I think you can move it with I2S.


Nanopi-neo2

That's all


Music Server Comparison

Comparison of Rune Audio mpd 0.22.6 and Diepi 0.22.6. The sound is exactly the same and the finish sounds the same. Dietpi Nanopi-Neo2 sounds the same as Rune Audio. Both use external DAC with SPDIF
Dietpi Buster mpd 0.22.6 whose sound has improved just by updating the MPD.

mpd 比較


Create m3u Create playlist



$ ls * .mp3 | sort> playlist.m3u

That's it. If you open the terminal and enter the above in the holder, m3u will be created automatically. Because I have Linux
This is easy to make. playlist name make proper name of file




m3u

The internal file is m4a, but please change only the extension



playlist

Playlist makes



Dietpi


Dietpi mpd 0.22.6. I feel that the sound is better than Volumio2 and Moodeaudio 7.2. Volumio3 has mpd version 0.20.X. That's because I'm using Ubuntu Jessy.
You can't cross the 0.21.x wall unless you make it Buster. Moode Audio also has mpd of 0.22.X, but DSF cannot be played. Here, DSF can be played by Runeaudio and Dietpi.
Dietpi also uses Buster, so it is up to 0.21.5, but you can compile the source and install mpd of 0.22.6 or higher. It is very stable. Rune Audio on Raspberry pi 4 is from samba
There is a method that cannot read the music of other servers because it cannot be installed. Mount with Cif-utils without using Samba. Nanopi-Neo2 music server can be used with mpd Client
I need it, but it plays music very comfortably. I use it every day and it is very stable. The sound depends on the DAC, but I think it's a great music server. The price is also the lowest. It ’s small and it does n’t get in the way.
No I think you can use it with a DAC, or you can use it by outputting a signal with SPDIF.



Cantata and mpd


show you ssh from Fedora Core linux x64 Introducing the screen accessed by ssh and Cantata. mpd is the latest version of mpd 0.22.6 that was compiled and installed.
To use mpd freely, be sure to install Cantata on your main PC. With Cantata, you can freely control Dietpi mpd Music Server. mpd 0.22.6 is
Great application. With Nanopi-Neo2 and Cantata with mpd installed, you can listen to music broadcasts from around the world, and of course, play music stored on your workstation.
It is possible. You can play music from the hard disk connected to the LAN and music from the NAS. You can also control Runeaudio, Volumio2, etc. with Cantata.
The workstation uses Fedora Core Linux. Cantata also installed the file that compiled the source.
Dietpi ssh


Cantata

Downloaded from Cantata 2.4.0 Github with the source compiled and installed


Music file share update (Cantata)

First, transfer music files from another PC to a server with a hard disk through Samba Share. After that, click Refresh Data base of Cantata
Update the file. It takes time depending on the size of the file. You can see that an icon like a gear appears on the right end. If it is spinning, it is being updated. If it stops, the update is complete.
Please open the nearest folder and update. If the music server can be updated, it can be read from the mpd client. If only reading is complete and there is no sound
The directory containing the music files is not mounted, so please update the connection or mount it from the ssh command line using Cif-Utils. I think there will be a sound.
There is a sign of update in the blue mark. Click the shaded icon at the top of this to bring up the settings menu.


share


cantata

using cantata and control Nanopi-neo2 Music Server



NetData Install


$ sudo apt-get install netdata
can install Nanopi-Neo2 and Raspbian Buster too.

dietpi-cloudshell command

This is a new command I found. Please see the link as it will be introduced. There is a setting to read NAS in this, so please try it.
In my case, the one with the hard disk is MoodAudio Rapberry pi4.
Two hard disks are 2 Tera. In my case, this is mounted with cif-utils. The following is the command.
$ sudo mount.cifs //192.168.1.3/81EC-DFF5/ var/lib/mpd/music/Music2 -o noauto vers = 2.0 iocharset = utf8
$ sudo mount.cifs //192.168.1.3/A4C0-F0F0/ var/lib/mpd/music/Music -o noauto vers = 2.0 iocharset = utf8
The above operation is no longer necessary. Please try. Actually, I think that only the above operation is the best result. Please implement cloudshell at your own risk.
I'm not sure if this works, but there is an item to mount in this cloudshell. In other words, I think it will be an automatic mount.
This cloudshell command has one mount. cif-utils The df -k obtained by manual mounting is as follows.
df -k
Filesystem 1K-blocks Used Available Use% Mounted on
udev 171820 0 171820 0% /dev
tmpfs 48624 8824 39800 19% /run
/dev/mmcblk0p1 29842492 23031944 6486504 79% /
tmpfs 243104 0 243104 0% /dev/shm
tmpfs 5120 4 5116 1% /run/lock
tmpfs 243104 0 243104 0% /sys/fs/cgroup
tmpfs 51200 24 51176 1% /var/log
tmpfs 1048576 0 1048576 0% / tmp
// 192.168.1.3/A4C0-F0F0 976522336 569922400 406599936 59% /var/lib/mpd/music/Music
// 192.168.1.3/81EC-DFF5 976522336 160922560 815599776 17% /var/lib/mpd/music/Music2
Reference: https://dietpi.com/docs/software/system_stats/



cloud



Nanopi-Neo2 SPDIF and DIY DAC



Last Fm Review


First, register on last fm.
Next, access with ssh and install the following application.
$ sudo apt-get update
$ sudo apt-get install mpdscribble

After that, edit /etc/mpdscrobble.conf and /etc/default/mpdscrobble.
Editing the mpdscrobble.conf file
[last.fm]
url = http://post.audioscrobbler.com/
username = lagartXXXXX
password = xxxxxxxxxxx
# The file where mpdscribble should store its Last.fm journal in case
# you do not have a connection to the Last.fm server.
journal = /var/cache/mpdscribble/lastfm.journal
Please edit and save as above. For Music servers that do not have a WEB UI, register and edit in the same way.
Editing the file in /etc/default/mpdscribble
# Whether to enable system wide daemon
Please change "0" to "1" in MPD_SYSTEMWIDE = 0 .
# Whether to enable system wide daemon
MPD_SYSTEMWIDE = 1
Do as above. After that, start it with $ sudo /etc/init.d/mpdscribble start. Binaries are under bin, so reboot
It will start, but if you are uncertain, you can check it with $ /etc/init.d/mpdscribble status. This will upload the audition list to last fm.
It may be a dangerous application depending on how you look at it, but it is a very useful application. If it's not on the list, I'd recommend listening to a song like this.

login last fm

login last fm can see history of listen music past days from Music Server



Netdata installation Dietpi


Dietpi NETDATA

Dietpi NetData is already included in Buster, so installation is easy




sudo apt update
sudo apt install netdata


sudo emacs /etc/netdata/netdata.conf


[global]
run as user = netdata
web files owner = root
web files group = root
bind socket to IP = 192.168.1.X //// your music server IP at home

This will save it. I only use emacs, so please install emacs.
$ sudo systemctl restart netdata
$ systemctl status netdata

Dietpi


In case of Dietpi, please do not install the application with Dietpi-software. In this case,
it is different from the general Ubuntu path, so it can not be set smoothly.
Please install according to Buster. You can install NETDATA.


netdata

back ground is white Netdata Dietpi Nanopi-Neo2



2021.5.24 on the morning happen strange things

At midnight, my MPD got caught before I fell asleep and went to bed. If you remove two hard disks, some people have formatted them because they have been invaded from the outside. Moode Audio is dangerous.
This is the fourth time. About 50,000 songs have gone somewhere. It seems that some of them have been copied. Sometimes the music is playing from the lower floors as if I heard it somewhere.
In this condominium, the owner of a former PC cram school called MR Ichikawa lives downstairs and sometimes breaks into my server. Last night I forgot to remove the HDD before going to bed.
Did you format it? It was pure white. Did you format it rather than delete it? This is his fourth time. The same thing happens in the previous apartment
There were several times. There is no sound. When I looked at the mpd source on the site, it was mpd 0.22.8. Maybe there was an update this morning?
He immediately downloaded mpd 0.22.8 tar.xz. I wget using ssh in Nanopi-neo2. It took about 5 hours to compile.
You can use the library that was originally installed, so I think it will take about 6 hours to install in rare. The sound has improved. I realize it.



new mpd

play by new mpd 0.22.6 on 24th May 2021



Compiling

The source is being compiled
mpd.conf this time
mpd 0.22.8

mpd is now 0.22.8


mpd update Dietpi

If you are using Dietpi Buster, be sure to make a sound. samba, cifis-util, C ++, ffmpeg, Gcc, cmake, boost_1_67_0 or the latest
I think that the boost that is already installed is old, so please download the latest boost and unzip and install it.
doc mpd After confirmation
Install the library as described on the mpd site. If you get an error during compilation, follow the error and do what you need to do.
This includes installing libraries and creating directories. Please delete the mpd installed by apt-get.
Start by downloading the source of the latest mpd file. Make a suitable holder and download the source in it.
After that, the installation will start according to the description of mpd. The OS on which mpd can be installed is Ubuntu Buster, Dietpi Buster, and Armbian Buster.
In the case of Nanopi-Neo2, it will take about 7 hours to install mpd. This is the total time including the library. This time to 5.22nd 2021
Applies to the updated mpd 0.22.8. Anyone can install it if you install it step by step. All of this is done by accessing with ssh.
I think it is very convenient to have samba installed for testing. Relatively easy from the impressed Dietpi Buster music server
I think you can easily update mpd.
systemctl restart mpd
systemctl status mpd
if do you have error please fix part which has error.then restart mpd again to try.


Trouble occurred


1) The sound is quiet,
2) Volume control is not possible,
3) The sound is hard
That's the point.
/boot/armbianEnv.txt
you look at spdif has been removed. Sun50i-h5-nanopi-neo2-spdif.dtb in /boot/dtb/allwinner was deleted.
Maybe Dietpi did something wrong and deleted this file. Expecting dietpi-software will be a big deal. The directory will also be deleted.
This was a big problem. If there is a problem with the music server, we recommend removing the hard disk. There is a possibility that music and songs will be deleted when the OS deletes the directory without permission.
Therefore, it is necessary to install the TKZ driver introduced earlier again. Please re-edit armbianEnv.txt as well.


center>


audio out

status mpd has started cleanly



mpd 0.22.8

Volume could not be adjusted because there is no mixer type "software"



mpd

very stable mpd 0.22.8 and getting good sound but this one need good DIY DAC


how to install mpd

Just same way of raspberrypi .this case is Nanpopi-neo2 and using Dietpi.almost same way to get update mpd



mpd 0.22.8

mpd 0.22.8 by Nanpopi-neo2 sound is very good on 3rd June 2021



flac

About 100 songs were ripped with flac, the album art is beautiful




While connected to your home LAN, search for an image with another browser, look at the label, and cut it with shutter.
The save destination is a hard disk on the LAN. Save it as Folder.jpg.
After ripping, save it in a folder. You can copy it. The resulting image is the image shown above.



moon and sand

moon and sand by Kieth Jarrett flac



Testing sound by DIY DAC FN1242A 198Khz 24 bit

It's not relatively difficult to post a video, but it was quite useful because there was Adobe flash before,
but I shot it with mp4 made by Smartphone and the video is as it is I don't ride.
Therefore, edit it so that it can be seen on the net. It will take a few minutes. I use an application called AVideomux on Linux. You can now see it online.
Why don't you put it on Youtube?
It is copyrighted and cannot be posted on youtube, and even if it is uploaded, it will be muted,
so it is posted on the site like this. This is also a violation of copyright law.



Suddenly I have no sound, I've been on IPV6 since yesterday, and a guy downstairs called Ichikawa is misbehaving through my LAN. It's an imperfect connection to the apartment.
Warning: The unit file, source configuration file or drop-ins of systemd-journald.service changed on disk.
Then I looked at the site and it says to do # systemctl daemon-reload, so I did that and the sound came back.
Reference: http://blog.livedoor.jp/hide_system/archives/52081659.html



Slim Jet

Slimjet can indicated by your language



mpd update

mpd update doing now from mpd 0.22.8 to mpd 0.22.9 on 1st July 2021



mpd 0.22.9

for install .took about 3 hours and a half then mpd 0.22.9 on 1st July 2021 by Dietpi



netdata

This is the state of Netdata. I wish I had shown this during compile

.

Installing mpd
.

First, download, unzip and compile the following: mpd 0.21.x. The compilation method has changed since then. This is due to the origin of Debian Linux.
Download the necessary mpd sources from the mpd site. Do something like: $ sudo wget ftp://xxxxxxxxx.org mpd-version.tar.xz. This will download the source.
This source can be downloaded by creating a folder and using # wget within it. Before doing so, you need to install the following libraries.
tar xf mpd-version.tar.xz
cd mpd-version
In any case, you need:
a C++17 compiler (e.g. GCC 8 or clang 7)
Meson 0.49.0 and Ninja
Boost 1.58
pkg-config
Each plugin usually needs a codec library, which you also need to install. Check the Plugin reference for details about required libraries
Then run the following.
apt install meson g++\
libpcre3-dev \blur
libmad0-dev libmpg123-dev libid3tag0-dev \
libflac-dev libvorbis-dev libopus-dev libogg-dev \
libadplug-dev libaudiofile-dev libsndfile1-dev libfaad-dev \
libfluidsynth-dev libgme-dev libmikmod-dev libmodplug-dev
libmpcdec-dev libwavpack-dev libwildmidi-dev \
libsidplay2-dev libsidutils-dev libresid-builder-dev \
libavcodec-dev libavformat-dev \
libmp3lame-dev libtwolame-dev libshine-dev\
libsamplerate-0-dev libsoxr-dev \
libbz2-dev libcdio-paranoia-dev libiso9660-dev libmms-dev
libzzip-dev \
libcurl4-gnutls-dev libyajl-dev libexpat-dev \
libasound2-dev libao-dev libjack-jackd2-dev libopenal-dev \
libpulse-dev libshout3-dev\
libsndio-dev \
libmpdclient-dev \
libnfs-dev\
libupnp-dev\
libavahi-client-dev\
libsqlite3-dev\
libsystemd-dev\
libgtest-dev\
libboost-dev\
libicu-dev \
libchromaprint-dev\\
libgcrypt20-dev

These are the library installations. You do not need to do this more than once.
# meson .
# meson . output/release --buildtype=debugoptimized -Db_ndebug=true

# meson configure output/release
# ninja -C
# ninja -C output/release
This is the equivalent of compiling.
# ninja -C output/release
# ninja -C output/release install
If there are no errors, you can now install.
Uninstall the old binary installation just in case.
The uninstallation of the mpd installed this time will look like this.
# ninja -C
# ninja -C output/release uninstall

# ninja -C output/release uninstall
# systemctl restart mpd
# systemctl restart mpd
# systemctl status mpd
# mpd -V
# systemctl status mpd
# mpd -V
If you don't get any errors with
, it's working fine. These processes can be done from a terminal on another PC using SSH, I think Putty or Tera Term can be used.
It is easiest to do this from a Linux terminal.
# systemctl status mpg
# systemctl status mpd What the heck is this? This will show you the status of mpd in your server. This command will also give you error information if mpd is not working.
● mpd.service - Music Player Daemon
Loaded: loaded (/lib/systemd/system/mpd.service; disabled; vendor preset: enabled)
Active: active (running) since Mon 2021-06-28 21:21:03 JST; 6 days ago
Main PID: 1465 (mpd)
Tasks: 9 (limit: 4915)
Memory: 2.0G
CGroup: /system.slice/mpd.service
└─1465 /usr/local/bin/mpd --no-daemon /etc/mpd.conf
The above will be displayed. If the script fails, the error message will be displayed in red letters and the error message will be listed below the script.
If you can find out the cause of the error and correct it, it should work correctly.
Additionally, it is recommended to install myMPD from Dietpi-Software and also install nginx.

MPD installation and source code

myMPD

my MPD show Nanopi-Neo2-Dietpi Buster Music Server

.

Dietpi Music Server july 2021

my MPD by Dietpi Nanopi-Neo2



SATIE

There are some minor settings, let's use them! I think it's a useful mpd client



argerich and chello

Play and Show Claude Debussy mpd 0.22.9 sound is enough on 5th July 2021



My MPD Install

myMPD

Show my MPD by Nanopi-Neo2 Dietpi buster mpd 0.22.9



And the URL will be as follows.

http://192.168.1.X/index.nginx-debian.html
I installed myMPD most of the time ago, but it didn't work properly, so I installed nginx this time and it works fine.
I now understand what standalone means.
There is a setup, but if you modify the default, you will get an error, so use default.
It literally became a Dietpi Music server. The only problem is that it starts randomly selecting songs on its own and doesn't stop.



my mpd

What is it? Is it my imagination? I feel like it sounds better this way. Maybe it's just my imagination,



Bill Evans

I still have a few hundred albums left, but I'll put the cover image in the folder



Norah johns

she is best looking for any Music Server



By the way, click on the icon on the right for a sample of mympd.conf data

this is only sample for help configure file of mympd.conf located /etc/mympd.conf



under current bill evans

Under Current by Bill Evans and Jim Hall



My mpd conf

myMPD conf ref

Dietpi Nano-neo2 music server

Nanopi-neo2 Dietpi music server mps 0.22.9 complile



mympd

myMPD Nanopi-Neo2 Dietpi Music Server



Nanopi-Neo2 cantata

Nanopi-neo2 Dietpi Music Server mpd 0.22.9 + Cantata



new mpd 0.22.10 on 6th Aug


change log is show https://raw.githubusercontent.com/MusicPlayerDaemon/MPD/v0.22.10/NEWS
always same way compile by note of documentation of them. this mpd is 0.22.10 please carefully is not mpd 0.22.1
for up date mpd. please uninstall old version of mpd and this time is 0.22.9



new mpd 0.22.10 6th Aug 2021 / install 20th Aug 2021



What is the difference between the latest mpd and mpd before 0.20.9


The sound has improved, the album image has been imported better,
DSF files can be played without detailed settings.
You can play it without decompressing the compressed music file such as Zip or tar.xz. It's easier to manage music files.
Download the source, compile it and install it on your system. You can always use the latest mpd. With just a few tweaks, you can create a great music server.

Since debian Linux changed the method of compiling the source, it is not possible to compile the conventional method after mpd 0.20.9.
The mpd org site has detailed installation instructions.
Please install by referring to the site. The library will never need to be reinstalled, so save it on your server.
Also, the required libraries need to be installed each time. Please keep all the sauce
Necessary for uninstalling.



mpd update

mpd update 0.22.10 install 20th Aug 2021 Nanopi-Neo2 Dietpi Buster



new mpd on 24th Aug 2021


The new mpd was updated on August 24, 2021, so download the source and compile it. It will be mpd 0.22.11. It's a small update, but let's compile it using SSH.
The compilation method is shown in the DOC of mpd.org, so look at this and compile the source. When the binary is ready, we will replace it with a new version.
Please uninstall the old version first.Compile takes several hours
After that, install a new binary.



mpd new

mpd is being compiled using ssh



new mpd update

Play by mpd 0.22.11 on 2nd Sep 2021 by Nanopi-Neo2 Dietpi Buster




I fell asleep during compilation and my wife turned off the router on the server during that time, so I was wondering what was going on, but it was okay. First, uninstall the old version
I have installed a new version of mpd. You can update with systemctl daemon-reload. The album art of myMPD loads faster. The sound is good.



mpd new 3rd Sep 2021

Play Music by Nanopi-Neo2 mpd 0.22.11 on 3rd Sep 2021



Halie Loren mpd new one

access ssh by nanopi-neo2 Misic server on 3rd Sep 2021



mpd 0.22.11

mpd 0.22.11 by Dietpi Nanopi-Neo2 on 21st Sep 2021



My system Sep 2021

My System on 21st Sep 2021 and Music Server



Nanopi-Neo2 Music server

Nanopi-Neo2 Music Server



this music server does not have hard disc so if you would like to use link with NAS please next line by ssh
/6e24-5d74/ is hardisc of the other music server like Raspberry pi musicserver as moodeaudio.
root@DietPi:~# mount.cifs //192.168.1.3/6e24-5d74/ /var/lib/mpd/music/Music2 -o vers=2.0 iocharset=utf8
then you can get from many music file of NAS.or even PC. same way can use music from PC work station like windows and linux PC.by cantata.
with cantata can use internet radio which do you like.



myMPD Dietpi

Mympd Dietpi mpd 0.22.11 12nd Oct 2021



Linn Jazz can not get Sound


Ricently Linn Server is down so does not get contact with server
if would like to get Linn Jazz please pls file . as File1=http://radio.linnrecords.com:8000/stream
then you can get now and 8003 Linn Radio and 8004 is Linn Classic
http://radio.linn.co.uk:8000/stream instead of radio.linnrecords.com
have to edit file by using vi or emacs with ssh access.


right now Oct 2021 mpd daemon is 0.23.2 must be up date


mpd


mpd 0.23.2


new mpd

mpd 0.23.2 version by Nanopi-Neo2 somthting changed



I think that the grain of sound has improved since 0.22. Leave the compilation tree (Tree). You can change the version of mpd at any time. Please update mpd. The same is true for Rspberrypi.
Raspberry pi may be better. In the case of the old version, the LAN speed is slow, so the 1000M BPS USB-LAN adapter is sold at a relatively low price, so I think you should replace it.
In the case of Nanopi-Neo2, it is the OS, Armbian or Dietpi. Please use either one. This site is currently featured on Dietpi.



C C

mpd 0.22.3 he sing song very fine from 300B Single Ended Amplifier 2nd Nov 2021



Listen Music by Nanopi-Neo2 and my sound system The goodness of the sound is probably because I use Hatt Audio HO-808 Audio Transformer


Using the same DIY DAC, I have been using a DIY DAC 24-bit 194Khz FN1242N Fluency DAC for over 10 years.
The Nanopi-Neo2 comes with SPDIF so you can use this DIY DAC.
I think it's more than enough for hobby audiophiles.
I recommend many audiophiles to use a music server. No problem with Nanopi-neo 2, no problem with Raspberry pi 4.
I think the sound coming out of a music server made with mpd is comparable to high-end audio products. I'm using a simple self-made DAC, but that's enough.
For a long time I bought a lot of expensive equipment to get a good music source. You don't have to do it anymore.
Now you can listen to music with satisfaction and enjoyment. However,
To get a good music source, you need a PC or you need to buy some sources.
I think it is the achievements of SONY and MusicpdORG that support the development of MPD. Thank you very much here.
I was a Sony employee when I was young. The repairer number was 5207, this number is
35 years later, I used it for a part-time job. I like everything about Sony. But, however
I hate internal political issues very much. It may be called a corporate culture, a company that protects independent profitability.
It has always been the same. I don't know if it's good or bad.



Advance IP Scanner

I think this application is very nice. It will search for the IP. It will search for the IP of your home LAN. It can also be installed with Wine.



Ip scanner

IP scan can be found by opening the terminal and $ arp, but if you use this scanner, it will detect the IP that is currently connected. After searching using this application
$ arp will display the detection result in detail. I think it will make a mark in the GUI application. It is very convenient to use together.



If you installed archilinux, it was mpd-0.23.3, so let's update Dietpi Buster as well


So, let's update Dietpi Buster's mpd from 0.23.2 to 0.23.3. It cannot be done automatically, so take the time to compile it again. Leave the Tree for compilation.
By doing this, you can revert or uninstall the version.
By the way, Archilinux Nanipi-ne2 installs using the archive distributed on Github and the installation proceeds to some extent, but when you boot, the IP disappears.
In other words, you will be missing and you will not be able to log in. It has a DHCP setting. I did the following and it didn't go missing when I restarted.
install some additional packages like iptables iproute2 wavemon to complete the networking stack.
For quick and easy dhcp on eth0 execute cp /etc/netctl/examples/ethernet-dhcp/etc/netctl/eth0 && netctl enable eth0 && netctl start eth0
This is it. Details are described on the introduction page, so please execute cp or less. It will be recognized automatically when you restart.
 And I spent a lot of hours. more than 15 hours took time for compile and make install.then got mpd 0.23.3 new version of mpd.



newe mpd by nanopi-neo2 dietpi

new mpd 0.23.3 on 10th Nov 2021 by Nanopi-Neo2 Dietpi buster and add sudo apt-get install python3-sphinx



mpd 0.23.3

mpd 0.23.3 on 10th Nov 2021 by Nanopi-Neo2 Dietpi buster



mpd 0.23.3 compile

mpd 0.23.3 10th Nov 2021 took 20 hours for conplie and install



Note:

Compile is the command where the penultimate line corresponds to make. I will leave it up to here. When time runs out, stop with Cont + C.
Or it stops with an error or the line is bad and stopsThere are
and so on. It will take more than 20 hours, so please be patient. Leave the Tree.
I think it's better to stop the MPD.
systemctl stop Stops with mpd. The restart is reboot or systemctl restart mpd. The status can be found by systemctl status mpd. You can check samba as well.
After compiling, you will be complained that you can install it, so please uninstall mpd that was running in the previous version.
# ninja -C output/release You can uninstall it with uninstall. Do this first. Please be sure to go.
Next
# ninja -C output/release install will install it. Please do not make a mistake as the directories are different from each other. No complexity at all,
Enter a command in each version of the directory and uninstall or install there.
In rare cases, I get an error when I restart. This may cause the mpd.service file to be deleted If it is
, make a copy.
At that time, check the status with # systemctl startus mpd. The bad points are in the red or something is commented, so I will fix it.
I get used to doing it several times. In the case of Archilinux, there are no files, so I copy and create it, but this does not work for me either,
so please try it yourself.
Ubuntu system works pretty well. Do not install mpd automatically. In other words, $ sudo apt-get install mpd is not used in this case.
If you do, please uninstall it. Even if you stop the compilation in the middle, the compilation will start from the next item, so there is no time loss.



mpd update

Automatically updated to mpd 0.23.4, but Nanopi-neo2 Archilinux He still doesn't make any sound If he's Ubuntu he makes sound, but



mpd update 0.23.4 11/11 2021


Note: ver 0.23.4 (2021/11/11)
* protocol
--add optional position parameter to "searchaddpl"
* decoder
--ffmpeg: support libavcodec 59
* output
--alsa: add option "thesycon_dsd_workaround" to work around device bug
* fix crash on debug builds if startup fails
* systemd
--remove "RuntimeDirectory" directive because it caused problems
--ignore the "pid_file" setting if started as systemd service
* Windows
--enable the "openmpt" decoder plugin
Also, I am compiling. The other day's version got stuck several times, but I think it has been improved. Arch Linux will include new ones if updated
Ubuntu doesn't do that, they compile, ninja and install.volumio2 is usning jessey old version of Ubuntu so mpd is old.

mpd

easy up date mpd This is an easy way. If you can't do this, please update your library this case is for moodeaudio but almost same




g ++-7: internal compiler error: Killed (program cc1plus)
In other words, it stopped with this error. This stops during make even with the installation of gcc 10, and when I checked Google, it was said that there was insufficient memory.
I checked it with # df -k and it was 95%. Therefore, I deleted the downloaded music and library of the shared part. With this, I managed to reach 88%, so I think I can manage it.
Since it is a server, it may be better to prepare a micro SD of 32 GB or more instead of 16 GB. so re start again install Dietpi Music Server



compiling

install and progress application from source then will be install mpd tommorow on the morning then configure music server end of tomorrow afternoon.
probably can be use as Music server tomorrow afternoon. si dios quiere. 



mpd 0.23.4

mpd 0.23.4 new application for Music Server 19er Nov 2021 spent almost 3 days for install new mpd source mpd 0.23.4



Caution

DietPi will install related applications without permission when you install something. This creates a source installation conflict.
This is the bad thing about DietpiOS. I should have deleted it, but it will be installed again. The same is true for mpd. The bad thing about Dietpi is that the path is changed arbitrarily.
That's why some applications don't work. Be careful with Dietpi. Or use Armbian. Dietpi is unstable. Dietpi is a copy of Armbian.
Another caveat is that if you uninstall mpd 0.23.4, all Trees will be deleted as well. Before mpd 0.23.3, Tree still remains. You can reinstall it as many times as you like.
Tree will be deleted in this version. You cannot reinstall it unless you compile it from the beginning again. Did you outsource it to some company? It's a strange structure.



mpd 0.23.3 and mpd 0.23.4 are unstable


In the end, mpd 0.23.3 could be installed and there was a sound, but if I changed it to mpd 0.23.4, it got stuck in compilation and the internal capacity became insufficient, so I moved the file. While
It has hardened. After all, it's not a GUI, so it's impossible. Probably because I went to and from the command line with CUI. The command is an error because the characters are dusty.
It's gone. Eventually, Dietpi will be reinstalled from the beginning. It took me about a week to get back to the present. I was about to give up.
mpd is stable 0.23.2. I will use this for the time being. Mpd 0.23.3 is not bad, but it is a little unstable. I have successfully installed 0.23.4, but there is no sound.
So, it took about 4 days, but I gave up and decided to use 0.23.2, which is stable. Of that, I'm going to set it to 0.23.3, but for the time being I'll keep it as it is.
I'm having trouble installing boosts. The latest version was abandoned due to the library. Previous Dietpi had boosts of 1.75, but this time it's 1.68. This also takes about a whole day to make
It will take. mpd 0.23.2 didn't take much time to make, but it still took about 10 hours. 0.23.3 will take longer.
There was a sound, it was OK if I copied the binary of TKZ's driver and rewrote Armbian.txt or added the driver. I think that it could not be restored unless it was left on the HP.
♬ Installing myMPD:
Since there is no MPD file to read, information cannot be obtained because it cannot be linked to MPD. WEBUI has come out, but it's plane . In the directory
# /run/mpd/socket is read, but myMPD did not work due to read failure due to the absence of this file. Is socket brought from where ?
I haven't found it even after searching various things, so I looked around the English text and understood it. I'm not really good at English, but I can understand it because it's been used for a long time.
The English version is sloppy, and the text translated by Google is copied as it is. I am rewriting only sloppy sentences. Google tends to get the subject wrong.
The reason why there is no # socket file is that there is no /run/mpd/socket because Socket is not working properly.
Even if you create a file from, an error will occur. Obviously,
There
# systemctl status mpd.socket When I entered it, an error occurred, so I took action. Automatically when mpd.socket gives a normal value ,
# /run/mpd/socket Generated. MyMPD worked fine on this socket.



socket

socket is now normal



mpd mympd

mpd 0.23.2 and myMPD by Nanopi-Neo2



mympd 2021

myMPD by Nanopi-Neo2 Dietpi Buster on 22nd Nov 2021



If you have an amplifier and speakers that you made a long time ago and you have your own DAC, you can spend a lot of time with this system. Music is everywhere, even if it's a sentenceless sentence, and you can make it with DSF. Because mpd is not selfish
You can play any file. Even ZIP and music files in tar.gz that are not decompressed can be played. It's wonderful, I think the grain of sound is good. I am very satisfied.
The price of this system is 3700 yen and heat sink 500 yen for one board PC Japan. After that, you can make your own DAC or buy a cheap one. It doesn't change much. If you have one SPDIF DAC, you can have a lot of fun.
You can crush it. Compiling basically requires a workstation to download the source. The Nanopi-Neo2 has only one LAN and USB port and a GPIO port.
Ports are connected by sockets called headers. It costs 100 yen per piece, so I think you only need 2 or 3 pieces. I2S DAC is about 1500 yen even if you make it yourself. I think it's a good idea to purchase parts in Akihabara or online.
The LSI DAC is a Burr-Brown IC called PCM5202. In Japan, parts with a board and mounted for about 500 yen are sold.

PCM5102A

This is his I2S DAC.



This IC is an IC that can reproduce a sampling frequency of 32bit 398Khz. It can be said that it is an IC developed for Raspberry pi.
It's the ultimate. A DAC that does not require a master clock.
The master clock is naturally generated from the I2S signal. Most of the other 1-bit DACs require a master clock,
and since they are current outputs, an operational amplifier for I / V conversion is required. This LSI is
It is contained in the IC, and a DC / DC converter is built in, so the output is audio output. A differential amplifier is included in the IC.
The sound of audio equipment of 100,000 yen or more from an IC of 500 yen
It will come out. In other words, you can make your own audio equipment by combining it with a one-board PC.
Needless to say, I recommended it to many sound lovers. In other words, there is a sound that should not be ridiculous.



aplay -l

aplay -l show driver



mympd does not work after mpd 0.23.3: Action


mpd my.mpd doesn't work with 0.23.3 or later. I checked it, myMPD uses /run/mpd/socket to detect mpd, but after mpd 0.23.3, this handshaking file is not possible.
I looked it up, and when I look at the socket status, it says it's already working. In mpd.conf

bind_to_address "0.0.0.0"
#bind_to_address "127.0.0.1"
bind_to_address "/run/mpd /socket"

Add bind_to_address "/run/mpd/socket" as above. Now that socket is enabled, please reboot and then run Dietpi mympd.
It works the same as the previous version.



myMPD for Dietpi mpd 0.23.3

mpd 0.23.3 and myMPD for Dietpi



Note:

Dietpi seems to have a way to update the binary, so it is introduced that you can upgrade using Gihub instead of compiling and installing the source.
It may be better to use them. By the way, mpd 0.23.4 or higher is related to his Dietpi buster, and Dietpi Bullsaye seems to be more convenient,
so after that it will be the Dietpi Bullsaye version.
boost is ap-get install libboost1.74-dev at all and other are same .Boost seems to be OK just to install the library, not to compile and install the source




bullsaye

Dietpi Bullsye Replace OS


Change to Dietpi Bullseye


OS will be changed to Dietpi Bullsaye. Each library can be upgraded by default. Compiling mpd is not so difficult. boost is
# apt-get install libboost1.74-dev You can also avoid boost compilation by installing the boost library with
. It seems that this is called Run Time. Therefore, it was decided to rewrite it as Dietpi Bullsaye.



Bullseye Dietpi

Compiling mpd 0.23.4 with Dietpi Bullseye 30th Nov 2021 take about 24 hours for make



apt-get install samba-vfs-modules Bullseye is a debian-generated Samba error-free, invisible failure, unauthenticated issue. Therefore, files cannot be exchanged.
I was in great trouble. The same is true for Armibian, and when I saw it on the net, it was avoided and I was in trouble because there was no report.
If you install samba-vfs-modules described in the blog of the person who moved to Atlanta, USA
It can be avoided, but the entire OS will be enabled, but I don't think it can be used.
As I said somewhere, the Samba error reminds me that sharing would cause security issues and would be abolished. So I have to avoid it in some way
Debian isn't too lazy, Samba just made sharing unusable, not an error. I don't know what to do with this, but it's pretty good in Armbian, so Armbian got his 4.8.
Maybe you're still using it. If you renew anything, you will not be able to reinstall it. The previous version is python3, but this Bullseye is python 3.9, so the previous version is
I can't compile even the source.
winbind: Is it a shared program to be embedded in Samba? The conventional Samba had these built-in. Starting with 4.13, this winbind is required. In this application
It will be possible to use it in the same way as conventional samba. For CentOS
yum -y install samba-winbind samba-winbind-clients ← winbind installation
It is said to be
, so you can find an application that does the same thing in Debian. There are other settings.



When there is no socket


# mkdir /run/mpd : then
# systemctl disable mpd.socket
Please try this first. I think that the socket will come out with this.
If it doesn't come out
# systemctl enable mpd.socket
If you enable it, it may appear.
simlink /etc/systemd/system/sockets.target.wants/mpd.socket → /usr/local/lib/systemd/system/mpd.socket It will be linked to
, so # reboot after this. # If you type ls /run/mpd/ and socket is displayed in red
mpd is linked. For mympd mpd sees /run/mpd/socket. It should now appear.



Dietpi

Dietpi Nanopi-Neo2 mympd mpd 0.23.8 compiled version



Nanopi-Neo2 bullseye mpd 023.9

Dietpi Nanopi-Neo2 mympd mpd 0.23.9 compiled version



Caution: Please do not use Dietpi-software or Dietpi-config for Dietpi. I will recommend installation by Debian or Ubuntu operation.
If you install it using Dietpi-Soft ware, it becomes a unique installation method and conflicts with genuine Tree. Dietpi is used as an OS for that purpose.
Other builds will be Debian or Ubuntu. Please refer to Debian for installation and building. Compile and install the source thereby
In some cases, we ask for your understanding. I think that a wonderful music server will be completed.





































































































uboat


echer

image file wrost tool ,application good for any OS


Very impotant Note: If would like to use NanoPi-Neo2 as Music Server please lean Linux first.if do not know Linux.

my desktop shown by photo


main amplifier on 2018

this is Main Amplifier always using these Amplifiers. 300B Single Ended Amplifier


always something to do ......



Note: I feel that the MPD has become 0.20.xx and the sound is very good. Since the version of mpd is the same as Moodeaudio, RuneAudio, volumio 2,
the trend of sound is the same. Because there is no interface on the contrary, the sound is also
It might be good. I do not have a UI, but I think that there is no inconvenience if you use it with other clients. "quite stable".
MPD is fully stable with Nanopi-neo 2 even RaspberryPi 2, 3.
I think that the sound trends are more vivid than those who do not use the dedicated OS for Music Server because there is gloss in the sound. Please do try it :)
It demonstrates sufficient stability. Although moodeaudio, runeaudio sometimes freezes, it does not freeze, this MPD does not freeze, you can listen to music stably for a long time.

Although I spend a lot of time, I think the sound is good enough for MPD alone. The problem is that the OS is limited.
It is a disadvantage that even if a new version of Linux is released like x86 Linux does not work.
It is a very limited standalone Music Server. In order to put WEBGUI, the ability to combine servers is necessary.
It is best to use a client. I think that it is a safe line to use Raspberry Pi. If you say
Why? Does "Raspberry Pi foundation" not issue Arm 7 or Arm 8 of PiZero? I think that Pizero is limited in use and limited.
There is not a good translation if it is cheap. There are lots of doubts.but try to build up small Music Server not so bad.
I am very happy using NanoPi-Neo2 with mpd 0.20.90 by ES9023 DIY DAC.

for Test by ENCORE



new mympd

2021.Dec 19er myMPD for Nanopi neo 2



myMPD

myMPD + Nanopi-neo2 Music Server 19th Dec 2021 just show you good



Good news, I was able to enable Samba on Debian Bullseye as well. It's not too difficult and anyone can solve it. So I think it can be used on Bullseye workstations such as the Raspberry pi 4.
This site has the following page, so please have a look there. Use the new Bullseye. next page Next Page


Armbian

Armbian Bullseye by Nanopinano2 Music Server and myMPD + samba 22nd Dec 2021



Nanopineo2  music server mympd

myMPD by Nanopi-neo2 this version is Dietpi Buster mpd 0.23.5




This is a video playing DSF. Sound is interrupted even with complicated settings such as MoodAudio,
but DSF can be played even with almost no settings like this.
The power of Nanopi-Neo2's music server. The sound of mpd, which is a compilation of myMPD and source.
The sound comes from his 300B single but it sounds pretty good can listen Music DSF by DoP ,DoP is PCM



Convert to DSF


WAV files can be converted to DSF, available for Windows and Mac. For Windows, you can install it on Linux using Wine. In my case I'm using this application on Linux.
flac ogg and files with other extensions can be easily converted to WAV using a sound converter (Linux). Click the icon below to download



tascam


MoodeAudio is not very secure and data can be stolen from the outside


Therefore, I will use Volumio2, which is relatively solid. Volumio2 can be Raspberry pi 3 or 2, just mount the SATA HDD on the square USB. Volumi2 is used as a file server.
For USB HDD, install SATA HDD of about 1 tera. Set it normally as it is. Mount using CIF with Nanopi-neo2 at the mount position here. Below is the link.
@ DietPi: ~ # mount.cifs //192.168.1.44/usb/6e24-5d74//var/lib/mpd/music/Music -o vers = 2.0 iocharset = utf8
//192.168.1.44/usb/6e24-5d74/ will be on the Volumio2 side. Now you can freely play your favorite music from Nanopi-neo2.



by volumio2

Use Raspberrypi B + and Volumio as a music file server Sound comes from Nanopi-neo2



mpd 0.23.6 It took a long time to compile, but I was able to compile it straightforwardly




mpd 0.23.6

play by mpd 0.23.6 3rd April 2022 sound is fine and can read archive


Compile is about overnight, wget the archive from SSH as usual, decompress and compile. It was straightforward and there was a little lack of library,
but the compilation was completed in about 5 hours.
I have uninstalled 0.23.5 and installed 0.23.6. I checked it with # mpd -V and rebooted, and it was OK.



new mpd

Play DSF by Nanopi-Neo2 mpd 0.23.6 on 3rd April 2022


Compiling is relatively easy, I think it was easier than 0.23.5, I got a slight error but I thought it would be corrected during compilation
Normally, it stops at the stage of about 300, but this time the compilation proceeded smoothly. When I looked at the PC overnight at about 3 o'clock in the morning, the compilation was completed.
Enter the 0.23.5 SRC directory and uninstall. Enter the 0.23.6 directory again and perform the installation work.
After that, check the status with # systemctl status mpd, enter # mpd -V to check if the installation was successful, and check the version of mpd.
I got an error when I restarted mpd, so I #rebooted.
Mount the HDD connected to the Raspberry pi 4 using CIF. Now you can use the shake hand to read the music files on the HDD in another location.
I think it will be updated and work normally as a music server. I think you can play it from your own SPDIF DAC with a clear sound without any interruptions.



2020 version, but I found a new driver, so I will introduce it. Only the drivers in this should copy the DTB and copy it to /boot/dtb/allwinner
I think this sound is a blissful time to listen to music with a 300B Sigle-Ended Amplifier or a 2A3 single amplifier. mpd will become perfect with the version upgrade.

Nanopi-neo2 music Server

The left side is Dietpi, and the right side is the Armbian Bullseye music server. Two music servers and two other Raspberry pi music servers are running. with this
I use it by switching according to the music category. Since I have only one DAC, I am switching digital signals.



April 2022 Raspnerrypi production has stopped convid-19 in the world, but I think the Nanopi-Neo2 music server is the strongest. It is cheap, there is no shortage of goods, and it is a bottleneck because it is premised on using Linux.

Nanopi-Neo2 mpd Constructed version can play music files of any extension Sound depends on the DAC but requires an external DAC that can receive good quality SPDIF Latest DAC Old DAC and
You can use your own DAC. You can also connect the DAC IC directly. Any LSI DAC IC can be used. If you force it, the DAC that can be received by SPDIF will give good results.



Blue note Jazz

Play anthing around music You can play music files with any extension, high resolution mpd is 0.23.6 compiled version



SKY MPC is an MPD client that is indispensable for MPD operation


sky mpc

Operate with SKy mpc It is a very convenient MPD Client



myMPD

presentation uses mympd cantata is also acceptable



Sky MPC



With covid-19, it has become a very difficult time to obtain Raspberry pi. It is unclear when Raspberry pi can be reproduced in the future, and there is only one Raspberry pi board in the world. It's not for sale.
Meanwhile, this Nanopi-Neo2 is the only single board PC that still has enough stock. It has the performance that is perfect for use as a server. It is an inexpensive and very small board. I'm using a 64-bit CPU.

Many of the mpd Clients have good presentations, but the operability is not very good. There is no mpd Client that is superior to SKY MPC as a convenient tool that can be operated instantly,
and the operability is very good and detailed operation.
can be done. In effect, this SKYMPD will operate the Nanopi-Neo2. This MPD Client is very excellent in operability such as song selection.



Minimum MPD system, myMPD and Cantata

Prepare your favorite DAC I think the latest DAC that can play Native DSD is also good, and I think that your own DAC is also good. You can also play using Nanopi-Neo2 and the latest compiled mpd
It's a good thing about DIY music servers. mpd is 0.23.6, which I just compiled the other day.
It takes about half a day to compile, but I think it's a trivial task to always hear a good sound. On Saturday afternoon,
Miles's trumpet and amp are a 300B single amp and an old Yamaha vertical twin speaker. Miles rests with a pleasant rhythm. ♬



mpd and Miles

Miles by mpd 0.23.6 on 16th April 2022 under Nanopi-neo2 my small system



Bluetooth added to Nanop-Neo2 by Armbian Bullseye


bluetooth

Elecom LBT-UAN05C2/N Bluetooth USB Dongle




blue tooth


dongle

LBT-UAN05C2/N Elecom dongle



pairing with smartphone

I paired it with my smartphone, but it doesn't work,




In the end, it was connected, but the sound hasn't come out yet. From now on, the problem of sound is the problem of DAC and sound interface.
I think I was able to build it so that I could understand it by looking at the image.
I was able to pair, and the rest is only related to the sound. This music server is originally silent, so this is the only problem. I'll show you the evidence





bluetooth


As far as you can see, you can recognize that Bluetooth is possible even with Nanopi-neo2 + dongle. Let's introduce the reference site below.
However, you need to install python3.9. You can install Bluez-tools with pip. Recent information on apt-get stated that default was removed.
You need to create and install the files to build by yourself. However, it turned out that it is relatively easy to build even with Nanopi-neo2.
First, let's make a sound. I think it will be SPDIF this time as well. I have already installed the ES9018 DIY DAC, so I plan to use it.


Reference 3

lsmod

show lsmod for bluetooth by Armbisn Bullseye Music Server mpd 0.23.6 By Nanopi-neo2



connection

smart phone name show by terminal so pairing is already



However, there was a problem, and if I updated it, it would be clear ...? The connection is no longer possible.
If you want to try this, never # apt-get update. It is a very dangerous act and you will never be able to connect. Unfortunately, it can't be helped,
It's a long-standing fate of updating Linux. It is unclear what to do in the future. There is also mpd compilation, which is not easy,



re connected

I was able to reconnect, but it is unstable. I tried installing with another micro SD, but I couldn't install it.



I think that the cause is that the level of Yamada Denki's sales or Elecom's manufacturing department is low. Please be careful about the purchase. Recently, the BT element with a built-in amplifier made in China
There are so many defects that I wonder if this can be controlled at the time of manufacture. It is regrettable that the problem of the whole Chinese product is also present here.
Regarding Bluetooth, it is a defect of ELECOM dongle. Please avoid purchasing this product as it is not very well rated.
Regarding Nanopi-neo2, both Buster and Bullseye can be installed with Apt-Get. If you can't, try PIP as well.



volumio2

Volumio2 for Nanopi-Neo2



up date mpd

Up dateing mpd 0.23.7 by Nanopi-neo2 Dietpi Buster and right side is Armbian Bullseye



mpd 0.23.7

mpd 0.23.7 by Nanopi-neo2 Dietpi buster work fine



Note : The last Bullseye during compilation was around 600/669, and an error occurred while it was still scratched. sudo apt install -y libfmt-dev As you can see, the FMT file is missing and a compile error occurs. It is said that this file is included in Buster.
The time spent compiling with Bullseye has been significantly reduced. It's half the time of Buster, but it stops at the last 600/669.
Time out will occur as it is. Buster spent quite a long time as it was and completed the compilation without any errors.
I uninstalled 0.23.6 and installed 0.23.7, but when I started it, an error occurred in Status and it did not start.
Return to 0.23.6 again, about 2 days later, and while verifying 0.23.7 ​​and investigating, enter # systemctl status mpd and it will be OK.
I was there. During this time, it seems that the file was rewritten by the uninstall and install operations and it was OK. mpd 23.7 Buster Dietpi
is playing good music normally. Armbian Bullseye is still in the process of compiling. It's a little more.



mpd 0.23.7 compiled 1st June 2022

mpd 0.23.7 by Ditpi Buster Nanopi-Neo2 Musicserver 4th June 2022



Dietpi Bullseye Music Server mpd 0.23.6 and myMPD

Dietpi Bullseye

Dietpi Bullseye uploaded mpd is 0.23.6 Extend Samba to work with myMPD



As for the background, Armbian Bullseye has fallen. That's why Dietpi Bullseye appeared. mpd is Default, then I plan to compile and install the source
It remains Defaults. The required applications are installed manually without using Dietpi-software. The sound output is SPDIF. I am using TKZ's DTB archive.
Dietpi Bullseye Music Server with myMPD installed and checking the operation. It is mpd 0.23.6. You can enjoy comfortable music without stress.
Please refer to the Linux Audio Foundation site for each installation.



kieth Jarrett piano play


Koln concert

mpd is exceptional. I think it's a great pianist



SKy MPC

for control easy to use Nanopi-neo2 by SKY MPC .very quickly get sound .and you can use latest mpd



mpd 0.23.8

I updated to mpd 0.23.8, I think it took about 5 hours to compile, but there was nothing wrong with it




The version of mpd displayed in SKY MPC is 0.23.8 but 0.23.5, which means that the file related to sound is mpd 0.23.5.
mpd 0.23.6 is mpd 0.23.4. The quality of the sound is not much different from 23.5 and above. You don't have to compile anything and
These are the same for Archlinux, and the latest version is mpd 0.23.8. It may be an update that you don't need.
However, the sound has certainly improved. I think the sound is mentally good with the update. It’s a practice,so it ’s good to do it.



systemctl

do systemctl for find problem of mpd by ssh



apt-get install timidity timidity-interfaces-extra;
apt-get install freepats fluid-soundfont-gm fluid-soundfont-gs;
please try to install above timidity then does not get error



after installed timidity 、error does not see



music serv er

mpd 0.23.8 new version mpd from compile source on 27th July 2022



down load volumio2-3

Volumio3 for Nanopi-Neo2




Recently, the number of IPV4 and IPV6 lines has increased. In the case of IPV6, there is a tendency that Internet radio cannot be received.
You can avoid them by using the latest MPD that came out there.
For that reason, you can avoid internet radio problems by compiling and installing the mpd source yourself. mpd 0.23.8 or later.



OLd Version

mpd.conf USB DAC DDC and SPDIF




################################################ ########################

audio_output {

type "alsa"
name "SPDIF"
device "hw:SPDIF,0"
mixer_type "software"
dop "yes"
audio_output_format "44100:16:2"
}


audio_output {
type "alsa"
name "USB"
device "hw:1,0"
mixer_type "software"
}

################################################ ################################
That's it. Please check with # aplay -l each time. For Dietpi, in the audio part of #dietpi-config Please check the
device. Basically, write the value displayed by # aplay -l. hw:1,0 is the driver setting.
In this case he has SPDIF and USB DAC or DDC enabled.
In the case of Dietpi Bullseye, if you use the mpd that comes with this, mympd will be activated, but if you use the mpd compiled version, there will be no socket and mympd will not be activated.
I think there is some method, but it is not solved at present. On Dietpi buster mpd 0.23.8 is ok and mympd works fine. Bullseye's mpd is 0.22.6.
It works fine. but the mpd compiled version does not work with mympd, because /run/mpd/socket is missing. This is because mympd uses socket to detect mpd.
I think it will be resolved with time.



dtb and dts


Pine 64 bullseye can't do his SPDIF. script in Armbian
I think you'll understand when you see it. Driver dtb for Pine64 Bullseye is not written. dtb is a binary, so you can't check the contents, but what I converted to a string is
It becomes DTS. are interrelated. You can install it with apt-get or DNF, so it's a good idea to install it on your workstation and check it.
dtc -I dtb -O dts -o sun50i-a64-pine64.dts This is the command when sun50i-a64-pine64.dtb converts. The application installation is named as follows.
This is the name of the binary installed by the device-tree-compiler. install uses snap. This is for fedora core.
dtb is the binary, dts is the underlying script. They are the device-tree-compiler and convert. I don't know when, but the Pine64 driver has removed the SPDIF.
They are editable, so you can create a dtb. Here is the driver. I think it is better to do the conversion in the same Linux.
sun50i-a64.dts is available on the Debian site. In other words, the contents of the driver will differ depending on the one board PC. in /boot/dtb/allwinner for Nanopi-neo2
stored. Edit armbianEnv.txt to configure the driver. In the case of Nanopi-Neo2, since it is not a GUI, it is necessary to open the editor and rewrite it, all of which are
This is done via ssh.
By the way, Nanopi-Neo2 Dietpi Buster can activate mympd
nanopi-Neo2 Dietpi Bullseye can't enable mympd, because /run/mpd/socket doesn't exist for it.
However, if you apt-get install mpd 0.22.6, mympd is enabled. For mpd source compilation there is no /run/mpd/socket and mympd is not enabled.



mympd

mympd by Naopi-Neo2 Dietpi Buster and mpd 0.23.9 on 22nd Aug 2022



On Bullseye Dietpi, I compiled mpd 0.23.9 and the installation was OK, but mympd was not enabled. In this case the source is compiled.
Binary was enabled if #apt-get install mpd. If /run/mpd/socket exists, it's OK, but when compiling the mpd source, there was no /run/mpd/socket and it was not activated.
Created symlink /etc/systemd/system/sockets.target.wants/mpd.socket → /usr/local/lib/systemd/system/mpd.socket.
There was a description that it will be enabled by doing the above, so enter #systemctl enable mpd.socket for the first time only
Created symlink /etc/systemd/system/sockets.target.wants/mpd.socket → /usr/local/lib/systemd/system/mpd.socket.
was displayed. There is a "." at the end of this part, so it cannot be activated, and the command "Created symlink" is not Linux, so link as follows
# ln -s /etc/systemd/system/sockets.target.wants/mpd.socket → /usr/local/lib/systemd/system/mpd.socket
Then I got /run/mpd/socket. For now, # reboot
It was OK. Mympd is now enabled on Dietpi Bullseye mpd 0.23.9



mpd 0.23.9


new mpd


my mpd new 2nd Sep 2022

myMPD 2nd 2022 by mpd 23.9 versión compilada desde la fuente



I lost my IP when I moved, and when I reinstalled it, it didn't go back. This is probably due to a problem with the source,
Bullseye is rendered useless due to frequent developer glitches in Archilinux. I get an error with mongooth or something.
MPD playback is unstable. The TKZ driver is no longer effective. Are there not enough hands because there are few developers? Michelangelo is really struggling
I understand. There is no solution written on the forum, so Mympd etc. cannot be used. A working device should be saved. Due to the lack of existing equipment
Since it will be reused, Nanopi-Neo2 cannot be used as a music server. If the OS is only Armbian and Dietpi, it will be a useless one-board PC.
It may be time to throw it away, which is a shame. If you modify the repository archive, the music server cannot be updated and becomes unstable.
Regarding mongooth, after reviewing Niginx, it became possible to display as follows.

However. When I was reviewing the Nigix files, maybe Niginx wasn't working properly? I noticed that you said. Here is the URL when it succeeds.
http://192.168.1.8:8080/#%7B%22card%22%3A%22Browse%22%2C%22tab%22%3A%22Database%22%2C%22view%22%3A%22List%22 %2C%22offset%22%3A0%2C%22limit%22%3A100%2C%22filter%22%3A%22any%22%2C%22sort%22%3A%7B%22tag%22%3A%22AlbumArtist%22%2C %22desc%22%3Afalse%7D%2C%22tag%22%3A%22Album%22%2C%22search%22%3A%22%22%7D
It's a little long, but I'll write it down.
Install is relatively easy, so I think you should try it. I think the presentation is also good


my mpd new 2nd Sep 2022

myMPD 2nd 2022 by mpd 23.9 version compile from source



Once again bullseye had a problem. I can't mount files from NAS or other music servers. In other words, you can no longer mount using cifs-utils.
In the early days of Bullseye, samba could not be enabled, but recently improvements have been made to samba, and it is possible to share without installing wsdd, but I cannot mount it with Cifs.
Samba can be enabled, but I can no longer mount using Cifs. It was useless to replace the NAS side because there was a problem on the NAS side. In other words, even Buster can be used as a music server.
That's all for now. You made something good and something bad. However, since it is a world of hobbies, let's be patient and use it. So I decided to go back to Buter. A slightly improved distribution is
Feel free to use it once it is developed. Bullseye has many problems and cannot be used as a music server at the moment. Because I can't share music files. Save to an empty folder each time
Method reduces convenience. In other words, you will not be able to play music on your PC. Even if it can be mounted, there is no sound. Since the OS will upload a different file each time
I used to be able to do it, but after a while it will not be the same if I reinstall it. Corona: It will not be the same if FTP and mirror servers are down due to the influence of Corona Covid19, especially the OS with a large tendency
This is Archilinux. Same for Debian.


Back to Butser Debian


Important comment


verbosity=7
console=none
overlay_prefix=sun50i-h5
overlay_prefic=sun50i-h5-nanopi-neo2-spdif
overlays=usbhost1 usbhost2 spdif spdif-out
rootdev=UUID=f362c325-4f84-479c-9494-4de8bcff221a
rootfstype=ext4
usbstoragequirks=0x2537:0x1066:u,0x2537:0x1068:u

This is the contents of /boot/armbianEnv.txt. In this case he has SPDIF as the output. After that, the contents displayed by # aplay -l
Listed in audio_out in /etc/mpd.conf. This determines whether or not the sound is produced. If you don't write such a simple thing, it will stop at II (pause mark).
This is when the TKZ driver is installed.



nanopi-neo2 dietpi

Dietpi nanopi-neo2 bullseye mpd 0.23.9 on 7th Sep 2022 mympd


When there is no socket


# mkdir /run/mpd : then
# systemctl disable mpd.socket
Please try this first. I think that the socket will come out with this.
If it doesn't come out
# systemctl enable mpd.socket
If you enable it, it may appear.
simlink /etc/systemd/system/sockets.target.wants/mpd.socket → /usr/local/lib/systemd/system/mpd.socket It will be linked to
, so # reboot after this. # If you type ls /run/mpd/ and socket is displayed in red
mpd is linked. For mympd mpd sees /run/mpd/socket. It should now appear.



Dietpi myMPD 9.5.3

Dietpi Nanopi-Neo2 mympd mpd 0.23.8 compiled version by Buster myMPD 9.5.3



Nanopi-Neo2 bullseye mpd 023.9 myMPD 9.3.3

Dietpi Nanopi-Neo2 mympd mpd 0.23.9 compiled version by Bullseye with wsdd myMPD 9.3.3



Caution: Please do not use Dietpi-software or Dietpi-config for Dietpi. I will recommend installation by Debian or Ubuntu operation.
If you install it using Dietpi-Soft ware, it becomes a unique installation method and conflicts with genuine Tree. Dietpi is used as an OS for that purpose.
Other builds will be Debian or Ubuntu. Please refer to Debian for installation and building. Compile and install the source thereby
In some cases, we ask for your understanding. I think that a wonderful music server will be completed.




Note : I can't receive Internet Radio: It showed curl as an error. It was displayed in myMPD. Therefore, I reinstalled Cur and rebooted.
Since then, it has become possible to receive messages.



Automatic Playlist Creation


Playlists are created automatically with the following command.
$ sudo apt-get install mpd-sima




auto play list

Detailed comments, album names, and player names are added to the music file display.Please compare with the images uploaded before




I can't get a Raspberrypi anymore even if I want to. Even Sony can't make a new product, so
It can't be helped. I've heard that other 3rd party bluetooth earphones don't use Linux, so there's no problem with manufacturing them. Embedded Linux is ARM 
I'm using a processor, so it's probably out of production. I'm sorry. Nanopine2 is a single board that is easy to obtain even in Japan, and it is easy to use, so
As long as you can get it, I don't think you'll have much trouble creating a music server. I am trying to build a simple DAC. I've been using my own DAC for over 10 years.
The sound is enough. It's PCM, but I think it's producing enough sound. Nanopi-Neo2 outputs a master clock, so any DAC can be used. I
Uses a V-output DAC that does not require I/V conversion. SKY MPD is used to operate mpd. You will also need a NAS. NAS uses raspberrypi ZERO W.
I think you should get it somewhere. It doesn't matter if it's a PC, and I think it's OK to prepare another Nanopi-neo2 and create a NAS using Volumio2



Music get from youtube


youtube

this comand is ..use for Get sound and images from youtube then save into memory offcourse you can install into Dietpi,Raspbian etc,
$ youtube-dl https://youtu.be/wmn0vKs_2dM?t=6 URL got from youtube movie by mouse click



mpd

mpd 0.23.9 Compileed Buster Dietpi and myMPD 9.5.3



ymuse and cantata


ymuse

new mpd client show you not useful because mympd is using .more than enough to control mpd music server



Listen to Linn Jazz


Linn Jazz


Linn had a transfer method changed. Load this on the GUI of myMPD. You can enjoy Linn Jazz.
http://radio.linn.co.uk:8000/autodj
Linn Jazz
http://radio.linn.co.uk:8004/autodj
Linn Classic
http://radio.linn.co.uk:8003/autodj
Linn Radio

The above. You can play it on a terminal such as Linux. This will be registered in myMPD.
I think it would be convenient to use Cantata or other mpd clients together.



Radio Menu

Registered radio stations



how to use my mpd and detail


1) Using Cantata With Cantata, the home of the main PC is registered in share of mpd.You can also listen to internet broadcasts from all over the world.
2) Use SKY mpc to select stations and songs. SKYMPC can repeat and repeat individual music and play repeatedly.
Basically, use SKYMPC to set the music you will listen to today. I think it's a very convenient mpd playback tool.
3) I use mympd as a presentation. Of course, you can immediately select songs and stations that are in your favorites.
myMPD lets you escape the mpd music player. No need for Volumio anymore. Above all, it will be a music selection device that does not freeze.
Leave the music presentation to Cantata. I think that myMPD can secure a certain amount of presentation.
The best thing is to ensure that mpd is updated. The installer compiles the mpd from source and installs the binary
So you can use fresh mpd. It would be nice if it could be done with ArchiLinux, because each binary can be upgraded to the latest version.
The only problem with Archilinux is that Samba is not enabled. Maybe using wdd will enable samba.
Now, let me show you the images of each state.



with cantata

myMPD and Cantata



radio

Nanopi-neo2 myMPD Radio list



select music  skympc

Sky MPC and myMPD list



mpd

Nanopi-Neo2 mpd 0.23.9 by Dietpi myMPD on 24th Sep



It's been a rough week, NTT's line has been cut off and Flets Hikari has a hand in the shared box in the apartment. The guy who does it is a former AU employee who is Korean in Japan. His name is Park Changmu (Japanese name: Ichikawa).
He is more of a devil than this person. He uses AU's MDM to send a large amount of spam mail, detects location information, and tells the data to Koreans in Japan to do bad things. He will follow you to the interview venue and the company you joined.
This should be called a cybercrime, but the Ministry of Internal Affairs and Communications says nothing. Zainichi Koreans are spoiled. What country do you call it?



If you get a red error at the top: If you get a json error


json error

Processing when Json error is displayed



debian

snap install from debian help site


snap install



no error

Display of myMPD cleaned up by installing Json



mympd

myMPD is stable



radio

Stream Radio Registers Individually



right now from now on the world of Arduino. A little late challenge, but I bought an ESP32


Is it difficult at this age? I started with Arduino, I did a little bit a few years ago, but I found it difficult to give up. I'm going to study Scratch from now on,
First of all, I bought this to update his DAC for Nanopi-neo2 and Raspberrypi Zero music servers. Currently a 24bit 198Khz DAC made about 10 years ago
I'm using , but I'm making a DAC to replace it. There is a wall of Arduino, so I think it is impossible for the time being, but I would like to try.



esp32

It's ESP32 for 1260 Yen I am going to make a USB DAC with it



monte carlos

Nanopi-Neo2 mpd 0.23.10 compiling on Fedora Core 26 Linux



compile mpd 0.23.1 by Dietpi Bullseye


mpd 23.1

mpd 23.1 compiled took 24 hours by Dietpi Bullseye on 27th Oct 2022



mpd 23.10

This is his compilation of the second Music Serverver, this is Buster, but it's a very fast compilation Compiling from Fedora Core26 with ssh



mpd

No1 Music Server Dietpi Buster by Nanopi-Neo2 Buster very short times compiled



A note on compiling: Please remove the hard disk when installing. Note that directories under music/ will be deleted.
Please also note that the configuration path in samba will be deleted.



DSF mpd 23.1

It is a feature of mpd 0.20 or higher that the sound does not skip even when playing DSF, this is being played with mpd 0.23.10 compiled version




Now with mpd 0.23.10, how does it sound? It is a feature of mpd 0.20 or higher that the low range seems to come out well. No more skipping, no music with DSF or other extensions
They play very well. I feel that I no longer need to choose a good DAC. You don't need a high-end DAC at all, but since the output is SPDIF, you can manage it with a single digital line.
is a very good thing, and the channel selector is enough if there is one DAC with SPDIF input. As for Nanopi-neo2 and Pine64, the master clock is output
So you can directly drive the IC of the DAC. Although the circuit has been simplified, a current output DAC requires an I/V conversion circuit. A voltage output DAC will output sound as it is.
If you want to output by category, you can switch the signal with a single cable, making it a very convenient system. In my case, I still use the DAC that I DIYed 10 years ago
I'm here. I can't think of any other DAC.



mpd

nanopi-neo2 mpd 0.23.10



icewm and mpd

mpd 23.10 Nanopi-Neo2 Music Server and Icewm on 5th Nov 2022



audio

with out externaal DAC and using incorporated DAC

この画像は本体から出ている音声出力を再生テストしている画像です。wavです





volumio2

Nanopi-Neo2 by Volumio2 work fine




icewm and mpd

mpd 23.10 Nanopi-Neo2 Music Server and Icewm on 5th Nov 2022




mpd 0.23.11

mpd 0.23.11 on 12nd Dic 2022 sound is quite good ,can play MKV



mpd 0.23.11 on Dic 2022

mpd 0.23.11 Play wav ,sound is good



new mpd

new mpd on dec 2022 mpd 0.23.11 compile version Dietpi Buster



walk on By

Walk on By Diana Krall by Nanopi-Neo2 mpd 0.23.11 on 13rd 2022

Youtube files are downloaded with $youtube-dl using a Linux PC and uploaded to the server



2 Dietpi

every year show this ssh terminal image on Dietpi Music server 2022/Greeting Version



nanopi-neo2

Yahoo Auction .bought last one Nanopi-Neo2 board



Volumio2 testing

quickly install Volumio2 for nanopi-neo2 and play by USB DAC .play good !!!



please do not buy nanopi-neo because does not have any good OS so does not get sound and LED turn on too



Dietpi images for Arm


Select the distribution called Bookworm. It's up to date with mpd 023.11. There is no driver setting, the sound comes out by inserting the USB. This could be good news



nanopi music server BookWaom

Nanopi-neo was also able to make a music server, but if you use the latest Bookworm, you can get sound without any settings, but you need to set up the server



mympd

myMPD show by Nanopi-neo Arm Bookworm is quite good



nanopi-neo 32 bit PC

Play by nanopi-neo music server using myMPD by Bookworm Dietpi .mpd is 23.11

sound is quite good for me.this is 32 bit machine .and very cheap and not difficult install myMPd



My music server and DAC were destroyed by a Korean IT person in Japan, so I'm building a new music server. Turn off the line when you go to sleep



So first we need to find the DAC somewhere. I bought a Chinese-made DAC for 4000 yen, what a sad fate?
I'm planning on making a new DAC soon. There are parts, so it's not that difficult, but it's a very difficult task.
First, I'll install Bullseye and create a music server from here. The data for samba and mpd are shown below.


MPD and Samba file

Mount


Mount, if you have a NAS mount it. If you have a Raspberrypi, use the Raspberrypi's simple NAS to transfer music.
root@Nanopi-neo2:~# mount.cifs //192.168.1.5/sda1-ata-wdc_wd10jfcx-68n /var/lib/mpd/music/Music -o vers=2.0 iocharset=utf8
Password for root@//192.168.1.5/sda1-ata-wdc_wd10jfcx-68n:
Enter the above command from the nanopi-neo2 command line. Each person will have different settings, so check them and set them. Be sure to install Cifs-utils.
Others You need to install avahi-daemon.
Sound will come out from Nanopi-neo2 by this operation. However, in this state, I think it would be good to check on the host PC where SkyMPC is installed.
If the II mark is displayed, there is an error in building mpd, so install the driver to Nanopi-neo2. I use TKZ's file. Unzip it in /Boot
Please. TKZ's driver is a very good file. Install with confidence. How to install is somewhere on this page? is described.
The next thing to do is edit dietpiEnv.txt. Write the driver in it. Sound should be coming out in this state, but is the sound coming out because the amplifier is broken?
Unable to confirm, please edit Env.txt.
root@Nanopi-neo2:/boot# cat dietpiEnv.txt
rootdev=UUID=a1664661-a1bd-4d5b-872f-c1c3ab1b3749
rootfstype=ext4
# The init system logs to the console defined last.
consoleargs=
usb storagequirks=
extraargs=net.ifnames=0
docker_optimizations=off
overlay_path=allwinner
overlay_prefix=sun
overlay_prefix=sun50i-h5-nanopi-neo2-spdif
overlay_prefix=sun50i-h5
overlays=usbhost1 usbhost2 spdif spdif-out
user_overlays=
----------------------------------//////
is the contents of the file. Here is the text I added in the file
overlay_prefix=sun50i-h5-nanopi-neo2-spdif
overlays=usbhost1 usbhost2 spdif spdif-out
The above spdif spdif-out is the additional part. Spdif has been discontinued from Bullseye. I have added it.
The TKZ file is versatile, so I think it can be used here as well. dtb is a file and can be edited.

It's easy, isn't it? Even a 73-year-old old man can do it, so it's easy for young people. After checking the sound
Let's install myMPD. If you feel like it, download the mpd source from mpd.org and use the latest mpd.// traduce by Google



cantata

show nanopi-neo2 music server by cantata on 10th May 2023



compiling

Using ssh to download and compile the source; it will take half a day to a day




For the above operations, install the binary, check if it works, and if you can hear the sound completely, please compile from these sources.
Never use Dietpi-Software. Using Dietpi-Soft ware will create conflicts and you won't be able to do anything about it.
https://www.musicpd.org/ // they teach you step by step install mpd so nothing problem. and my site show you how to install mpd too.please see it's.



Ref for install mpd and samba etc mpd souece

Mount:
# mount.cifs //192.168.1.5/sda1-ata-WDC_WD10JFCX-68N/ /var/lib/mpd/music/Music -o vers = 2.0 iocharset = utf8
mount by command line by ssh.left side is NAS right side is this nanopi-neo2 share

myMPD new 15th May 2023

Bullseye Dietpi最新版にインストールした myMPD

 

samba-mpd.conf

this one is smb.conf and mpd.cof for my ,example



mpd  mympd new 2013.May 19

myMPD new version 19er May 2023




The number of strokes will automatically increase as the number of pages is reduced. If you increase the number of strokes, the number of pages will decrease.
They scale automatically.
It would be nice if it could be loaded automatically, but I need to mount it from the command line. I have listed my case.
# mount.cifs //192.168.1.2/sda1-ata-WDC_WD10JFCX-68N/ /var/lib/mpd/music/Music -o vers=2.0 iocharset=utf8 Using ssh
Mount it.



myMPD 10.3.2
(c) 2018-2023 Juergen Mang
https://github.com/jcorporation/myMPD



latest mympd

myMPD version 10.3.2. stable version on May 2023



samba and mpd

If you can't set up samba and mpd, you can't become a music server, so here's how to install and set up a basic server. If you can't do this, try other external sites
Please search.
The OS uses Dietpi, but please do not use the special functions that come with Dietpi. It will conflict and stop working. Basically, it is based on the installation method on Debian.
Dietpi is used as OS (Debian). Do not use Dietpi-software.
This site contains samples of smb.conf and mpd.conf, so please use them as examples. The sample is automatically generated when you compile the source, so copy it
Renovation is one method. samba is an application for sharing with a Windows PC. The latest trend is Version 4.13.13-Debian. Will install this.
In the latest version, there is an inconvenience that sharing is not possible, but you can tunnel by installing WSDD.

in this site

Installation of WSDD Procedure when samba 4 or higher cannot be shared

Please install WSDD referring to the above. Samba is enabled after reboot.
samba will be Debian in this case,
$ sudo apt install samba
is OK. samba can be installed but can no longer be activated due to security concerns. In Debian, it starts from Bullseye. I can't activate it, so I panic.
So I searched for WSDD installation. It's listed on my site, so please look for it.
Samba's configuration file is automatically generated when samba is installed, and the configuration file is made by Defaul as /etc/samba/smb.conf. Set this to suit your requirements.
Create a shared folder for the settings. And write the configuration file to smb.conf. The setting of the shared part is written towards the end of smb.conf, so copy it and modify it.
However, since my sample file is available on this site, I think that copying it and modifying it will have a higher success rate. Let's say the shared directory is Music.
It doesn't matter where you share, but in my case I always
/var/lib/mpd/music/Music
Webradio is below
/var/lib/mpd/music/Webradio. Creating a directory looks like this:
$ sudo mkdir /var/lib/mpd/music/Webradio
Create Music in the same way. In the case of music, please make 2 places. Music, Music2. Music will be a directory to mount your NAS.
And Music2 is a directory that stores music files in it. Please give permission.
# chmod 0777 /var/lib/mpd/music/Music2
Please do the same for Music and Webradio.
Also, write the configuration file for authentication in smb.conf.
[Music]
comment = Music Folder
path = /var/lib/mpd/music/Music
read only = no
writable = yes
guest ok = yes
wide links = yes
create mode = 0777
directory mode = 0777

I won't explain in detail, but I will write it as above.
When you reboot, a folder will appear on Shrare.

* Give a proper name to the host name. DHCP will change the IP each time, but in some cases it will be fixed. If your IP changes, you will get lost.
So give it a HOSTNAME. With the right settings, you won't get lost. In the case of such a server, the host name is decided because the only means of communication is LAN.
It is listed in /etc/hostname. Write a string that is easy to understand.
You need to install mpd to output sound. I have a config file for mpd. If the one-board PC is equipped with a hard disk, be sure to remove it.
That information may be deleted if there is a hard disk where mpd is installed.
If you are a music server beginner, I think it is best to use this OS if Volumio2 can be installed. The reason I can't recommend Volumio2 is a cloud-type music server.
There is no sound yet, but this will be a fine file server.
These operations are installed and built remotely from another host PC. If possible, use Linux for the host PC. It doesn't matter if it's Windows or MACOS, but the Linux terminal is
I think it's good. If you have a dusty PC running XP in the corner of your room, please use it again. Runs like a brand new modern PC. This will be your host PC.
How to use SSH? Create ssh with an empty file under /boot of the OS installed on the one-board PC. If you create an ssh empty file in the BOOT of the Micro SD in the HostPC
You will be able to access with SSH. For Windows 11, a shell is created for the terminal, so recent Windows is also used as Linux. From here through Share
You can access other UNIX-based PCs using SSH. If not, install Putty.
Create a data base.
Create a directory using mkdir. For files, use touch. An empty ssh file is #touch ssh.
music_directory "/var/lib/mpd/music"
playlist_directory "/var/lib/mpd/playlists"
db_file "/var/lib/mpd/database"
log_file "/var/log/mpd/mpd.log"
pid_file "/var/run/mpd/pid"

The latest mpd can be played with any extension. You can play anything with webmin wlk on youtube. You can also play music files compressed with ZIP.
For example, let's say music2.zip. Let's assume that music2.zip contains several tens of music files and is zipped. mpd is the music inside
It can be recognized and played. It was impossible with early MPD, but now we can play DSD files with DoP. This is the latest MPD application.
You can compile the source to generate a binary and install it on your music server. You can always compile and use the latest MPD. traduce by google



Korean zainichi who followed me to Takatsu Danchi Koren live in Japan are just like terrorist.


What happened? "I moved four times in the last seven years." It started 7 years ago with harassment from Koreans in Japan. What do you mean? these people
Enter the room without permission and destroy things. They steal clothing, passports, even international driver's licenses. Personal information is probably stolen under the direction of Japanese people.
It is very troublesome to steal things even though you are poor. The government says don't say hate speech, but is the Ministry of Justice spoiling these criminals?

Finally, I moved to Yachiyo City UR Takatsu housing complex, but up to this point, Sawada Shoten moved downstairs. I moved here without a UR contract.
I would like you to stop disconnecting the line while compiling mpd. If you have a pistol, shoot him in the back. I don't want this in Japan.

It was subleased by Mr. Nemoto, who lives downstairs. It is a rented apartment in the country, but it is a Korean living in Japan who moves in without a contract. It's the fault of this country that has no regulation.
This group of Koreans in Japan makes kakuni with discarded black pork. They are a negative legacy of the Japanese nation. As bad as it gets, the state and USA cannot control these illegal immigrants.
Furthermore, the music server etc. is frequently damaged due to the NTT communication line being touched. Since February 2023, I have not been able to compile the mpd source. I'm in trouble.
In addition, the speed is slow, and sometimes it is quite troublesome to disconnect the line from downstairs. I'm afraid I'm in a tunnel. We need to ask NTT.

So let's go with the Bookworm Dietpi. Now you can install the latest mpd.
I noticed during installation that meson can be installed with apt install meson. ninja was already included. No need to install.
There is no need to install WSDD, share was automatically enabled, but the characters are garbled. An error will appear in the file due to garbled characters.
Is this a problem specific to the Bookworm Dietpi? "Is it an error in the construction of Dietpi?" "This is the best Dietpi." You can compile with garbled characters, but the file
I am getting a garbled error.
There is no other way forward, so I have no choice but to
I used Armbian Jammy cuerrent. mpd is default mpd 0.23.5. This is fantastic. Traduce strange by Google
By the way,
ninja and meson can be installed by apt install.
ninja-build. meson can be installed out of the box. # apt install meson
This also requires WSDD installation.
myMPD 10.3.3
(c) 2018-2023 Juergen Mang
https://github.com/jcorporation/myMPD



Armbia nanopi-neo2

Armbian nanopi-neo2

Armbian Jammy currnt and mpd is 0.23.5



my mpd

myMPD is 10.3.3 by Armbian is very fine MPD Music server



mympd 10.3.3

myMPD 10.3.3 by Armbian nanopi-neo2 Music Server



Important point: The Jammy current version, like the past bullseye version, does not share samba, so you cannot play the music source unless you mount the HDD manually.
I can play music files on my server, but I can't play music on NAS or Windows. Therefore, as described on this site, install WSDD
You must. The UBUNTU site also has detailed installation instructions, so I recommend trying it out. This method can solve the problem that Moodeaudio cannot share.
Samba can be installed, but sharing is disabled. The directory can be checked from the outside, but the inside cannot be checked.



nanopi-eno2

Naopi-neo2 by Armbian with Putty Linux



Next Step myMPD DIY

Nanopi-neo Armbian Bookworms




It didn't work here either. Maybe the developer's terminal is Windows? There is a bug. If it is English, there may be no problem, but if Japanese is mixed,
An error has occurred due to garbled characters in the mpd configuration file. This is also the case with Dietpi.
If you do not select Japan in the first country setting, you may not get an error.
Are developers young these days? Are you not thinking about that? I do not understand. In the case of Linux,
it is not assumed that it will be used in English-speaking countries.
Armbian


Share with volumio nano


Sometimes you can't see the library beyond the directory inside.
In ssh # chmod 0777 /mnt/INTERNAL After running
and logging out and restarting, you can see the status of saving music to INTERNAL from the inside. In the early version, I could see Share from the net
After becoming Volumio2, you can't save music from Share because you can't see Share, but I think you can save music if you give it permission. The safe way is to use a USB memory
I will use it.
When compiling MPD or installing MPD or Samba on Armbian or Dietpi, the final configuration file may have garbled characters such as □□. Maybe this is related to Japanese fonts
I thought you did, but you should choose en-UTF-8 when you install the OS. So I did the install. In Jammy, etc., the setting file is garbled with 2-byte characters. If
was displayed, when I set it to en-UTF8 at the time of the first installation, there was no setting error due to garbled characters. Instability of Samba and Mpd disappeared.
From now on, I will choose en-UTF8.



Armbian Jemmy

Armbian 23.05.1 Jammy with Linux 6.1.30-sunxi



nanopi-neo

Even Nanopi neo Music Server by mpd 23.13 and mympd 10.3.3 Dietpi on 7th July 2023



neww mpd

mpd 0.23.13 and mympd 10.3.3 on 7th July 2023





Nanopi-neo2 myMPD 10.3.3 and getting sound from SPDIF and Host PC using 64bit Vaio Fedora Core Linux



Update myMPD


mpd

When I browsed, mympd was the latest 11.0.0. So let's get it up to date.
$ sudo mkdir MYMPD Extract the files to MYMPD as
. Please refer to the link below for how to update mympd. Do not use the installation directory. .
Therefore, re-install from MYMPD and overwrite. It is updated without setting anything. Overwriting does not cause any problems.
And now he has his myMPD at 11.0.0 on both Nanopi-neo and nanopi-neo2 servers as well.




Linux Audip

mympd 11.0.0

mympd 11.0.0 on 22nd July 2023



mympd

mympd 11.0.0 by Nanopi-neo2 Armibian jemmy on 22nd July 2023



make sure check version and show
root@nanopi-neo2:~# mympd -v

Usage: mympd [OPTION]...

myMPD 11.0.0
(c) 2018-2023 Juergen Mang
https://github.com/jcorporation/myMPD




Accident: A problem occurred while compiling the mpd source, and $ sudo apt upgrade.
After that, it became unstable and no sound came out. There was a line installing the kernel during the upgrade. I thought it was bad, but it's too late
Then it rang silently. I replaced the OLd in the image with the image. There was sound, but it was still unstable. The next morning, when I booted up, the sound
No longer available. I downloaded the latest version of Armbian Jammy current, unzipped it, and burned it to a micro SD. Construction was completed in about 3 hours.
I'm finally back. After that, I will spend some time compiling the mpd source. The default is mpd 23.5. 23.05 to be exact.
Currently, the latest version is 0.23.13. After that, it will be the installation of mympd.



mympd 11.0.0

mympd 11.0.0 on 24th July 2023



mympd

myMPD 11.0.0. on 24th July 2023



nanopi-neo

32 bit version Nanopi-neo music server 15th Oct 2023 mpd 0.23.13 and mympd 12.0.4



Nanopi-neo armbian throws an error while compiling



mpd may generate an error and stop during compilation. This seems to be due to a defect in the design of Nanipi-neo's Armbian.
It is said that increasing the memory will solve the problem. What do I actually do? I say move the partition.
The reason why this cannot be moved easily is that this Armbian only has two partitions.
Therefore, you cannot move a partition that is full. Swap is not assigned to this OS.
Create a Swap using the reference site as a reference. Just give it permissions and reboot. The reason why Dietpi and Armbian are slow to compile is
Because there is no Swap, memory cannot be brought from somewhere and a kernel error occurs and the program stops. After adding Swap
Now you can compile quickly.
compile mpd


I get an error saying that there is no command for one minute, but it doesn't seem to be a problem.
People don't realize it when they write the original text, but when they do this,
You can certainly create a swap area. When you start compiling, it starts compiling very quickly.
In the case of Diepi, it is an OS, so I think SWAP is built in.
It has been carefully considered and structured. If compilation is slow, please try this. Traduce by Google



hint

Reference SWAP how to add

This time I used Bullseye. Armbian_23.02.2_Nanopineo_bullseye_current_5.15.93.img This is not the latest version, but the version before the latest version.
There was no sound in the latest version. Even if these OS distributions are the same, there are differences depending on the time. Sort by checking the updated date.
The sound is from the versions around here in the case of Armbian, the driver is obsolete without Allwinner, and the driver is saved in his dtb. Separately, create the Allwinner directory.
When I create and save, there is no sound. Therefore, please copy the driver into /boot/dtb. Please check if alsa is installed. Works with nanopi-neo 32 bit version.
SAMBA works fine with this distribution. Of course, there is also sound.



Armbian bullseye

Nanopi-neo 32 bit version Music Server Bullseys Armbian



Compiling mpd with Nanopine used to take at least a day, but this time it took several hours. There were no major errors. The only thing is that I added a SWAP area.
The problem was solved by adding a SWAP area. If compilation is slow or an error occurs and you cannot compile, please add a SWAP area. I'm sure it will go well.



nanopi neo 32bit

Nanopineo 32 bit Msusic Server on 1st Mar 2024 mpd 0.23.15 version compile



music server

Sound is quite good by music server

























































Links


volumio 3


Linux Audio Foundation

Introduce myMPD how to install ,good site



Open audio


ChiKoDac/add SPDIF/OLE etc



kuma no su



tkz_ memovery much helpful for NanoPi-Neo2 configure.

Mr TKZ site for NanoPi-Neo2 for SPDIF and OLE LCD ! please use translate site by Google



Free MP3

Free Down load MP3 from Classic,POP to Jazz any kind of Music



Fm Steram ORG



NanoPi Tip

Diet PiDietPi from here

Nanopi-neo2



to get OS for NanoPi Neo2

Friendly Elec

LightMPD only Japanese siteso please use google translate

Armbian


Mr TKZ version Volumio2 for NanopiNeo2

this part translate by Google:this Volumio2 for NanoPi-Neo2 has Master Clock





7th Avenue

since 18th Sep 2017 NanoPi-Neo2 Music Server how to last up date 8th Jan 2026

Single Ended Amplifier D.I.Y edited with BlueFish By JH1 DAS ex WB4ACI from Yachiyo Chiba Japan

How to build up Amplifier Single Ended Amplifier 2026 🐍🐯