PEN45DD Single Ended Amplifier D.I.Y

One day in Tokyo down town .I found banch of old Mazda tubes in Tubes shop. I knew PEN45 Mazda and very nice sound like an old europan sound.but I never know PEN45DD .and PEN45DD has control grid on top of tube.like a 6C6, physically like a American Octal based tubes but this PEN45DD 's Base is not Octal Base. slightly big than US BASE.It's call " Mazda Octal or some one said Mazda London Octal base. and very few Mazda tubes are using this type Base.so very difficults get this one and I guess expensive than Tubes price. I will show you Amplifier is next.

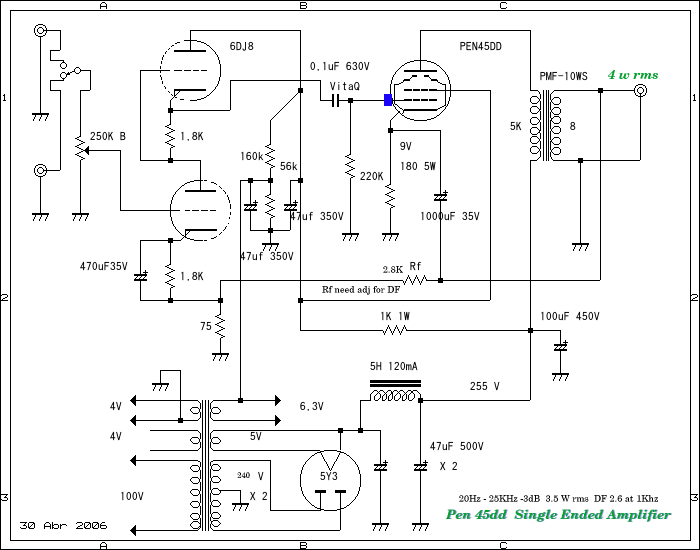
Skematic is here to see

Valves are PEN45DD and driver are 6DJ8. Tesla(JJ) and if you can get old tubes are much better sound like a Toshiba 6DJ8. often use 6N1P Sovtec for Jazz depend on what kind music do you like.sound like a small EL34 .need some all over NFB. I did get DF 2.6 at 1KHz.Max Power is 4.5 W rms.sensiblity is very good response. on 15th May 2006 from Tokyo Japan.last up date 3rd April 2024.



EL3N Single Ended AmplifierEL3N Single Ended Amplifier same set up of PEN45DD
PEN 45 Single Ended Amplifier

PEN45 Single Ended Amplifier made on 1990


charactor of Pen45 and El33 are almost same .so please use shematic diagram of EL3N single ended amplifier much better


This Site is a part of Single Ended Amplifier D.I.Y

Mazda PEN45DD Single Ended Amplifier D.I.Y 2006-2024