私なりの回路図作成ソフトの使い方です

Your OS is

if indicated X11 ,U,Linux,BSD 、there are BSD/Linux/Unix Family OS
Smartphone is kind of Linux or UNIX

正式には私なりのBsch の Qlcoの使い方です。

How to use Qtbsch and Qlco by Suigyodo Soft


tukaikata

私なりのICEWMの使い方、ICEWMの紹介です
ある日突然、それは先週です、2022.11.10日頃、Googleの検索サイトから外されたのです。それで、ICEWMはこのBSCHからリンクする羽目になりました。
詐欺サイトです。と勝手に決めたのです。httpです、多くのサイトがそうである様にhttpであって、httpsではないのですが、検索はBingを使ってください。
私のサイトは詐欺サイトにされています。NTTのサーバーが詐欺サイトとはおかしな事情でしょう。これはどんな理由でしょうか?これは政治的ですねGoogle 様

Single Ended Amplifier DIY Site are here you can see many Single Ended Amplifier made by Mizushima in Japan
その後 どうなったか?

Google とメールのやり取りをしていると、彼らの組織が足取り手とりのメールがやって来たのです。サイトにはサイトマップと言うものがあります。Googleコンテンツと言う組織があって
そこからの指導でどうやったらヒットするかを教えを頂いたのです。Googleの解析を使って何が違法か? 何が正規かを教えられました。そしてGoogleコンテンツで私のサイトの
サイトマップを作成してくれたのです。半分はロボットで人間が操作してとは思いませんが、指摘によるとホームページは160ページ以上あるそうです。
コンテンツではこれはいけないとかこれは削除しなさいと指摘されます。特に動画は厳しい指摘がありました。サムネイルがないとか?自作の動画でページに貼った場合サムネイルがない、そして、
サイトマップをXLMで作成していただけます。それをダウンロードして私のサイトにアップロードします。全くヒットが無くなった私のサイトにGoogleのロボットが数時間後から
毎日来る様になったのです。GoogleボットだけではなくBing ロシアの検索機関のロボット アマゾン facebook apple のロボットなどがアクセスしてきます。
Google BOT は数時間おきに毎日やって来ますがヒットはコロナの影響でかなり落ち込んでいます。まして拒否IPが100以上ありますのでヒットは抑えられています。
でも確実に検索でヒットする様になりました。検索にはかなり良く一度の検索で私のサイトがヒットします。Google様 ご指導有難う御座いました。



私なりの水魚堂さんのソフトの使い方です。私の場合はちょっと特殊でLinux をOSに使っている
ことでしょう。でもMSでも同じ様に使えると思います。以前はVine linuxを使っておりました。
その為にライブラリー作成アプリも動作していたのですが、どうしてもコンパイルエラーが出て
しまいしたがなく以前 Vine Linux 下で作成アプリで作成したライブラリーと付属ライブラリー
を共用して使っています。かなり便利です。これに代るものはないと思います。EL 84シングル
アンプのHPで紹介したのが以下の項です。ここ数年はOSにREd Hat 9を使用しておりました。


「回路図は

水魚堂-->

MAC版のソースをコンパイルしてインストールしてありそれで回路図を作成してコンパイルしてGIMPなどで編集します。

 tubes.lb3

尚ファイルはここに 保存してあります Linux の方々は利用できるかも知れません。


    windowsの場合は ZIP
   30th July 2004

Linux で使う場合はただし、QTが必要です。QT4、QT5が必要です。水魚堂さんのHPから古いアーカイブを探し、MAC用のtgzの拡張子のソースを探します。
解凍すると、readme.txt がありますのでそれを読んでインストールの仕方を覚えて下さい。
$ qmake -project
$ qmake
$ make
ここで終わりです。パスをとってバイナリーをアクセスすると、GUIでアプリが立ち上がります。
x86 のPCに限ります。# ルートになって #make install これでPCにインストール出来ますが
$ make のままで、出来たバイナリーをアクセスする方が良いと思います。出来たライブラリーは絶対消さないでください。
Fedora Core 22 では、 qtbsch3v-0.47-3m.mo6.x86_64 として登録がありますのでこの操作は必要がありません。
その他、Momonga Linux にはこれが登録がありますので、FTPサーバーから拾ってくると良いと思います。Ubuntuでは登録がありませんので
MAC用のソースをコンパイル(make)してインストールして下さい。上のファイル名を見るようにに、"mo"が入っているのは”モモンガLinux"
から持ってきたことを予測できます。ソースはqbsv047.tgz であったように思います。これからもこのソースを大切にどこかに保存して
置くことです。また、Linux が不可能になっても最近のx86 のWineは素晴らしいものがありますのでWineを使ってウインドウズ用を使っても
良いと思います。ただし、Arm プロセッサーのオモチャPCではコンパイル出来ていません。でもLinuxユーザーはどうしてもLinux 用を
使いたいものです。

MY Lib まとめた、ライブラリーをここにおいておきます。

Linux用ライブラリー

Qt-Bsch バイナリー

Qt Bsch's files

このファイルをどこかに解凍してパスを通してバイナリーを実行してください、UbuntuでもFedoraコアでも実行できると思います、
このファイルは水魚堂様のソースをコンパイルしたものです。使えると思います。




この中のqtbschのバイナリーをLive USB Linux Fedora Core 34でテストしましたが動作しますお試し下さいLiveLinuxはご自分で作成して
他のUSBメモリーに出来上がったデーターを保存して下さい、共有から他のPCに保存も出来ると思います。


EL 84 シングルアンプの製作

回路図はここでも使って います。

Linux Bsch

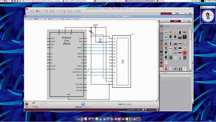
画像を拡大してメニューを見て下さい。この様にLinuxでもMACでも使えます。ちなみにLinuxの場合は 水魚堂さんのMAC用をコンパイルして使っています。まあどうでも良いことかな?
ライブラリーはご自分で専用アプリを使って作成します。または、どこかのサイトからライブラリーをもらって きて流用します。ライブラリーの拡張子はLB3です。作成される回路図の拡張子はCE3となります。 Bschは同時にCE3と同時に手作業でpng拡張子をエクスポートできます。pngが出来ればその他の画像 ソフトでgif,jpegに変換も出来ます。gifは版権の主張の関係(ユニシスの特許)からなるべく使わない 傾向にあります。

簡単な使い方を説明します

ライブラリーを用意します。それをBschに読み込ませます。ただメニューを開いてパスを通すだけです。 Bsch Linux はこんな具合いです。


そして、set をクリックしてライブラリーの項目をクリックするとこんな小窓が出てきますので ライブラリーを選んで読み込ませます。ライブラリーには拡張子のLB3がありますがこれを読み込ませ ることになります。使い方はまずはやってみて下さい。



そしてライブラリーの拡大部は以下のように表示されます。


こんな具合いです。ウインドウズでも同じ様に表示されます。最新版では多少違いがあると思います が大差はないと思います。
メニューバーはこの様に表示されます。


トランジスターのシンボルをクリックしてBsch画面上の余白をクリックするとライブラリーの中のシンボルの欄が表示 されますのでそのファイル名をクリックすると下の画像になります。



そこで、OKをクリックすると下の様になります。簡単でしょう。!!!


使い方は慣れることです。クリック、選択そしてコピー、ドラッグ、ペーストを繰り返すと上の様に 僅かな時間で拡張子CE3の画像を製作できます。それをエクスポートしてpngにしますと以下の様に なります。この場合シンボルにファイル名が残りますのでそれを枠の外へ移動してpng ファイルで 保存すると以下の画面となります。



こんなに簡単に回路図を描く事が出来る訳です。あとはご自分でライブラリーを充実することでしょう。 ファイル名の移動は赤シンボルされているシンボルをファイル名のみマウスでクリックして枠の外へ 持っていきますとpngファイルで保存すると回路図のみ残ります。
コピーとペーストを繰り返しを何回も行ってやっと回路図が出来上がります。西暦2007年10月27日記



tukaikata

私はLinuxを使って長い期間たっております。ディスクトップはICEWMを使っています,Linuxは重くなりました、でもICEWMを使うとそうでもない
様な気もします、是非、ICEWMの世界を覗いて見て下さい。



ICEWMの世界

IceNine yuki-wadaの世界



monte carlo theme

ICEWM Monte Carlo theme テーマは300近くあります、



補足、Qtlco の使い方 


ライブラリーは真空管アンプの様な特殊なものは少なく、このソフトをLinuxで使い始めた頃は 2003年頃は、まったく、これらのライブラリーはないと言っても過言ではなかったと思います。便利さは、大変素晴らしいものでした。
何よりLinuxでコンパイル出きるため、かなり有用なアプリでしたが、永遠と10年近く使っています。Linux版は開発中止となってしまいましたが、現在使っているLinux FC18も多分これから5年以上は使うと思いますので、今の所は
回路図を描くには問題はないと思います。FC19 Linuxでも試してみましたし、Knoppix7でも試しましたが自由に使えます。当分は安泰です。この項では、独自のライブラリーの作り方を紹介したいと思います。
写真(jpeg)を沢山張り付けましたので、適度に理解してシンボルを製作して見て下さい。

最初の画面1

この画面より、ライブラリのディレクトリーつまり.lb3を開いて、新たに新しいコンポーネントを編集を選んで、新しい部品を作った方が、後々整理の関係上便利であると
思います。以下の最後の項で、保存するより有用であると思います。



N2

まずは、EDITでニューコンポーネントを選びます、ここで重要なのはuse pattern をクリックを入れることです。それで目的名を入れてサイズ指定してOK



作る

OKすると、グレイの四角が出来ますので、そこの中に作りたいコンポーネントのシンボルを作成します



no4


simbol

Viewを指定してZoom inにして上の様に画像を大きくして編集します



OK

これで、OKすると、ライブラリーの一つの部品が出来上がります。保存は拡張子.lb3にします。




Test

Bschを使って出来立てのシンボルを表示させた模様です。


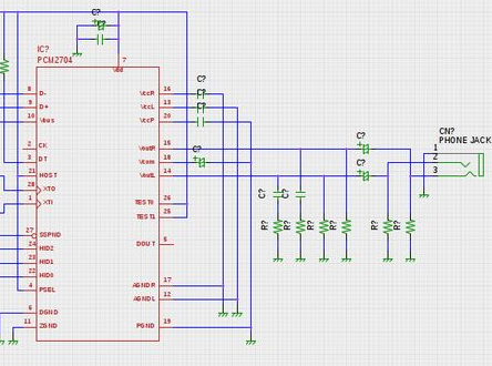
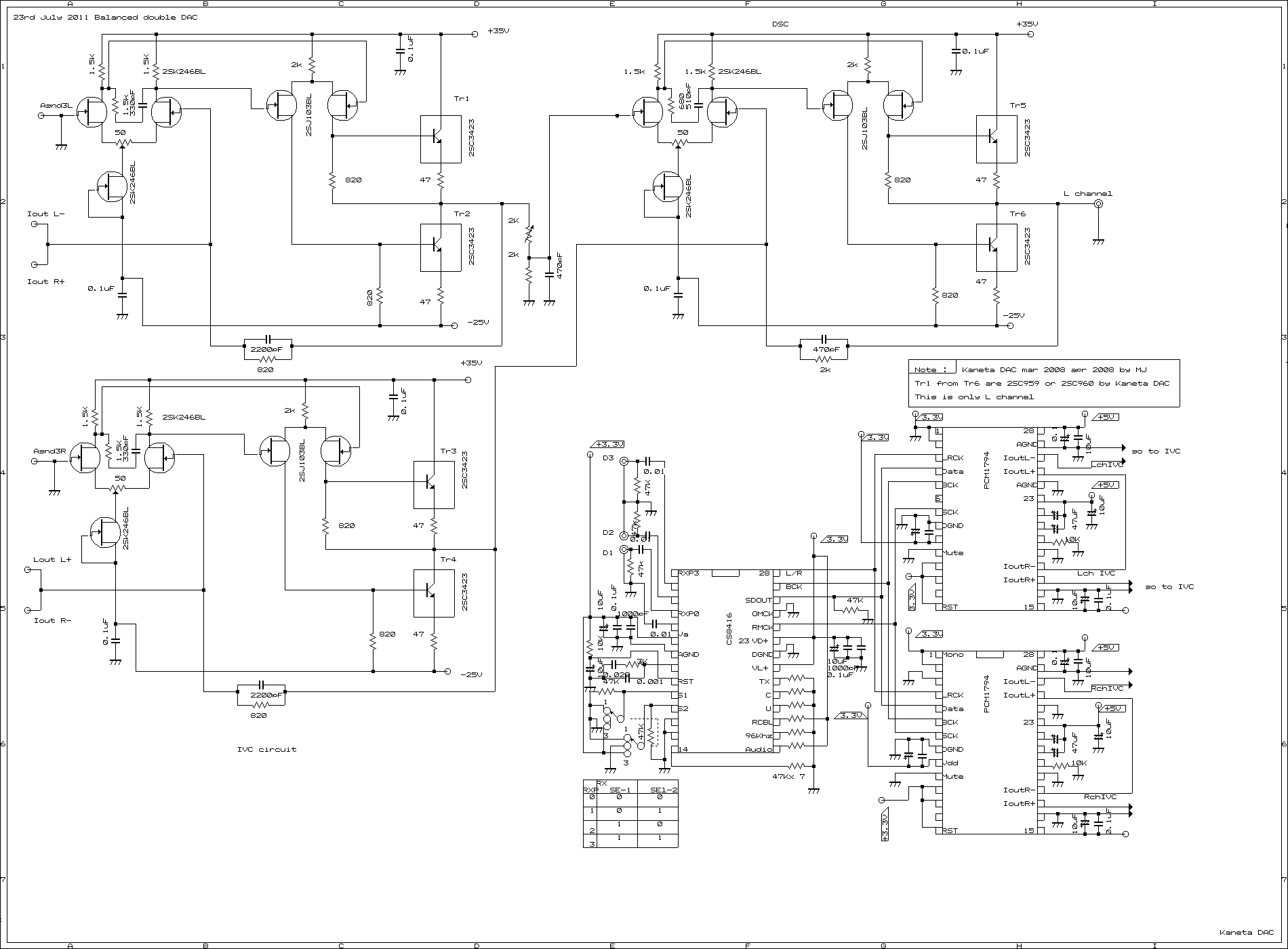
KanetaDAC


まとめたライブラリー群です、まずは開いて使えたら使って見てください。26thNov2013記載


ライブラリーを作成することは、さほど難しくはないのですが、とても時間がかかりますので見やすいコンポーネントを作成することをお勧めします。どこかのサイトで公開するのも良いと思います。
ライブラリーが充実すれば、かなり細かく回路図を描くことも出来ると思います。一部、つまりLinuxなどは開発が中止しておりますが、まだまだ使えるアプリであると思います。少なくとも私には
大変有用なアプリケーションであると思います。 水魚堂様 ありがとう御座います。

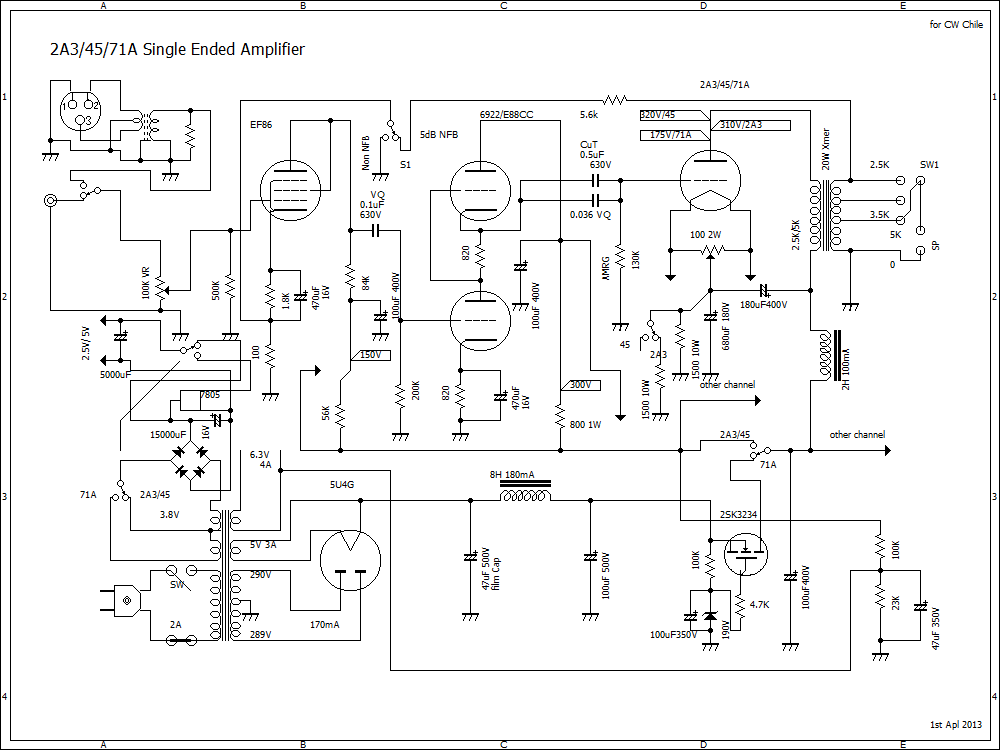
schematic diagram

出来上がった回路図がこんな風になります


Linuxなどに良く使われている世界の 回路図 CAD 


色々なものがあります。一応 リンクを張っておきますので、もしLinuxを使っているユーザーで上記のBSchが使えない場合はかなり有用なtoolとなると思います。
CAD アプリケーション
Linuxや、一部のウインドウズ用、大変便利な Toolもありますが、QTBschの有用性の良さにはかなわないと思います。ライブラリーが自由に作ることができるのは、BSchでしょうか?

Fritzing

Friitzingと言うアプリです、ブレッドボードの回路、基板の製作などが出来ます eagleの小規模版の様です?


gEDAと言うアプリケーション

GSCHEM

使えるアプリケーションでしょう、これで工作用の回路図が作成できます:)



Arm Linux では、Qtbschがコンパイル出来ませんので、誰かやってみると良いのですが私にはそんな器用性を持っていませんので、ここは gEDAと言うアプリケーションを使って見ましょう
詳細はICEWMの使い方No5を参照下さい。Qtbschの様な自由性はありませんが、ないものねだりですのでArm Linuxではこれが使えます。そのうち
有志によってQtbschがArmでも使えると良いのですが、、、、



ICEWM の使い方:私なりのICEWMの使い方へ。。。 

Raspberrypi 4 Raspbian Buster で Bsch を使いましょう 但し wine 5です

このコロナの時期に急にRaspberrypi 4でもRaspbian Busterと Wine5 を使ってBschがインストール出来る様になったのです。Raspberrypi4がもっと好きになりました。ましてマリオもプレイできます。
Excelも操作できますし、何よりエミクロックが出来る様になりました。Tera-term、秀丸やCaludusサーキットなどもインストール出来ます。マイクロソフトの多くのアプリケーションも動作出来ます。



wine bsch raspbian

Raspbian Buster + Box86 + wine Bsch June 2021



Raspbian Buster and wine 5

Raspbian Buster + wine 5 and Raspberrypi 4 B 、 Bsch も動きます



Raspberrypi音楽サーバーの作り方 Bsch wine のインストールの説明 Raspbian Buster + Wine box86

Raspberrypi 3,4でも、Wine,Box86 を使ってBsch が使えますRaspbian でも Bschが使えます便利ですよ!!!



Bsch

drow circuit bt Bsch wine on Rasbian Buster raspberrypi4 B



Fedora Core 18 でコンパイルしたファイルが出てきましたので紹介します

記事:私のPCは現在はFedora Core 26を使っていますが、その前は FC22 その前は FC 20,そしてその前は FC 18を使っていました。その時に使っていた QtbschのV3のファイルがハードディスクの中から出てきました
のでその時のファイルを紹介します。これは著作権に問題があるかも知れません。ご自分で使う場合は問題がないことを信じます。
リンクを貼っておきますので、ダウンロードして使って見て下さい。QT4でコンパイルしてありますので、QT4のインストールが必要です。今回はテストの為にFedora Core 34 のLive メモリーの中からインストールして
動作確認をしました。普通に使える様です。もし64bit Linuxを使っている場合は使えると思います。ARMでは動作はしません、私は FedoraCore 34 を使いましたがUBUNTUやその他のディストリビューションでも大丈夫と思います。
Qlcoなども同梱しておきますので多分使えると思います。Live USB メモリーの中からコマンドラインで入力してでもインストールが出来ます、内容は水魚堂のソースをコンパイルしたファイルです


Qtbsch-binary Down Load
Qtbsch-FC18 tar.gz Down Load
Momonga Linux

その他はwindows用のバイナリーを水魚堂様からダウンロードして下さい。DLLもついておりますので注意して下さい。


Yamagata University FTP Packages
SRPMS ソース
Qtbsch 3V FC26で動作します

Qt 4,Qt 5をインストールして下さい。基本的にはqmakeもインストールして下さい。コンパイル済みバイナリーが入っています
解凍してホルダーの中のバイナリーをクリックするかパスを通して実行して下さい。これで開きます。
Linux LiveCD USBの場合はそれを起動してダウンロードして保存します。バイナリーを実行するとQtBschが開きます。


FC34 live memory

Live メモリーから動作させてFedora Core 34 Linux 上で表示させた、QtBsch です


Ubuntuでは、QT4がインストール出来ないと上の画像に出ていましたね、このライブLinuxはFedora 34ですので、Fedora 34の使用をお薦め致します、UBUNTUしかインストールしたことがないユーザーには打激と思います。
Ubuntu Linixから離れることをお薦めいたします。


old PC

Qtbsch Binary です


世の中にはBschをLinuxでないと駄目と言う人の為にバイナリー集を固めてあります。自作のライブラリー、既出のバイナリーをここに置いておきますので何の権限もなく置いて置くことをお許し下さい。
コンパイル済みのバイナリーは中のバイナリー実行ファイルをクリックしただけで動作します。ライブラリーは個人的に作ったライブラリー特に真空管アンプ用を固めてありますので使えると思います。
最近のテストではFedoraCore34でテストしましたが、正常に動作しますので当分は使えると思います。ソース付きですので自由にコンパイルしてみて下さい。tar.gzで固めてありますので
Linuxが使えるx86 64ビットのPCでないと使えません、Armでは使えませんのでご注意下さい。ラズパイの場合はWindows用のバイナリーをWineを使ってインストールして下さい。ライブラリーは
中の同梱したライブラリーが使えると思います。


Binary Qtbsch for PC Linux

Nanopi-Neo2Music Server の作り方

私の好きな第2の故郷 サンチャゴ・チリ

7th Avenue


De JH1DAS ex WB4ACI and ex WB4ACI/CE3

Single Ended Amplifier D.I.Y

How to build up Amplifier Single Ended Amplifier D.I.Y 2003-2023

Since 30th July 2004 and ( Last up Date 27th Aug 2023 ) from Yachiyo Chiba Japan