The amplifier made in China is made very beautifully, but please think that the performance is about 1/10.
The self-made amplifier is not beautiful, but its performance is several times higher than that made in China.
It's about the amplifier. : At first it was PMF-5WS, but KA054B57T came out of the parts box,
so I will make it with this. Then switch. This transformer has a maximum of 13H and PMF-5WS has a maximum of 18H.
However, it seems that the PMF-5WS does not have so much inductance when measured by Onnyo. As for the size, the KA57 has a smaller core, and if you use a thin wire to wind it in a sandwich, I think that the performance will improve in Kasuga.
I will use a naked transformer this time, but if I have an order, I plan to use a sealed PMF-5WS-TB. Kasuga's transformer is a very small transformer.
These transformers were purchased for some reason a few years before the Corona incident.
It is a thing. This is a prototype amp. The chassis is diverted from the chassis that I was planning to use for other amplifiers before.
If there is an order, the shape of the amplifier will be the shape at the beginning.I will try to test 3 type of small transformer for audio.
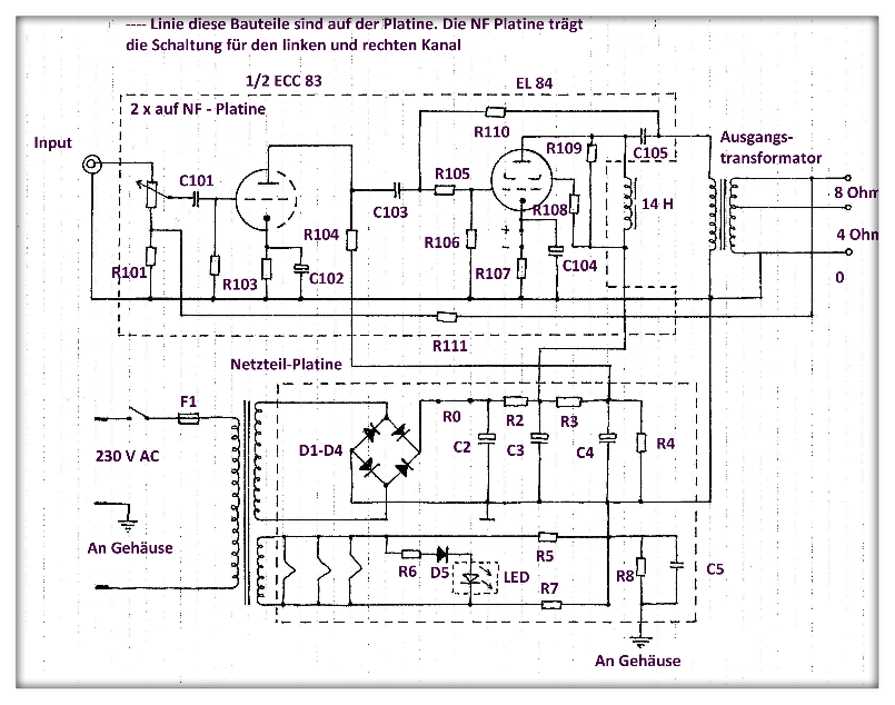
EL84 Single Ended Amplifier DIY
Amplifier is just this one like. Transformer is PMF-5WS or KA-054B57T By Kasuga Trans
Scemetic diagram for Para Feed
from out side of site
PMF 5WS by General Transformer Sales Co Japan made and new product PMF-5WS-TB
3 of them are same charactor but 7189 is a little bit higer power
It's time for this one to start building a 300B single-ended amp, while he's still motivated It'll start an EL84 single-parafeed amp
Just started para feed el84 single ended amplfier on 4th Jan 2022
USD $ 1900 dollars probably less than this price include shipping cost too
Para feed EL84 very small audio transformer 13H 60mA model is KA-54B57T by Kasuga Transformer Japan
General Transformer Sales Co .order made 20H 100mA