*  300B/2A3 SE Amplifier D.I.Y
Kaneta DAC

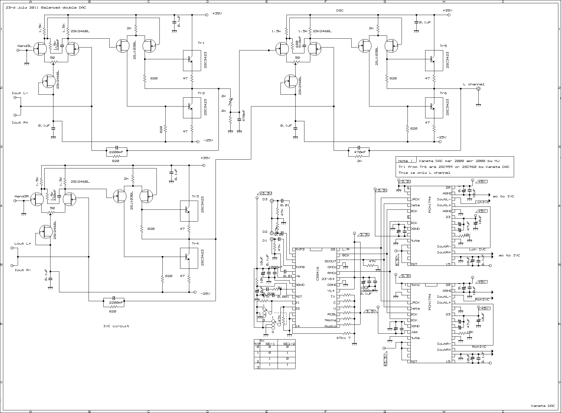
DAC circuit of Kaneta type DAC



7th Avenue


Single Ended Amplifier D.I.Y

How to build up Amplifier Single Ended Amplifier 2011