進化するYAHAアンプの世界
counter 7th July 2004
조선인을 쫓아내라
進化するYAHAアンプの世界
中国製の小型プリアンプの回路は殆どが高圧を使わない12V駆動のバッファー仕様のプリアンプです。つまり真空管プリアンプでは
ありません低圧では真空管は正常には動作しませんその旨を理解して中国製のプリアンプです。小さいぷりアンプですが内部は
これらのYahaアンプに似ている回路を使っています。全てではないと思いますがあまり変わらない回路と思います。それにブルーツースを
ついているだけのプリアンプに翻弄されないで下さい。しょせん中国製です。
Your OS of PC is
If did you see X11 means family of UNIX family ,even iphone , android are UNIX
ここ20年の間の問題
single-ended.com は妻の死から一年になります。NTTのレンタル料金を2倍にあげたことが原因で、支払いが出来ず
2025年8月31日で閉鎖します。残念ですが杜撰なGMOです仕方がなく終わります。なお機会があったらsingle-ended.orgで米国のサーバーから継続します。
Yaha とは、”Yet Another HybridAmp”ハイブリッドアンプの略とは?そしてYahooは「Yet Another Hierarchical Officious Oracle 」が意味なんです。
ガリバー旅行記に由来する略語は世の中に沢山あるわけです。La pu ta も同じです。ガリバー旅行記の中に出てくる天空都市の名です。LaPuta
私の得意なスペイン語ではパン助のことを言います。パン助とは夜を徘徊する職業を持つ女性の事です。大変 汚い言葉です。元々はガリバーが由来ですので何で
そんな名称にしてしまった ジョナサン・スウィフトさん(小説家)です。その時代にスペイン語はあったでしょうし困った事です。
ここで紹介するのは球のアンプになってしまいますが、DC/DCコンバーターが入っておりますので、
まあ、勘弁してください。ハイブリッド電源使用 管球ヘッドホーンアンプの紹介です。まずは、2009年以降にメーカーから製品として
売られている商品はもし、DC/DCコンバーターが入っていれば(ハイブリッドアンプも含めて)私のアイデアのコピーでしょう。
Yahaアンプはここ彼のサイト
先ずは、原典を作って見て下さい。無難な線はYahaアンプサイトを見てコピーする方が無難な作り方です。
どうしても私の様にやりたい方は自由に製作して下さい。入力回路にカップリングコンデンサーを入れないと動作はしません
それはバイアスがかからない為です。全ての真空管でそうなるかはやってみると良いと思います。0バイアスの真空管もありますので
必ずしもカップリングコンデンサーは必要ではありません、送信管などは必要はないと思います。
in English by Google
100 円ショップの名器
100円ショップの優秀な商品です。ネジを切るカッターと3mmのネジをチョキンと切ってしまいます。もうひとつは200円ですが、ケーブル被覆ストリッパーです。
この2つは優秀な工具です。カッターはケーブルを切る、ネジを切る、薄い鉄板を切ります。被覆ストリッパーは素晴らしい200円とは思えない出来です。
GoogleBot から外されて、と言う訳で検索に引っかからなくなりました。それでもBing,Ecosia.orgには完璧なほどヒットしてくれます。
その後、Googleに聞きました。サイトマップを更新してアップロードします。その後、Googleに登録をしますと数日以内に
Google botがやってくる様になります。DNSサーバーに登録するとか色々ありますが、それはサーバーを壊す可能性がありますので止めました。
レンタルサーバーにDNSの中にリンクを書き込むのは危険性大ですので、その手法はやめた方が良いと思います、サイトマップはサードパーティーでも作成して
これます。Googleでも無償で作成してくれます。sitemap.xmlです。ベテランのプログラマーならEDITORを使って作成する事も出来ます。が、ここはGoogleに作成
していただきます。sitemap.orgと言うサイトもありますのでそれを使っても良いと思います。sitemapをアップロードすると他のロボットも来ます。
後はヘッダーの中にサイトに関係する固有名詞を沢山記載しておくことです。
不具合が出て1週間ほどで再度 Googleボットが来る様になりました。一日に10回以上の巡回が来る様になると思います。
ベルソスの WISH VS-5700WR を家内が汚いと言って大掃除した後吸わない
この掃除機楽天で5000円で購入しました。前の掃除機は良かったのですが、引っ越しのサカイが持って行ってしまったのです。無くなった物は高価なフィギュアの女の子の人形です。妻の宝物でした。
それで資金もないために掃除機を購入しました。半年使って吸い込む力が弱い為に分解掃除をしました。と言っても妻がサイクロン・フィルターを水洗いしたのです。組み立てて吸わないのでした。
この形式の掃除機は雨後の筍の様に沢山売られています。そうですねSIROCAで私が開発した掃除機です。モックを改善しただけですが、それ以降多くのメーカーで販売されたのです。
何と言う事でしょうか? 日本のファブレスメーカーはハイエナの様です。夏に使うポータブル扇風機の解析も私がやったのです。ヒットを沢山出しても解雇になりました。
フィルターの組み立てで失敗しました。風の通るルートが悪く吸い込みが悪かったのです。フィルターを取り付ける時に画像の様グレーのサイクロンフィルターを外側の透明のケースの風穴に
合う様に取り付けます。これで修理は終わりです。ロックが硬くて分解しにくい掃除機ですが分解出来るとほっとしてどの様についていたかわかりませんでした。
考え余裕があれば簡単に正常に組み上がります。それでOKでした。画像参照の事 ついでに、蓋についているダスト・フィルター(円形)には綿埃が沢山ついると思います
水洗いして、歯ブラシで綿ぼこりを綺麗に除去します。取れない場合は洗った状態で何か板状の場所を見つけてフィルターを手に持って叩いて下さい。水で固まった綿ぼこりが
叩いたことにより落ちると思います。これで綿ぼこりは固まった物が綺麗に落ちますので、後は天日で乾燥して修理は終わりです。
これも入手が可能であれば新しい物に交換すると良いと思います。これらはどこの有名なメーカーの製品でも同様に清掃、修理します。
このフィルター(フエルト製)を綺麗に清掃します。向こう側が透けて見えるほど綺麗にする
注意点:1)ホースの先を手で塞ぐと強い吸い込みがあること 2) ゴミ収容ケースが透明プラスチック(ABS)ですが、綿ぼこりがクルクル回転していればOKです。サイクロンですので
綿ぼこりが渦状に回転していない場合は故障しています。99%はゴミがホースの中に詰まっているのが原因です。
グレーの内側のフィルターを外の風穴に合う様に取り付けて掃除機に組み込んで終わりです。これがうっかりして合わないと風が吸い込みませんまた、本体にあるパッキングを新品にした方が良いかも知れません。
でもこのままでもOKと思います。風が抜けない様にビニールテープなどで風漏れを少なくした方が良いかも知れません。しかしながら、まだ吸う力が弱い??。
ホースの付け根と言うかその部分に多くのゴミが溜まります。その部分は取り外し出来ない構造で窓でも付けてあればお客様がご自分で清掃が出来ます。
構造の悪さです。ここに大きめのゴミが溜まってしまいます。ホースを根っこから外してその部分の溜まり場に細い針金などでゴミを取り出すと
威勢よくゴミを吸い取る様になります。私だったらこんな設計にはしませんが、まあ仕方がありません。ゴミが貯まる構造ですので綺麗にしておきましょう。
スマートフォン でデザリングする< 安全ですが、遅い
在日朝鮮人にNTT回線をハッキングされて、データーの吸引をされてしまったのです。これがNTT回線の一番弱い点です。何か重たいとか、電源が切れにくいのです。
それは端末のMDM機器がつながっているのです。こんな事をやる在日朝鮮人のグループ、正確には佐倉市西志津コアハウジングの小川達也とそのNTTグループです。
端末をNTT回線につなぐ行為はUR賃貸高津団地 平山所長が認可しているのです。これは公衆通信法違反になります。2年以上の懲役となります。
UR賃貸が許可しているから出来る高津団地 1−13−213号に私の契約回線を迂回しているから出来る芸当です。PCのデーター吸い込むや
家庭LANに保存してある音楽を使う行為は著作権法違反でもあります。これをUR高津団地平山所長と、澤田商店 澤田誠一郎とコアハウジング 小川兄弟と
上志津1621−7レジデンス門 101のIT青年が行っている詐欺行為です。
判ったことは、AU等のスマートフォンを使ってデザリングをすれば良い事がわかりました。つまりホームルーターを使えば良いのです。
NTTは考えが狭くそんな事は出来ないのです。元国営の企業は考えが狭いのです。しかりGMOも同様です。デザリングはWIFI ,Bluetoothと
USBケーブル接続があります。USBケーブル接続は快適な通信環境が構築出来ますし、在日糞集団に邪魔されないでネットが出来ます。
最近の動向としてNanopi-neo2が生産中止をなりました。国内で残っている販売されているワンボードはNanopi系はnanopi-neoのみです
Nanopi-neoを使った音楽サーバーの製作です。毎日この32bit SBCを使っています。でも使えます。一例を紹介しましょう。
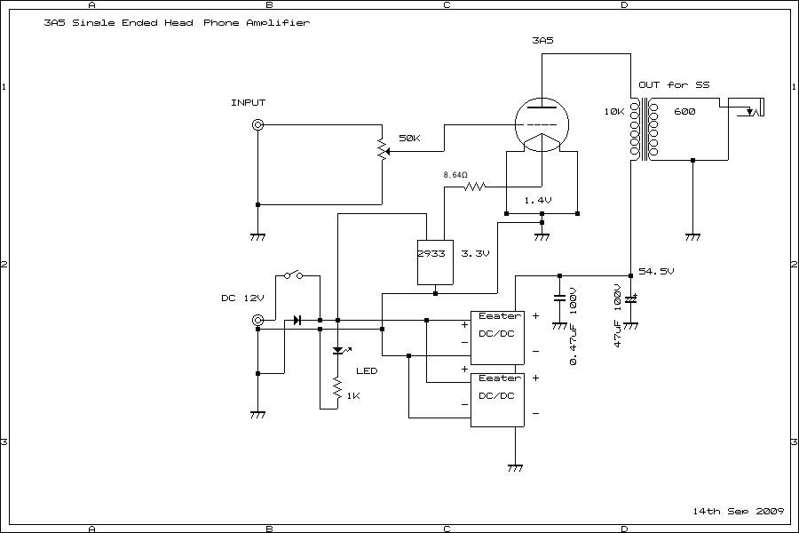
その後のYaha アンプ
終段を3A5しました。直熱管、電池管の3A5です。正確には直熱3極複合管(電池管)となります。
内部及び外部の模様は以下になります。これも-2ボルト位のマイナスのバイアスをかけると良いのですが
元の電源がACアダプターから供給される+12Vですから余裕がありません。よってこれも0 バイアスとなり
ました。+30のB電圧では、音を大きくするとかなり歪みます。その後は、ほっぽらかしとなりました。
2009年のはじめでした。
なかみは上の様になります。2つのトランスとDC/DCコンバーターです。フィラメント用の
3端子レギュレーターです。直列で2.8Vですのでダイオードを直列に入れています。
その後、
回路図ですが、以下となりました。DC/DCコンバーターは直列に入れて+54.5Vとなりました。
0 バイアスですが、とても明るい、ワイドな音で、+Bをほんのちょっとあがっただけでかなり改善しました。
とても歪み感の少ない音ですが、1段ですのでパワー不足気味です。この世界でもドライバーの能率が高い方が
良いにきまっています。3極直熱管シングルの音が出ています。欲しくなる一台と思います。
Yahaアンプの様なICで出力する無意味なアンプじゃなく本格的な真空管ヘッドホーンアンプです。
S/N も良いしヘッドホーン駆動感も素晴らしく大変良い音です。無帰還直熱3極管の音です。
RCA 3A5 はサンエイ電機、クラシックコンポーネントなどで求めることが出来ます。
DC/DCコンバーターは1ユニット1100円程度です、この場合2個必要です、千石電子で購入しました。
びっくりするほど良い音がします。弦の系統、バイオリンの弦がしなった音色や、
ピアノの低域も素晴らしく、送信管らしい音が出ます。女性のボーカルがなんとも言えません。高級ヘッド
ホーンで聴きたくなります。5Vの900円のACアダプターで鳴っているところです。中に2つのDC/DC
コンバーターで+Bを54.5Vに持ち上げていますのでACアダプターはDC+5V以上あれば何でも構いません。
フィラメント電圧は最初は直流の2.8Vで点火していたのですがプレート電流が左右のフィラメントで電位差
が発生するため、おのずから音が左右レベル・バランスが違ってきてしまうため、センターがずれました。
PIN上では1と7をショートしてピンの4番から、1.4Vの電圧を供給するとセンターに定位がかわりました。
直熱管の300Bなどで、直流点火をしますとフィラメントが片側がよく光ってもう一方が暗い経験したかたが
いると思いますが、直流点火の弊害です。交流点火ではこの様な問題は少なくなります。
どこかのサイトでフィラメントの電圧で特性が違うと記載してありましが、あの方法で給電すると当然そんな結果が出ると思います。
フィラメントの真ん中から振り分けないとうまくいかないのではと?思います。真ん中が+で両サイドがーです。若しくは1本の真空管でRチャンネルを組み
もう一つでLチャンネルを組む方法です。2本が必要ですが、1本でプッシュ若しくはパラシングルも良いと思います。どうしても1本でステレオにすると
レベルのアンバランスが生じてしまいます。上に言う様に1.4Vで作動する限り問題はありません。
大型送信管などでは使っている波長が短いために、フィラメントの片方減りが生じるためにフィラメント・
チョークなるものを使う手法があります。音は? Yaha オリジナルよりは良いと思いますし半導体アンプじゃ
ないので、インパクトは絶大でしょう。+Bを何とか上げてどんな球でも使えたらもっと良いと思います。
管球式 ヘッドホーンアンプ 2台
ECL82 全段差動プッシュプル--ヘッドホーン・アンプ1--
5687 全段作動プッシュプル--ヘッドホーン・アンプ2--
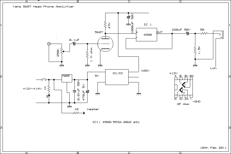
Yaha アンプでも作ってみましょうか?
Yaha アンプをまじめに作ってみましょう。使用 真空管は5687を使います。まずは、ぺルケ氏のHPを参考にして作ることに
します。0バイアス付近では、綺麗な音のアンプを作る事は難しいのですが、まずは、製作して見ます。6th Feb 2011
ひとまず、回路図は以下の様になります。多少の変更をします。+Bは24Vです。
このアンプのミソは入力に入っている、0.1uFのコンデンサーと1MΩの抵抗にあります。この簡単なネットワークがバイアスを決定します。
ぺルケ氏いわく、初速電流領域で発生するマイナスの電圧を利用します。これがないとこのアンプは動きません、つまり音が出ません。
もっとも直線性の悪い領域です。こんなところで音を出すのですから、音が良いわけがありませんが、
これを利用します。(でも、音とは不思議なもので、結構音が良い?のです。)
初速電流 の説明
ぺルケ氏のサイトPerche氏の Yaha説明より
を参照しました。上の回路図では、プレート電圧は、7V程度になりました。バイアスは0.6V程度なのですが、5687のばらつきで
二つの3極管の特性が違っており、数本テストしても左右が同じとは、ならず、22Kの負荷抵抗では、片方が鳴って片方が
鳴らないと、不具合が出てきました。22Kの負荷の場合、歪みも大変少なく、低域の締りもかなり良くとても綺麗な音ですが
固定バイアスとして個々のチャンネルのバイアスを負電源で調整した方が充実した音が得られると思います。
マイナス電源は最近、便利に販売されている、マイナス電源用ICを利用出来ると思います。数Vで良いのでそれが、良いのではないか?
と思います。これは、このあとの宿題としましょう。まずは、2号機をお待ち下さい。
今回のアンプの音は、まあ良いのではないかと思います。ヘッドホーンを高級タイプにすれば、もっと良くなると思います。
2号機の計画、とりあえず、以下の回路を考えました
まずは、上の様な回路を考えてみました。Yaha の1号機とあまり変わりませんが、まずは、持っている真空管の関係で
上の回路の様にしました。24Vは中国製のDC/DCコンバータータイプのACアダプターを使います。
(秋月電子で600円程度で売られています)問題はたった0.5Aですので、6N1Pの場合は問題ありと思えます。
もしかすると問題はないかも知れません。
回路図は、張り合わせの様なものです。真空管は、6DJ8系を使います。このタイプの真空管は沢山ありますので、
へたっていても結構、何でも挿さりますので、今回はこの球を使うとします。
固定バイアスを使うため、マイナスの電源が必要です。マイナスの電源はLTC1144CN8を使って、発生させます。このICで発振をさせて、
マイナス接続のコンデンサーに電圧をチャージすると言った簡易DC/DCコンバーターのICです。入力の電圧に対してマイナスの電圧を発生
させる事が出来るそうです。15V入力すると、-15Vが発生します。これに-8Vの三端子で固定バイアスの電圧にします。
まずは、実験次第ですので、逐次このページに記載しようと思います。11st Feb 2011 Lagarto
LTC1144CN8LTC1144 のスペック
LTC1144CN8の使い方と簡単な応用
LTC1144CN8は、とても良く出来た、ICであると思います。容易に良質なマイナスの電源を作ることができますが、
50mAが最大です、価格も300円くらいです。このICは、秋葉原の秋月電子で求めることが出来ます。利用度は高いICです。
結局は上の回路図になると思います。回路は定電流型のアンプになります。出力コンデンサーは+ーの15Vに振っていますので
必要はないと思いますが、好みによってつけるとします。
6DJ8 Yaha Ver No2 ヘッドホーンアンプ(未完成)
組み立て中(未完成)
さて、地震とか、本職とか、色々な事があって、色々なプランが出来ません。ヘッドホーンアンプも同様ですが、
夜は、疲れきっており、せいぜい、外国の掲示板に投稿する程度で、中々 スペアタイムでも半田ゴテを握る気になりません。
そのうち出来るでしょう。外国のファンからも、真空管アンプの再開はいつになりますか?と、メールをいただいています。
右上の黒いDVD プレーヤーは中国製でBM Audio Labの友人から借りたもの、数十枚あるHDCDの再生には
欠かせない、マシンである。まだ市販されていないらしく、詳細はわからないが、CPRMも再生できるし、勿論 DVDも
最近のモデルの拡張子の音を再生できる。安価らしく、カーオーディオ用だが、家庭でも十分使える。特にHDCDなど
の再生が出来るのは、オーディオマニアには、魅力的である。SPDIF端子が出ていたらもっと良いと思う。自作DAC
のテスト等もできるのであるが、この会社では、だいぶ前にDV3388と言うSPDIF端子が出ているプレーヤーが
あったが、今でも自作DACをつなげて音楽とDVD画像を楽しませてくれている。
チリの友人が最近送ってきた、Yahaアンプの写真、色々メールでやり取りをして高圧を使わない
真空管アンプと言うことで、ヤハアンプの製作を奨めました。
音については、とても気に入っているとの事でした。詳細は英文ですが以下のサイトをご覧下さい。
第2作目は以下となります。
No2 Yaha アンプと英国製、パッシブ・プリ
from Chile by Mr Iglesias
Digital USB DAC Yaha ヘッドフォーンアンプの製作 計画中!!!!!
安価なUSB DAC完成品を利用した、DAC USB YAHA ヘッドフォーンアンプの製作です。一応 大まかな回路図を上に載せてあります。製作時にはアナログ入力も付加して
入力は2系統にしようと思います。USB DAC はアイテンドウのUSB DACを使うことにします。完成品でも950円の安価さですが、性能は高価な基板キットのものと同様の回路構成を使って
います。
秋月でも同様な基板があります。また、アイテンドウマウント済み SPDIF基板が税込み完成基板が950円なのです。入力はUSB角型のコネクタで、出力はSPDIF 2系統 光とメタルケーブルの2系統
そして、アナログ出力が1系統のものです。950円と言う価格はこの基板を使って色々な実験が出来るのではないかと思います。USBデジタル入力のYAHA アンプしかり
色々なものが簡単に出きると思います。店の中は細かい部品が沢山あり、フラットICのアダプター、豊富なIC、半導体、PICマイコン、PICマイコンプログラム基板など
何でもあります。まずは、訪問をすることをお勧め致します。Aitendo 楽しい電子工作 です。
場所は、秋葉原、まずは、ネットの情報を参考にして欲しいと思います。来店には必ず、スマートフォーンと虫眼鏡を持参することです。とにかく細かい有用な部品が沢山
置いてあります。綺麗に整頓はされているのですが、二人のお嬢さんでの手を借りずに、効率良く部品を探すには、検索の出来るスマートフォンと虫眼鏡が必需品となります。
兎に角、電子工作に必要な部品は安価で何でも見つける事が出来そうです。千石より、秋月より安いのですから、あとはスキルさえあれば、何でも作れそうです。11stMay 2013
ただないものはないが、有用なものが大変 多いのが特徴です。
最終的には、上の回路になりましたが、まだ満足な回路ではありませんが、かなり音が良くなりました。余計なものをつけないとあるそうですが、DC・DCコンバータくらいは、良いでしょう。
これで、音は格段違って聞こえますし、どうせ、マイナス電源があるのですから、OPAMPの入力は、Cでカットしました。数ミリ・ボルトの中点となりますので、本来は出力のコンデンサーはいらないのですが
気持ちが悪いのでつけてあります。弁慶の寄せ集めで、NFBもかけました。もっとすっきり、歪み感の少ない音になりました。どうせ、直線性の悪い部分ですので、もう少し+Bを上げたらこれを改善出来ると
思います。24VのACアダプターがありますので、それを使おうと思います。これで、多少回路が変ってきます。ちなみにグリッド・バイアスは -0.56 V です。
Yaha V3 テスト中です、+12Vで試験しています 18th May 2013
Fedora Core 18 Linux by Gxine(ソースをコンパイルしたバイナリー) で、テスト中 Windows 7でも自動認識します
You Tube を再生中です by Smplayer(ソースをコンパイルしたバイナリー) Linux
完成間近、 USB Yaha アンプ ちょっと一味違うものであると信じています
Up version of Yaha Head Phone Amplifier May 23rd 2013 from Yokohama
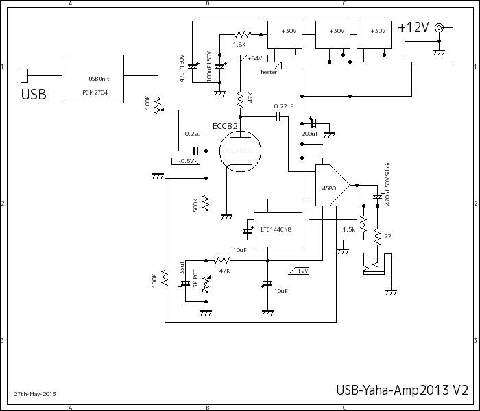
まずは、上の回路で実験です。秋月で販売しているDC・DCコンバータを3つシリーズにしたものを+Bに入れました。いきなり、
+Bに入れるとかなりひどいスイッチング・ノイズが載って音になりませんでした。そこで、π型のフィルターを入れることにすます、47uF150V+1.8K+100uF150Vで、ノイズは綺麗になり、そこから出てきた音はとても
澄んだ音でした。アタックも良いし、ゼロバイアスに近い音とは信じがたい音が出てきました。あたりまえですが、これが+B高圧の威力です。詰めればもっと音が良くなることを予測できます。
π型のフィルターは入力側は必ず47uF150Vを使って下さい。1.8 KΩ 2系統の入力の消費電流でも数ミリアンペアーですので、スイッチングノイズの少ない値をカットアンドトライで求めて下さい。
せっかくですが、もう正式のYahaアンプには戻ることはできそうもありません。どうしても、歪み感のあるオリジナル Yahaアンプがお好きなのであったら別ものですが、?
繊細さを感じさせられる、キメの細かい上品な音です。尚、ヘッドホーンはSony MDR-D33を使用しています。オーディオテクニカなどのハイエンドモデルのヘッドホーンで使ったらもっと良いと思います。
下の回路V3はもっと良い音が出ると思います。ちなみに、DC/DCコンバーターの型番はMCW03 Series MCW03-12D15(MINMAX製)となります。単価は650円です。3つシリーズで89Vとなります。
このコンバーターを利用して電池管の並3などのラジオや、プリアンプなども製作可能でしょう。それもACトランスは必要はなく、ACアダプター1個で、ラジオなどを製作できそうです。
勿論 電池管を使用した、HiFIアンプなども製作可能でしょう。このDC/DCコンバーターの仕様は付属の説明書に記載されており、この場合は外付けコンデンサーは最大で47uFとなっており、1個の場合の電流規格は
100mAと表示されています。100mAもあれば、真空管アンプの世界では十分な電源であると思います。ただし、ノイズフィギィアーの問題が出てきます。
言わば心臓部です、DC/DCコンバータです 1個 20X10X10 mm の大きさです イータ電子のものより小型で価格も性能も上です
Aitendo には上の様なブロックもあります、大変興味あります 12VDCから300V DCを得るブロックです AKIT-150V34063 600円
Aitendo 高圧基板キット600円を使った 24Bit DAC です、真空管使用ですが+12Vで動作します
300B シングルアンプと24bit DAC(電源は+12Vから160Vへ昇圧するアイテンドウの基板使用)
高圧部を使った何か?もっと発展する応用回路の実験 AKIT-150V34063の応用です
ここを注目して下さい。安価なアイテンドウのキット基板を使った真空管プリアンプとヘッドホーンアンプとFN1242A 真空管DACの実験など2nd Dic 2013記入
補足 アイテンドウ
アイテンドウには、あらゆるものが置いてあります。マイコンの基板や、PC周辺機器の基板 何でもあります。秋葉原で一番 有望なお店であると思います。特に実験が好きな人や、プログラムの書ける人などには
かなり有用なお店であると思います。中国製であるからですが、より安価です。私はオーディオにしか特化していませんが、PCのプログラムに詳しい人がおれば周辺機器を製作するにはとっておきのお店であると思います。
上のミニチュア真空管はたったの350円です。名称は2P3 で3S4と互換の直熱5極管です。8K でプレート電圧90Vでシングルで0.27Wほどの出力を得られるとデータに記載されておりその時の歪み率 12%ですので、
実際は0.1 W 位でしょう、プッシュプルで0.5 Wは過酷かも知れないが出るかも知れません。 3S4 の値段は3500円程度ですが、この真空管はたったの350円です。ドライバーには2SK30などが使えそうです。
全段差動にするとパワーがとれませんので、普通のプッシュプルにすると良いと思います。その他の結構高額な真空管も中国の製造番号で名を振られており新管としてあります。価格も低い為数ワットのアンプも1万円以内で
製作が可能であるともいます。
3S4 を検索していましたら、面白いサイト発見、珍国際の隠れ家
チンさんが、色々なグッズを紹介するサイトです。てともユーモアで大笑いして拝見しました。どうも注意して見るとこの人も電信マンですの?マニピレータが見え隠れしています。
以下がその光景です。重たいので時間をかけて下さい。デジカメで撮った映像AVIをAVIdemuxと言うLinux用のアプリでMP4に変換しています。下の画面とその下がMP4の画面です。
回路図も紹介されていますので、シングルアンプを作ってみましょう。
MP4変換はこんな具合で出来ますし、Videoの編集も出来る極め付けのアプリです
このサイトのサーバは遅い為上の画像をNTTCのサーバーにアップロードして表示しています
学研の真空管アンプを何台も作ったとか紹介されています、大変好感度なサイトです
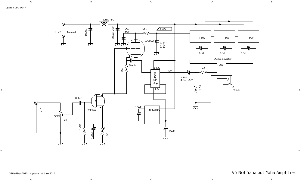
Something new Not Yaha Amplifier but Yaha Amplifier
Not Yaha Amplifier but one of Yaha Amplifier 25th May 2013
上の回路図上の左上部にある、50~100uHのトロイダルに巻いたRFCですが、これがないと、スイッチングACアダプターを使うとブーという、バックランドにノイズガ張り付いています。
ACアダプターに大きなコンデンサーをつけようが、ノイズが載っているのですが、この様に、簡単なチョークをπ型に付けることにより、かなり効果が良く、10mV以下にノイズを抑えることができました。
ヘッドホーンの能率が良いとバックグランドにあるノイズは無視できません。トロイダルコアは、内径7ミリ程度、外径19ミリ程度のコアに0.8Φ程度のホルマル線を24回疎巻にしたものです。コア色は黄色
スイッチングACアダプターは大変、安価ですが、問題はスイッチングノイズがあり、何にでも使えるわけではありません。特にオーディオでは、ハムとして聞こえるので、ご注意を!!!
上の回路で、かなり音が良くなってきました。
線から外れた、進化したYAHA アンプの回路図です。ぺルケ氏に右へならいで、FETにバッファーをつけました
Plays You tube by New Yaha Amp
一台欲しくなる音のYahaアンプであると思います。あとは、煮詰めて、もう少し吟味して回路を設定しようと思います。とても快い音です。高圧をかけていますので、あたりまえでしょう。
まして、下側はFETですし、不安定要素はありません。後ほど綺麗なタカチのアルミサッシのケースに入れようと思います。+12V のトロイダル周辺のコンデンサーは1000uF以上のものを入れると良いと思います。
真空管は6189Wが良い様です。とても良い響きをしています。L1とD1はノイズが高い場合に入れて下さい。もし作るならですが?スパイクノイズが大変少なくなります。30KHzあたりがDC/DCコンバータの周波数です。
50Hz,100Hzなどの一般家庭電気と違い、このリップルはなかなか除去できません、高い周波数である為でしょう。一応 出力はオペアンプによりプッシュプルになっておりますので、雑音のリスクは少なくなると思います。
テスト中のYAHA 高圧モードのヘッドほーんアンプ、歪み感の大変少ない仕上がりです
すべてを繋いで、先ずはテストです。CDとYoutubeでPC(USB)からのテストです。歪み感のとても低い音で、市販の製品と何も引けを取らない物となったと思います。高圧を使っていることや、
入力側が、半導体ですので、果たしてYAHAアンプと言えるか不明ですが、この様なものを一台持っていても良い気になるヘッドホーンアンプと思います。これらを、タカチのHEN110420Sアルミケースに
設定するつもりです。とても綺麗なヘッドホーンアンプになると思います。ご一考を、なお、ソースは VPCJ2 Sony Vaio USB 入力 / OSは、Fedora Core 18 64bit version Linux :29June2013wrote
その後のYaha アンプ 高圧部は90Vのままです。そのうち、オペ ICも取り外して、+12Vで駆動の真空管ヘッドホーンアンプにしようと思います
2枚 写真を紹介しておきましょう、USBとアナログ入力を持っております。
ここで、ちょっと違うのは高価なイタリア製のYahaアンプと違うのは勿論 入力回路は半導体で、ドライバーは真空管そしてヘッドホーンアンプはオペICです。
ごまかしの、Yahaアンプではないところにミソがあります。まずは、高価なヘッドホーンを用意して、聴いてみて下さい。USBはしょせん16ビットですので、しかたがありませんが、素晴らしい音間違いなしです。
音 いいんだぞーーー!! 作ってみなさい 、、もっと欲ばって、もっと良くしましょう !!!
Yaha High voltage Version ECC82
Back Side USB and Unbalanced input 駆動電圧は+12V のアダプター 内部は+90Vまで昇圧して使用, R/L 逆になって取り付けたあ、、、、
上部から見た高圧型Yaha ?アンプ 、ユニバーサル基板に組みました
inside of Yaha new High volatge version B+90Vを使った Yahaアンプの中身です拡大写真
USB と アナログ入力を装備した高圧バージョンのYaha ヘッドホーンアンプです Oct 2013
ヘッドホーンは比較的 高価なものを使って下さい。最初はオペアンプにLT1364を使っていたのですが、発振気味で、ICもかなり熱くなりますので、そこらへんに転がっていた、4580などを使っています。こんな程度が無難であろうと
思います。低域よりになりました、安定しておりますし、オペアンプ部は普通のYahaアンプと同様に、色々な音を楽しみながら試聴することをお勧め致します。ゲインオーバー気味ですので、パソコン側でアッテネータを調整して試すこと
をすることが良いと思います。オペアンプの出力側は+ーの電源を使っていますので、0ボルトと言うか数ミリボルトが出ていますがあまり気持ちの良いものではありませんので、シルミックを直列に入れてあります。
ここではあまり音は変わりませんが、気持ちの問題で、何か良いカップリングを入れると良いと思います。真空管はECC802S JJが良いと思います、これも好みの問題です。好きな球を使って下さい。
確かにへなちょこな、Yaha アンプとは格段に音が良いと思います。これは勿論 真空管の動作電圧が高い為です。実験して、気に入ったら、綺麗な箱を用意して使って見てください。
尚、USBで鳴る 71A/12A コンパチブル・シングル・エンド・アンプは以下になります。
71Aシングルアンプ 前田淳子バージョンの注文アンプ USBとアナルグ入力付き少電力パワーアンプ の紹介
音は良い、、一台 欲しいとは思いませんか? 小さな12V ACアダプターで鳴らしています!!! 高圧を使っているので音は良い!!!
やっと出来ました、まだ満足ではありませんが、このヘッドホーンアンプすごく良い音します、16ビットとは信じがたい音がします。
多少の宿題はありますが 100点満点で言えば80%は行くと思います。ぜひ試作をお勧め致します。:) オペアンプの種類と真空管でも音の傾向を変える事が出来るのはかなりのメリットです。
Music Server の構築
最近、ちょっとした話題に載っているのが、ミュージック・サーバーです。Linuxベースにしたディストリ・ビューションが沢山出ております。 Vortexbox,Voyage,Defile,Ubuntu-Studio,Free-NAS その他
DSDを搭載したAudio Phile Linux などがあります。比較的新しいPC つまりSATAを使ったPCがあればそれらをインストール出来ます。またUbuntu-MPDが良いと言われています。Ubuntuの最新バージョンでMPDを
インストールしたLinuxはDSDの再生が可能になっています。これらのOSにはMPD 0.7以上のファイルがインストールされておりそれらの再生を可能にしているとのことです。
古いPC(IDE ATAPI)の場合カーネルの関係でそれらをインストールできませんが 古いバージョンのLinux をダウンロードしてインストールすることにより、ファイルサーバーを構築できますし、100ギガ程度のHDDが
あれば、十分ファイルサーバとして役にたってくれると思います。Voyage を使ったNASでも構いませんし、一般のLinux を使ったファイルサーバでも音楽専用に使うこともできます。勿論これは、音楽ファイルに限った
ことはなく、ドキュメントなどのファイルを保存しておくことも出来ます。
私の場合は、Linuxを使ったSambaサーバを使っています。それこそ、10年以上も前の非力なPCを使っています。画像は出る必要はなくコントーロールはワークステーション(机のPC)から行っています。
細かいことは、「私なりのICEWM の使い方No4」に多少アップしてあります。古いPC,使わなくなったPCがどこの家にもあると思います。それをファイルサーバーとして構築したら良いと思います。時間さえあれば、
有用なファイルサーバーが比較的簡単に出来上がります。比較的新しいPCがあったら、ミュージック・サーバの利用をおすすめします。これらの特徴は、CDを入れると、勝手にリッピングしてくれ、保存します。
ファイルサーバの場合はクライエント側でリッピングしてファイルをサーバー側で保存します。Vortexbox とVoyage が今 流行している時のOSです。
2つ重要な点は 1)ASIO 対応であること 2) DSD対応であることなどです。ASIO対応は Foobar2000 ,Mplayer などです。プラグインをインストールすることにより対応になります。
Sound getting from File Server with LAN,File server are Linux using at home こんな感じです
Vortexbox Vortexbox Music Server
Dephile Dephile Music Server
Voyage MPDVoyage MPD Music Server
Audio PhileAudio Phile Linux Music Server
MT DAAPD FireFly Music Server
DAAPD FireFly Music Server
その他、結構沢山あります。FreeNASとかも同様に使えます。製品ではかなりあると思いますが、古いPCを流用するには以上のディストリビューションが有名です。
最新では、CubieTruck などがあります。UBUNTU 最新版、Fedora Core20 Linuxあたりからになります。
アイテンドーのスペアナ付きのデジタル・ラジオ 980円
Aitendo R820T デジタル・受信機 980円 Aitendo R820T
上に見える様に、スペアナ付きのデジタル・ラジオです。まさしくSDRです。受信の感度はFM 受信帯で使う限りかなり感度は良いと思います。ステレオです。全モードですのでアマチュア無線を聞くことができます。
これで980円ですが、ドライバーと取説はありませんので、ネットで検索してドライバーをダウンロードします。今のところウインドウズ用のみですが、何かLinux でもソースをコンパイルできるとのことです。
つまり周辺のインターフェースをコンパイルできるそうです。ハム用にはHDSDRと言うアプリケーションを検索でヒットします。多バンド用にアレンジさせあり、ハム用です。
まずは、Linux ユーザーですのでユックリとコンパイルでもしましょう。980円ですのであっても良いGoodsであると思います。
画面を立ち上げると上部左にUSB カードの選択(R820T)があり、Configure ボタンを押すと、メニューが出てきます。その中に感度調整があります。ゲインを上げると、28Mhz以上、50Mhzに至るハムバンドが聞こえてきます。
試しに50.1 Mhzでトランシーバ Yaesu FT450Dのチューンをすると、かなりのSで電波が出ていることを確認できました。これモニターにはとても良いToolであると思います。これがたったの980円です。
ただ、帯域上に強いパイロットが出ていますので、もしかするとローカル(局部発振)の周波数若しくはダイレクト・コンバーションの可能性があります。こんなの一つあると便利です。
VIDEO
Ham バンドで使っている例です >
RaspBerry Pi +B と 24bit SPDIFの 雑誌 付録の基板
これで、MUsic サーバを作ることができます。勿論 Linux となりますが、今回は 若松で、Raspberry Pi +B です。写真は 最初のバージョンですが、+Bでは、USB端子が4つ ついています。
これにsambaとVoyage などをインストールして、Music サーバーとして使います。GPIO端子が出ていますので、プログラムを書くことができる人は、これでアプリの開発もできます。
そして、2週間ほど前にネットで見た、DigiFiと言う雑誌の興味あるUSB >> SPDIF 24bit アダプターとして、FN1242A DAC として使います。PCM2704 では16bit しか使えませんので、これが
あれば、24bit の再生が出来ます。
これはアキバのe-earphoneで見つけましたが、この雑誌 山の様においてありました。ヘッドフォーンもヘッドフォーンアンプもガキも多い店でした。
俺のYaha アンプ 勝てるなと思ったのは、言うまでもありませんが、この基板は、
勿論 私のYaha like ヘッドフォーンアンプに使えます。こう言うのを待っていました。UDIの様に高価な基板は購入出来る人も多くないと思いますので、こんなのを欲しかったのです。
まずは、使ってみることにしましょう。ここまで、2014.7th.Sep記載
Raspberry pi +B は秋葉原の若松で入手しました。デモもやっていました。これは、行けると思いました。(^^)詳しくは、私のLinuxの紹介のサイトから RaspBerry PiB+ で紹介
します。Yahaアンプと組み込むのも良いと思いますが、音楽(Music Server)としては、素晴らしいものがあります。モニターも周辺機器がなくてもPC一台あれば設定は可能ですし音楽のソースの機器として使うには、1級品であると思います。
ぜひ手持ちのDACをつないでも良いし2000円前後のUSB DACをつないでも良いと思います。Volumio,RuneAudio などのMusic サーバー専用のOSがあります。使い方(用途)は絶大であろうと思います。
DAC 次第では、DSDの再生も出来ます。
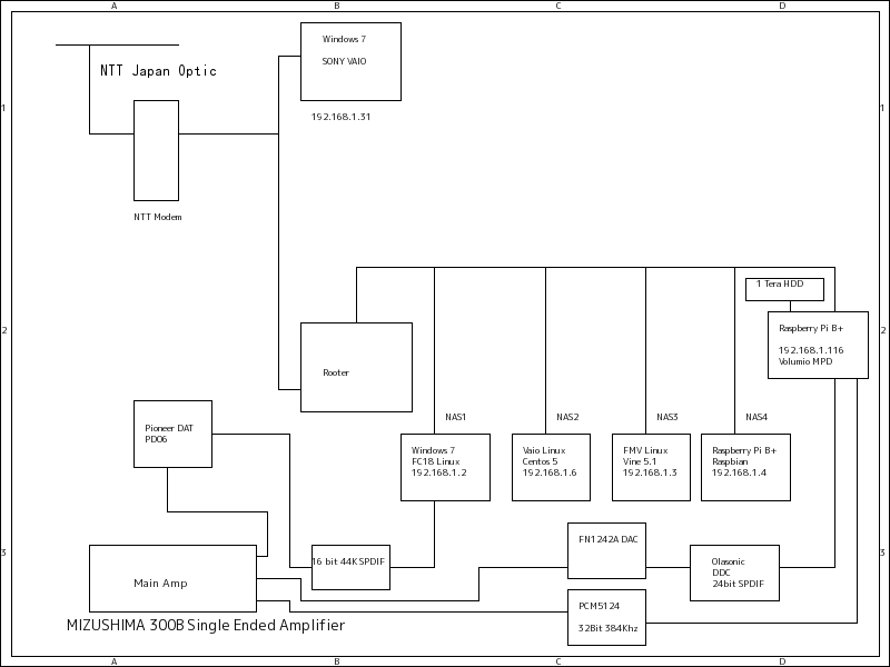
私の住んでいるところの、家庭内LAN
Raspberry Pi B+ I2S DACI2S DAC の製作
Raspberry Pi B+ を使った I2S DAC PCM5102a の制作の紹介です。音が良いと評判のICを使っています。 >
その後のYaha アンプ
Aitendo の 16bit USB DAC これ980円 SPDIF出力もついており、光出力もついている
入力はUSBだけのyaha アンプ
DACとECC82を取り付け,その後は週末、にでも
なお、Yahaの下の2台のアルミの箱は、Volumioをインストールした。Raspberry Pi B+ ,Pi2 のMusic Serverです。現在 3台が稼働しています。
音楽のジャンル別にセレクタースイッチで切り替えています。LANでつながっています。右側がFN1242A を使ったDACです。3入力でDAT,Raspberry Pi
とアナログ入力になっています。アナログはスルーでオペアンプ1個のバッファーが入っています。下の大きめのアルミシャーシにはヘッドフォーンアンプが
混在しています。音楽サーバーの音をオペアンプ1個通してヘッドフォーンで直接聴きます。切り替えスイッチがついておりライン出力となっています。
1st Feb 2017現在
DAC Yaha inside
定番の回路図 ボリュームはこの小ささでは入らないのでパッドで分割する
基板を見て上から14ピンがLで15ピンがRですので的確にL・R を出して下さい。
さて音はいかがなものでしょうか?10日後にでも、ユックリ報告しましょう。普通のYahaアンプに普通の16bit DACですのでお愛嬌で作る
ヘッドフォーンアンプです。このアイテンドウのDACは980円と思えないほど良い音がするのです。2000円以上もするDACと性能は同じです。
DSO 138 かなり前に購入したデジタル・オシロスコープDSO138秋月
このシリーズは2 台購入しました、緑のLCDの初代版は余り使わないうちに壊れてしまいました。解析するとやはり電源に使っているトランジスターなどの許容が
小さくて壊れました。不良個所は5Vの3端子と中のRFCでした。今でも動いています。現在は価格的に余り変わりませんが、DSO138は、多色のLCDを使っています。
大変細かな部品で還暦をだいぶ前に過ぎた老人にはちょっと応えるDIYキットです。虫眼鏡と、細いハンダゴテが必要です。30W以上は必要であろうと思います。
私は真空管アンプ用ハンダゴテなのでちょっと苦労しました。一発目で真っ白な画面のみで、英語のマニュアルを見て確認しました。
どうも、前回の緑のLCDと同じ傾向で、マイナスが出ていない為にオペアンプが働いていませんでした。こここに使われているトランジスターは許容が小さく
半導体アンプ用にキープしておいたトランジスタ Q1 2SA1023に交換しました、元々付いていたトランジスターはテスターで計ると特に異常がなく中華製の設計の甘さで
あろうと思います。100Mhzの2現象で見るとコレクターに出ているパルスのduty が小さく完全にパルスになっておらず波高値も低く、整流後が-2Vしか出ておらず
このトランジスターに変更後は-10Vを得る事が出来ました。いっそのことインバーターをつけようと思ったのが本音です。
動作は大変不安定ですが、使いこなせばオーディオ専用のオシロスコープに使えると思います。まずは機械に慣れることです。何でも使いこなすことが必要です。
ちなみに一連の中華製のこの様なオモチャはArduinoと同じ系列のマイコンを応用したものです。アイデアは大変素晴らしいと思います。これでACアダプターを含めて
5000円以下とは良い価格設定と思いますが、これが何にも出ないと無駄遣いです。
表示は周波数、Duty 実効値表示などハイスペックです。Run と 固定がありとても役に立つと思うが時々我がままするので、先ずはコツを覚えると良い
だだをこねる、女の子の様に気長に付き合うと良い面も出てきます。これで4000円はまあ安いと思う。綺麗な箱に入れると良いと思います。とりあえず100円ショップの
取手のあるプラ箱に入れました。200 Khz 位まで測れます。勿論、基本的なパルス観測は出来ますが上限が200Khzなのでせいぜいオーディオの出力が限度。
使い込んでみた、DSO138これとても良いです、:) オーディオには必需品です。簡単な実験にはもってこい
左は日立の100Mhzのオシロ、2現象もう20年ほど使っているもの、右はDSO138 秋月
仕事場でも使ってみました、テレコの修理でも結構いけます、交流バイアスの周波数も測れるし、テープのスピードもOKです。上の波形はRaspberry pi B+のVolumioの
I2S DAC の出力を出しているところです。これってAruduino何ですね、応用製品です。中華製品と馬鹿には出来ませんしRaspberry Piも中国製です。
PNPのQ1 8550と表示してあるトランジスタ(マイナス電源を作る)回路
なお、以下に紹介する測定器があると大変便利です。日本版にはEfu氏のアナライザーが有名ですが、元々はLinux(Unix)のアーカイブをコンパイルしなおしたものと酷似
しているのが気づくと思います。古いUNIX系のアプリケーションに同様のもの存在したのを記憶しています。
Windows 7上で動いているVA
これは素晴らしいアプリケーションです。まして発信機もついておりますし、私には素晴らしいTool です。Linux 上ではWineからでも動きます。勿論 Efu氏のアナライザーもWineで動きます。
--Visual Analyser 8.1 down load--
install してみて下さい。大変便利です。
Fedora Core 22 Linux x86 64bit Wine 上のVisual Analyzer
Yaha USBの続き
Raspberry Pi 3 + Ubuntu 16.04 で、ウインドウマネージャーは定番のICEWM XP 風です。カイロ・ドックも付けて表示してあります。
$ sudo apt-get install audacious
audiousをインストールした場合です。好きなアプリを使って下さい。LAN上のどんなSAMBAファイルを使うことも可能です。設定を開きドライバーをUSB DACを選びます。
16bit DAC ですので余り期待はしないでください。でも、しっかりした良い音が出てきます。DACとYahaアンプの間には10dB程度のアッテネータ若しくは
Pad を入れて下さい。また設定でボリュームを”ソフトボリューム”を使うを設定して下さい。Yahaアンプは既にかなりのゲインがありますのでアッテネーターが
必要です。以下がその模様です。音楽は、Web Radio も設定出来ますが、LAN以上の共有ホルダーからコピーをするのも良いと思います。
$ sudo apt-get install streamripper
とコマンドラインからインストールします。
cd $ Music streamripper xxxxNYC .pls 等と、叩けば、放送局の音楽を録音保存することも出来ます。Raspberry Pi3のマイクロSDは、64G Byte程度を選ぶと
良いと思います。Raspberry Pi 3(Raspberry Pi一般)は内部にDACが入っておりますので何も外付けのDACを使う必要性はありませんが、この基板には
16bit と限定されますが、48Khzまでの外付けDACのSPDIFが出ていますので、外付けDACの実験にも使えます。 kmixをインストールしておくと便利です。
Aitendo DAC,はここ ちょっと形状も違いますし400円ほど値上がりしています。
2nd Feb 2017記入、。 尚、録音に必要なpls ,m3u などのファイルはネット上から検索すると結構ありますのそれをダウンロードします。それをVi,nano,emacsなど
で開きますとURLが出てきますのでURLとポートのみをコピーしてコマンドラインからストリームリッパーで録音します。興味ある人は以下のファイルを解凍してあなたの
Linux ワークステーションで使うことも出来ます。先ずは、フォルダーを作ります。$ mkdir tmp-radio
とでもしましょうか、その後に $ cd tmp-radio
$ wget http://www.single-ended.com/rasp/archive/WEBRADIO.tar.gz
$ tar xvzf WEBRADIO.tar.gz
数千局のネットラジオのデーターを得ることが出来ますが、古いものもありますので、理解して使って下さい。また自己責任でご使用お願いします。
Aitendo DAC を使った16bit DACでRaspberry Pi 3を使ったICEWM 画面です。勿論 Yahaアンプです
Play Yaha USB 2nd Feb 2017 画像 raspberry pi3 Ubuntu 16.02 32bit です Cairoドック併用ICEWM(Audacious)
テスト中です、音は良い方と思います。試すには良いと思います。それなりの音はします。
赤いLEDはDAC本体基板についているLEDですがプラスチック製のファイバーを挿しただけです。千石に色々な色のファイバーがありました
青色1色あれば色々な色が出せます。これを適当な長さにパキっと折って、光源にくっつけるだけで、それをシャーシの穴に入れるのみです。
使わないソケット付きのLEDを壊してその穴に入れても用途はあると思います。最終的な回路図は初段付近のみ以下の回路図になりました。
最終的な回路図・入力回路付近のみ、ただしこれは最終版ではありません、音は良いがもっと良くなる予感 :)
Raspberry Pi 2 + Volumio2 でのテスト
Play Volumio2 + Raspberry Pi 2
Aitendo USB cheap 16bit DAC with Volumio2
volumio2 + Ceap DAC 16bit by Tube headphone Amplifier
現在の環境は上の画像の通りです。ここから3mほどのケーブルでメインアンプ(300B シングル)につながっています。
Yaha Amp ではありませんが、Pi-Zeroを使ったヘッドフォーン・アンプです。
このPi-zeroのヘッドフォーンアンプは製品になっておりますので、ご自分で製作するのも良し、基板を購入するのも良いと思いますが、自作サイトですので
もし興味ありましたら製作してみて下さい。基本的には音楽サーバーですので大型外付けアンプが必要になりますし、LANも必要です。OSはこの場合はVolumio2を使っています。
音はまあ普通です。とても良い音なんですよ、!!(^L^),,:)詳細はRaspberry Piのサイトをご覧ください。こんな小さな体でも1000曲以上の音楽、それもハイレゾで格納しています。
LAN環境が整っていれば6000円ほどでDIY出来ます。コントロールにはPCが必要ですがスマフォでも構いません、以下がアンドロイドのブラウザで見た管理画面です。
つまり、アンドロイドでサーバーの音も聴くことが出来ますし、部屋に取り付けられたアンプからも音を出すことができます。どうでしょう? いいね!でしょ。。
いっぱしの機械が6000円位で製作が可能です、音はつながれたアンプとスピーカ次第ですし、夜はうるさいなんていったら、このサーバーのヘッドフォーン端子を使って聴くことも出来ます。
何もPCがなくてもこの様に使うことが出来ます。スマフォがWifiでつながる必要性がありますが、
中にRaspberry Pi 2 と 3W のデジタルアンプが入っています
Testing Raspberry Pi2 + Digital Amp 秋月で650円のアンプ基板とは思えない音が出ます
上に乗っているのはUSB HDD(SATA)1 tera です
普通にPCM5102AのI2S DACが付いております。アンプはネットよく見かける中国製の組み込み用アンプで300円から650円の価格が表示されているデジタルアンプです。
以下にアンプ部画像を貼っておきます。大変小さいアンプです。5V用のマイクロUSB電源で、3A用を使っていますが、大きな音を出すと歪っぽくなります。1W程度で
も十分な程度の音を出しますが、能率の良いスピーカーが必要です。91dB以上は必要と思います。OSはVolumio2 の最新版より1つ前の7-28 2017版を使っています。
出力はヘッドフォーン、ライン出力と4Ωのアンプ出力です。それを3接点のロータリースイッチで切り替えています。ラインとヘッドフォーンはOSについているsoftware Volume
を使います。このアンプ部 ONとOFF時にラッシュ電流のボツと言う音が出ますがあまり気にはなりません。これが気になる人はオーディオの趣味には向いてない人達であろうと
思います。もっと歪の少ないアンプがありますのでそれを同梱した方が生き代えると思います。でも決して悪いアンプではありません、このサーバーにはライン出力もありますので
高級嗜好のアンプを繋げると良いと思います。ちなみに、私が使っている黒のケースは「タカチ KC4-10-13 BB」と言うものです。とても良く出来たケースです。
秋月で売っているデジタルアンプ
VIDEO
Play RaspberryPi 3 + I2S DAC + chinese small cheap pam8403 amplifier unit
秋月で300円のアンプが入っています。電源は、PP1、PP2から配線して下さい
このアンプは音が悪いとか、色々叩かれている格安アンプユニットです。でも普通に製作してと言うよりただ半田で配線をするだけです。この場合はラズベリパイに取り付けただけです。
これはスピーカー次第と思います。私のスピーカーは中級クラスより下のクラスのスピーカーを使っていますが、音が悪いとは思いません、つまりこのアンプ部はそれほど悪いとは思いません
結構 忠実な音を奏でていると思います。どうでしょうか? pam8403 300円の基板、それより安く売られていますし、もっと使って見てはいかがでしょう? IC単体も販売しています。
上のYouTubeからの音信じられない音が出ていると思います。私のスピーカーは6オームですが強いて言うと4オームの方が能率が良いと思います。RaspberryPi3を使ったMusicサーバー
ここで実証する様に使えるハイレゾ機器と思います。勿論 ラインアウトが出ていますので好きなアンプに接続して楽しむことも出来ます。以下を参照下さい。
Going to ラズベリ パイ
Pic カウンター秋月 2000円 これは大変便利です。50Mhz位まで測れる
PIC を応用した周波数カウンターです。PICはぜひ習得する必要がありますね、勿論 Arduinoも同様です。70近い爺さんの宿題です。このカウンターは
このままでは使えずプリアンプが必要です。プリスケーラをつければ100Mhz以上も測定できます。
LCD が比較的 廉価で付く時代になりました。アンプ合体して運べますね、電車の中とか?
ミラーとして、表示します。TFTはタッチスクリーンですのでそこで操作が可能です。現在はUSB DAC自作がついています
コメント:3.2 インチのタッチスクリーンは大変使いにくいですね、画像サイズを小さくして使うしか使えません、いずれにせよ大きなモニターは必要です。アマゾンなどでは2.8 インチのHDMIモニターが大変安価で販売
されています。本体価格 3320円です。このPiTFTが良いのか?わかりませんがプレゼンテーションは抜群です。基本的にはRasbian しか動きませんのでArm LinuxのPCとして動作します。自作のスマフォ、
デジタルカメラ、色々用途はあります。RP3ですのでWifiがついていますのでハイレゾの再生機、Youtube Playerとしても素晴らしいと思います。それならスマフォで出来るでしょう!でもスマフォでは外付けの
周辺機器が付きませんし、ワークステーションと動かすことは難しいと思います。これなら最低の線でワークステーションとして動きます。ただしこの場合は大きなモニターが必要です。続く。。。。。
消費電力が大きいのでワンボードPCは Raspberrypi Zero が良いと思いますが世の中うまく作られておらず Pi-Zeroは ARM6なんです。Pi-ZeroのARM8若しくはARM7を作るべきでしょう。
2018 後期になって、PiAのアップバージョン版がでましたね、実際はPi-zeroのアップバージョン版と言った方が良いかもしれません、今時はYahaアンプは古くLCD付きの進化型でしょう。以下がLCD付きのRuneAudioです。
MoodeAudio4.4でも構いません、お好きなOSを使いましょう。以下の画像はDSFをDoPで再生している画像です。
3.5 inchのLCD付きのRuneAudio MusicServer です
小さな部屋の中にはパソコン3台、音楽サーバー(ラズベリーパイ)とNanoPI-Neo2音楽サーバなどが5台稼働しています。それらに外付け自作DACがついております。アンプは自作の300B シングルアンプです。
ラズベリパイを最初に購入したのが2015年です、よってRaspberryPiB+ +2Tera SATA(USB)のハードディスクがついています。これから家庭配信しています。楽曲は5万曲程度です。CDを購入したらリッピングして
このラズベリーパイに保存します。ハードディスクの楽曲をその他のラズベリーパイの音楽サーバで聴きます。最近はNanopi-Neo2につながったES9023の自作DACの音を聴いている時間が多くなっています。
リッピングはメインPC Fedora Core 22 Linux(Sony Vaio)で行います。DSF変換もWINEをWindows用アプリを使って行います。YouTubeで取り入れた動画はMP4ですが、その音楽をWAVに変換します。それを
Flac 若しくはDSFに変換します。これら出えた音楽をHDDに保存します。MP4の簡単なWAVの変換はMP4でまずCDに焼きます。これで新しいCDを作成します。CDはWAVですので自動的にMP4からWAVに変換出来ます。
色々な楽曲は、好みのジャンルでインターネット局を探してストリームリッパーと言うアプリケーションで半自動的にMP3に変換してこれをハードディスクに保存して音楽サーバーから音にします。レコードはアナログ
をOlasonicのDDCでWAVに変換してくれます。アナログからMP3にする変換する方法は数あります。中国製の小さなラジカセMP3付きなどが対象です。若しくは中堅のレコードプレーヤーなどは最近WAVの出力端子を装備
しておりそれらを入手するのも良いと思います。OlasonicのDDCが可能性がとても便利です。アナログ入力付きのDDC基板を入手すると良いと思います。取り入れのアプリケーションはLinuxの場合Audiocityを使います。
Audio City は大変便利なアプリケーションです。WAVに変換した音楽をFlac等に変換します。
DSFの作成
インターネットで得られたMP3若しくはCDをリッピングした音をWAVに変換します。WAVはmp3があれば、soundconverterというLinux用のアプリケーションによってWAVに変換します。これをTascamのフリーアプリケーションで
DSF 2.8Mhzに変換が出来ます。ただしこの変換のアプリケーションはウインドウズ用ですので、Linuxの場合はx86の32ビット若しくは64ビットがPCにインストールされていませんとWineがインストールが出来ませんので
WineのインストールはIntel マシーンでないと出来ません。つまりARMのPCではWineが使えませんのでARMプロセッサーはただのオモチャと言われるところです。ただし特殊な有料のアプリケーションが存在します。検索してみてください。
TASCAM High REso Editor ダウンロード・リンク TACAMのハイレゾ エジターを使ってWAVをDSFに変換します。
WINEを使った例の紹介は私なりのICEWMの使い方NO5 を参考にしてください。ただもし、興味があればですが、、、、そうやってMP3をDSFに変換します。
参考画像が以下になります。また、ARMプロセッサーでウィンドウズ・アプリケーションを動かすExaGear から製品が出ています。
from mp3 to DSF に変換
mp3をwavに変換しませんと、DSFになりませんので、まずは良質なWAVを入手して下さい。若しくはサウンドコンバーターでWAVに変換します。
Radio Garden warld wide live radio
このサイトはとても素晴らしい世界のどんな田舎の町の放送局でも存在する放送局を見つけることが出来るサイトです。
2019年の独り言は ここをクリックして下さい
私達の住む千葉県 田舎街のパン屋さんの紹介
もう、開業9年ほどになるとのことです。若いご夫婦のパン屋さんです。京成志津南側駅の近くにあります。ここ数年 私のお弁当に使う食パンをここで購入しています。
志津と言うと美味しいパン屋があったのです、パピオンというのですが、もうご夫婦は年を取りまして腕も鈍ったのかこれと目立ったパンを作らなくなりました。あそこの
アップルパイは美味しかったのですが残念なことです。そして2009年開業の新しい時代の若者のパン屋さんはお店の名は Petti と言います。種類が多く大変気に入ったパン屋さん
Google Street View
はここです。以下に写真を紹介します。田舎ですが、もし立ち寄ったら、もし近くに住んでいたら、パンを買ってみて下さい。お昼どきには小さなサンドイッチなどがかなり売れています。
ここのパン、特に食パンは1週間分を購入、冷凍庫に入れます、夜の内に取り出しユックリと冷蔵庫で解凍します、これをトーストしてサンドを作ります。新鮮さはまったく変わらず、何か熟成された?
と思わさせる様に昼時にうまいサンドイッチで食することが出来ます。山崎のパンは次の日に酸っぱくなってしまいますね、でもここのパンは違うのです。いつまでたっても美味しいパンです。
勿論 その日に作った焼き立てのパンはもっと美味しいに決まっています。:)
そして最近、土曜午後 パンを買ってきて、セブンイレブンの「タマゴ サラダ」を購入、熱い紅茶で食べる食パンにタマゴサラダを挟んで食べる、何枚でも食べる気分
夫婦ふたりで、1斤、バケットを食べてしまう。パンは大変太る食品です。気をつけないとカロリーオーバーとなってしまいます。まさしくたまごパンです。
Petite 043-462-8850 中の様子です
佐倉市志津駅前の Petie 焼き立てパンの店 名称は奥様がつけたそうです この部分10th Mar 2017 UP
想像:魔女の宅急便のキキのでそうなパン屋さん
お試しを、これで作ったタマゴパン最高です
南米のパン 今、一番食べたい 南米のパンの紹介です
Sopaipillasの作り方
Hallulla 日本語読みでアジュジャと言います。マンテカが入った大変硬いパンです。
日本の乾パンを大きくした感じのパンです。マンテカと言われるラードが入っており大変密度の高い小麦粉パンです。
パンを見ると膨らまし粉の入ってないパンです。焼き立ては香ばしいパンですが冷えると固くなり何を挟んでも慣れないと食べることが出来ません
このパン多分 保存食なのであろうと思います。焼き立ては美味しいのですが次の日は大変固くこれで釘を打つことも出来る位硬いパンとなります
次の日以降は焼いて食べることになります。
1個です 小麦粉を固めた感じのパンです お腹が大変重く中にラードが入っているパンです
Maraqueta パンです、フランスパンでしょうか?焼き立ては大変美味しく何でも挟んで食べます
南米チリでの定番のフランスパンです。マラケータと言います。一般には中身のミガと言われる部分は食べません、つまりカスカラと言われる外側だけを食べます
ミガは太るので食べません、中を繰り抜いて、中にアボカドや、ハム、チーズなどを入れます。大変 美味しいパンです。何個でも食べることが出来ますよ!
ただ問題があります、次の日は固くてそのままでは食べる事が出来ませんのでトーストするのが普通です。
そして、雨の日に食べるパンです
Sopaipillas 日本語でソパイピージャと読みます。スペイン語はYOは「よ」と読みますがllo 「よ」と読みます。「ヨ も ジョ」も区別がなくジョと聞こえるのが
普通です。ヨと呼んでもジョ言っても同じです。スペイン語の教科書にリャと書いたり呼んだりする所にリャを書いていますがそれは嘘、日本のスペイン語の辞書は
ほとんど合っていません。発音も合っていませんし、ただあるだけです。
Sopaipillas はカボチャで作ったパンで一般にはカボチャで作った揚げパンです。この種類には「Carson roto」カルソン・ロトと言われるつまり「穴の空いたパンツ」
言われる揚げパンもあります。ドーナツ生地を短冊型にツイストさせた揚げパンです。街のパン屋で売られています。チューロも揚げパンとして有名です。
Sopaipillas パンはこの国では雨が降っている日に作られます、家で婆さんが作ります、または家内が作ってくれます。またはパン屋にもあります。普通はこのまま
食べることはなく、「チャンカカ」と言われる黒蜜+片栗粉で真っ黒に煮込んだソースをかけて食べるのが普通の家庭での食べ方です。
このソースつまり甘いソースにシナモンなどを加えて、「一晩漬けます」これを美味しくオヤツとして熱い紅茶と食べるのです。とても美味しい食べ物です。
sopaipillas 揚げパンです
Sopaipillas 揚げパンと食べ方
インターネットを利用したアルバムCDの作り方
Red MP3-ME
ここから目的の歌手、音楽をまず決めて、若しくは数年前に出たCDを検索します。若しくはLPのアルバムを探します。ほとんどの楽曲がヒットしますので一つずつMP3をダウンロードして
歌手の名のホルダーをPCに作成してMP3の曲を集めます。それをCDに焼くのです。CDソフトはMP3.Flacでも自動的にWAVに変換して焼いてくれます。
CDが出来ましたら好きなフォーマットでリッピングをしいます。CDとして使う場合はアルバムの名、曲名を編集してからCDに焼きます。リッピングしてからサウンドコンバーター・アプリケーションで
希望のフォーマットに変換します。WAVがあれば、それをDSFに変換が出来ます。やってみると良いと思います。
For Smart phone direct see menu of this site
Youtube
VIDEO
Raspberry Pi2 + justdoom + SPDIF D.I.Y DAC with Valve 6DJ8
回路図はQtBsch(すいぎょどう)
のMAC用をFC18Linuxでコンパイルしたものを使っています。
初期の回路図は、同じくBSchでQtを使っていない版をLinuxでコンパイルして使っていましたが、いつの日かQtBSchとなりました。Qt4です。
lagarto-ex-infoseek.jp => http://www.single-ended/Lagarto ~ サイト、その他以下のサイトなどをリンクしておきます
Bsch は Raspberrypi 4でも出来ます。wine 5.x を使って出来る様になりました
Bsch by Raspbian Buster + wine
Raspberrypi 4 B + wine Bsch が使えます
私なりのBsch-Qlcoの使い方
なお、下手くそな文章で、小学生以下とお笑いでしょうが、我慢してご覧くださって有難う御座いました。
誰にでも出来る アマチュア無線局
誰にでも出来るミニ・IC・プリ
誰でも出来る、音が大変良い FN1242A 24ビットDACの製作 比較的簡単ですので、トライ推奨!!
誰にでも出きるノン・オーバーサンプリングDACの製作
誰にでも出来る、超簡単なSPDIFコンバータの製作
ようこそ 誰にでも出来る Linux の世界へ
私なりのICEWM(Linux))の使い方 1,2,3,4,5 、 No5 が、ごく最近の書き込みです。
私風なBsch の使い方
毎日250から300前後が実数、一日にアクセスする私に関係する WEBサイトのアクセス数とIPのリスト
De JH1DAS ex WB4ACI and ex WB4ACI/CE3
Single Ended Amplifier D.I.Y
How to build up Amplifier Single Ended Amplifier D.I.Y 2003-2025
Since 10th Jan 2009 (Last up Date 18th Nov 2025 ) from Yachiyo Chiba Japan