6V6  EL12 Single Ended Amplifier D.I.Y
tube--Wel come to Site----------This site shown D.I.Y Single Ended Amplifiers-----almost valve amplifiers----some of digital staff--- ----Ham Radio --------Hi Fi sound to suppose be high end audio---etc etc-----from Yachiyo Chiba---Japan-------small city of Yachiyo located around 30Km west of down town of Tokyo ------very close to Narita International Air Port--- tube

EL12 Single Ended Amplifier D.I.Y



Japan

조선인을 쫓아내라


EL12

EL12 just like small EL156



using small high impedance audio transformer for 6V6 on 10th Mar 2025


🏠Home

Пожалуйста, просмотрите мой сайт в Firefox Please view my site in firefox 私のサイトはfirefoxでご覧ください Por favor, vea mi sitio en Firefox Veuillez consulter mon site dans Firefox

fire

SSL

EL 12 SE

EL12 Single Ended Amplifier



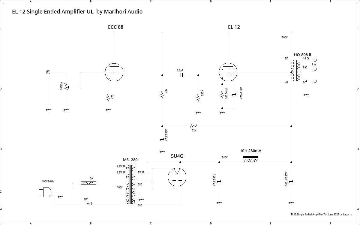
規格ではEL3Nに良く似ている真空管ですが正確に言うとEL11に大変似ている真空管 欧州のペントードです。よってグリッドバイアスが大変低く 5 ~ 6Vです。近似した規格の真空管が
沢山あります。EL12 はプレート電圧が 280Vで 70mA となっています。規格では8Wですが、実際は6W前後と思います。カソード抵抗は100 Ωです。
回路図はEL3Nと同じ回路図です。出力トランスはハットオーディオの大型トランスを使います。型番は HO 808 ll です。TANGOのUー808と同じ規格ですがXE-20Sに近い特性のトランスです。
合わせバンドタイプのトランスです。Mr OMI 氏曰く規格から言うと一次巻線に太い線を使っているために電流も多く流せる為に10%程多めの出力になると言っておられました。



HO808

HO-808 ll and power transformer HO-808 is new one



Flag Counter

this vcounter started 8th June 2025

Your OS of PC is




If did you see X11 means family of UNIX and Navigator.

🇺🇸 English

el32






Hatt audio

7th Avenue


If would like to know more ?

Single Ended Amplifier D.I.Y

Marlhori Audio 2003-2024 last update 8th June 2025