IC Pre Amplifier for valve amplifiers



This one is simple pre-amplifier . using a couple of OP Amplifier IC's
such as NMJ 4580 are used but if you can get OPA 2134PA is better than any
kind of IC 's.and if possible you can get bi polality of power supply which
are + 15 V and - 15 V .you are obtain good dinamic range of amplifier.
this time built up for break through badget pre amplifier for my room for
get out high temprature on summer season instead valve pre amplifier.useally
use 8 valve pre amplifier in my room but very much hot . I could't stay in my
room to listen Music.this cheap pre is only USD 30 doller spent,





back view is shown next

from left to right you can see phono ,2 line input , REC OUT and OUT PUT.right side
is DC( + 12 V ) terminal.


mini phono adapter use only one IC

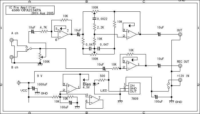
Circuit diagram is here

28th Aug 2005 OP IC Pre-Amplifier Badget D.I.Y