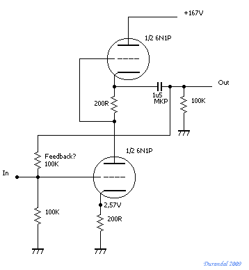
SRPP Pre 6N1P builtin CDP

Built in Pre Amplifier circuit



"Durandal Dreams" since on 10th May 2008 up date on 18th May 2009
K  Mizushima a part of 6550 Single Ended