EL34/KT88/KT120 and KT66/6L6 SE Amplifier D.I.Y GEN 3
|
this counter started 26th July 2019
this counter started same as above
EL34/KT88/KT-120 and 6L6 Single Ended Amplifier for Chile Model as Gen 3
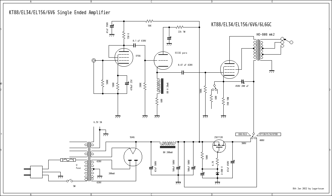
This circuit configuration is like before, it is a circuit that was tested more than 10 years ago.
This is a custom-made transformer with a large capacity transformer as the power transformer. The first is a high voltage transformer made for a 300B single.
It is a large power transformer of 420V 200mA.
The first idea is to make it a choke drive. And I decided to use ECC83 without changing my original intention, but my feelings changed.
Perhaps I will try to use ECC83 again.
Pentodo single amplifier has low DF, so in the low range
Only UL connection is used this time for a boomy sound. I dare not use NFB. For low voltage, we will use a large FET to obtain 300V for 6L6 and 6V6. The high voltage is 420V.
this is the voltage of EL34, KT88, EL156, KT120, KT90, etc.
KT120/EL156 China Single Ended Amplifier can be use EL34/KT88 and 6L6/KT66 6V6
I replaced circuit diagram as cathode drive by 2 of valves .I ever used this circuit as cathode drive single ended Amplifier.one guy Amarican said this circuit
made good sound so I did replaced circuit .this is not new circuit but a little bit change circuit.and no tested.yet I will do some day in future.
Since 26th July 2019 last update 4th Feb 2022

Single Ended Amplifier D.I.Y under Mizushima Audio Lab
How to build up Amplifier Single Ended Amplifier 2011-2022