6550/EL34 Mini Single Ended Amplifier D.I.Y
|
Please see with Firefox better see on your PC
Real Audio file no use Push Pull Amplifier
6L6GC/EL34/KT88/6550 Mini UL Single Ended Amplifier D.I.Y
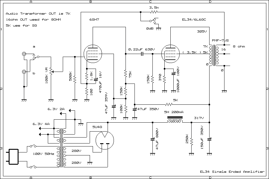
EL34/6L6GC Mini Single Ended Amplifier
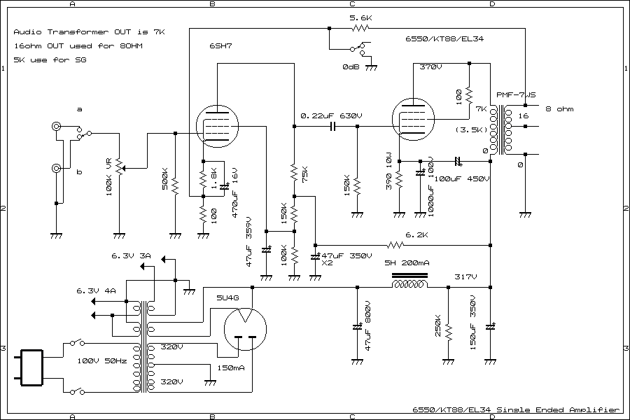
Small(Mini) Amplifier so Max power is 6.5W rms.PMF-7WS noguchi transformer
Spec is 7Kohm and 5Kohm out put transformer and 7W rms Max.this time I can get
EL34 UL 5W rms at 1Khz and 6L6GC 3W rms max.power band is 20Hz to 50Khz -1dB at 1W.
Driver is 6SH7 penthode and just like 91A type amplifier.small output tansformer
so not to get enough low.need adjust over all NFB level.
sound is very clear and I am getting something like sound of 300B SE tone in
mid range,low is not enough level.plate voltage is 300V and plate currents is
just 51mA when apply some single 1Khz tone.power transformar is a little bit
small for this Mini SE Amplifier.6L6GC getting 2W rms and EL34 for 4W rms.
if you can use 20W size of OUT PUT Transformer ,big power Transformer
could be get 6.5W rms for 6L6GC and 9 W rms for EL34.just half of cost means
a half of Power.this amplifier is UL but closely like a triode connection.
this small Audio Trans does not have SG Tap.so I am using 5K(2.5K)tap for SG.
quiet very pretty sound I can get when I am using EL34.
Note :6L6 family with triode modo does't get more than 3W rms in general.
and 6L6 is not tetrode . is "Beam Tube".
If are you using over 15W capabilty of Audio Trans
and +B is 370V 200mA,cathode resistanse is 390ohm.will be get 8W rms Triode modo.
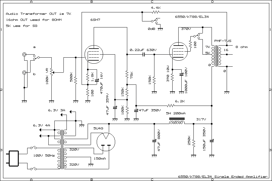
EL34/6L6GC UL Mini Single Ended Amplifier's schematic
replaced power transformer more big one
finally connected as Triode with EL34, KT88/6550
sound like EL156/KT88 SE Amplifier triode connection.very clear but output
transformer are small 7 Wrms so I got around 6.5Wrms with 6550/KT88.and small transformer so does not get good low edge.
untill 30Hz 0dB
so I am using as Triode.and mode is best sound.next is final modification.
what is different before ?
sound is more clear and Triode mode with KNFB.KNFB is Cathode Negative Feed Back.
KNFB is miner distortion of low frecuency range.if no use KNB sound like
clouday sky with mash poteto like that's with small core out put transformer.
this amplifier Single Ended may use with 6550, KT88, EL34 and 6L6GC( 1/4 of power of penthode c)
Power is around 5 W rms.specially made up good sound when I use EL34 or KT88/6550.
classic and Jazz play good.
and I would like to use one rank up of Audio Transformar for more power.
EL34 has many variation.very difficults which one is best.but Just would say JJ E34L
"E34L(Red tube)" sound very nice and very clear from low to mid high range.very
nice modern sound.sound just like 300B.old type Siemens is made good low.
Japanese Version is nextMini 6550/EL34 SE Amplifier
KT88/EL34 Mini Single Ended Amplifier with E34L JJ
Push botton to see picture

Last up date 4th Aug 2009
Single Ended Amplifier D.I.Y since 25th July 2009
How to build up Amplifier Single Ended Amplifier 2010