going Homeclick
*  5687 Push Pull Amplifier for Head Phone

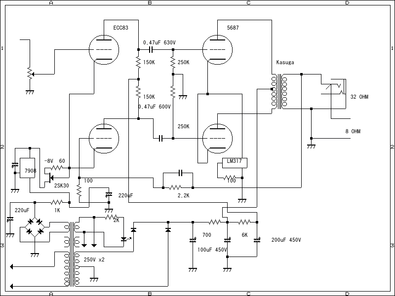
5687PP

Next model is 5687 Push Pull Head phone Amplifier 0.8 W rms
ECC83 drive and output are 5687 .Differential push pull right now
Differential input.just doing built up amplifier on Nov 2008.
amplifier indicate next at back view
picture is ECC82 but actualy amplifier using 5687 Tung sol.Tung sol NOS is
sound good.cathode LM317 bias resistanse around 33 ohm or lower is better.
5687 PP I got 1.2W rms(1200mW rms).enough for Headphone Amplifier.
Transformer are KA-8-54P (Kasuga Musen Co Japan) for Push Pull Amplifier.
Transformer Spec is 10W rms, 8K ohm PP.output impedance are 16,8,4 OHM.
Test Head Phone are Sony MDR33 and Pioneer SE-M390.both of plays good.
Jazz and Classic.
if do you have over 91dB/m/w Speaker easy to drive and plays good music.
mid high is very nice tone has.some thing like sound like 71A.


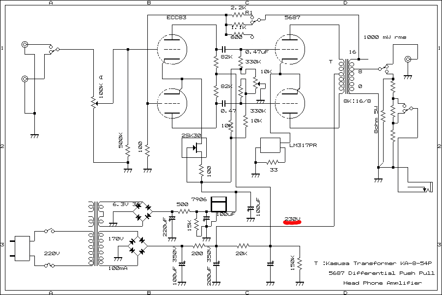
and Top view is next


TOP View 5687 Push Pull Amplifier 2009



circuit is above 5687 Push Pull diferential Amplifier for Head Phone



up grade circuit

on 17th Sep 2009. up version head phone amplfier circuit diagram




PCL86 Differential Push Pull Amplifier

all documents are edited by Blue FishHere

Since 11st Nov 2007 last updata 30th Nov 2025


here is Japanese Version

6BM8 push pull

ECL82 push pull headphone Amplifier for Chile



This Site is a part of Single Ended Amplifier D.I.Y

2003-2025