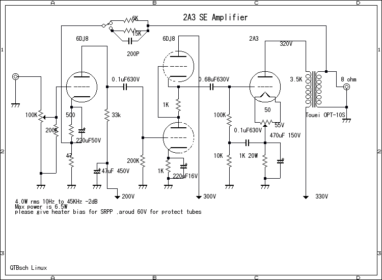
2A3 single ended amplifier inside is shown next.
very simple circuit to built up.same like a 300B circuit.
should be use good audio out put transfomer.big one can get good of
low frequency response.
16th Jan 2004 Lagartosan